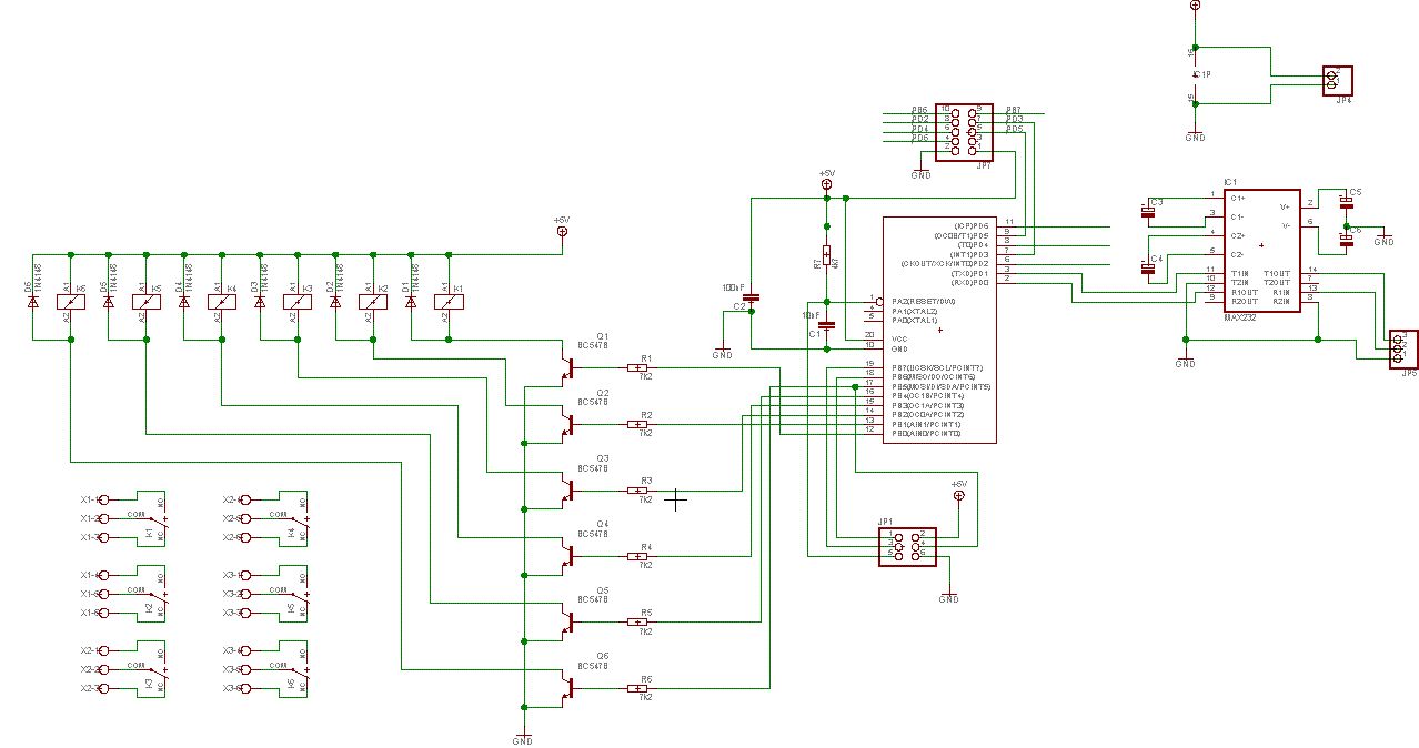
Hallo Leute Ich habe vor kurzem eine Relaissteuerung mit RS2323-Schnittstelle gebaut. Die Ansteuerung erfolgt über ein PC-Programm einer Fremdfirma. Von dieser Firma gibt es zwar schon so eine Karte, aber nur gegen gutes Geld. Also hab ich die Kommikation flux mit Hterm protokolliert und mir mein eigenes Board dafür gebaut. Funktioniert auch Toll wäre da nicht die EMV. Wenn ich an einem Relais ein 230VAC Magnetventil für ein Druckluftsignalhorn schalte hängt sich der Controller(ATtiny2313) auf. Also arbeite ich gerade an der Version 2 die EMV-Resistenter werden soll. (Siehe Anhang) Jetzt habe ich aber noch 2 Fragen. 1.) Snubber: Bei dem Entwurf habe ich jetzt Snubber sowohl an NC als auch am NO Kontakt eingebaut. Die Frage betrifft vor allem die Dimesionierung. Ich hatte bei 230VAC (325VAC Spitze) und max 10A. So an 325/10 = 32.5 => 47 Ohm und (0,1µF/A)/2 gedacht also 470nF. Kommt das hin. Wie verhält sich ein Snubber wenn man nur 500mA über den Kontakt schickt? Oder bei 24VDC?. (Siehe http://www.dse-faq.elektronik-kompendium.de/dse-faq.htm#F.25.1) 2.) TXD/RXD: Ich habe an diversen Stellen bereits Tiefpässe eingebaut. Aber was kann man man machen um Leitungen wie TXD und RXD vor EMV zu schützen. 3.) Bin über jeden anderen Vorschlag zur Verbesserung glücklich. Danke Paier Christian
Hallo, Klingt so, als würden die aktivieren Relais dir die Versorgungsspannung für den MCU zusammenbrechen lassen. Vielleicht kannst du die Relaisversorgung probehalber mal vor der Glättung D1,C1,C2 abgreifen (wenn nicht schon geschehen). D2-D5 sind evtl. schlicht zu träge. Eine 1N4148 wäre schneller. Ich habe noch eine Frage, bzw. Anmerkung (Punkt 3): Sind die Basiswiderstände (z.B. R6 für Q1) nicht etwas große mit 10k? Bei einer Ansteuerung von idealen 5V fließen 500uA in die Basis. Bei hFE = ~100 (pessimistisch) beträgt der Collector-Strom nur 50mA. Reicht das? Gruß Daniel
Die Versorgung der Relais vor der Siebung abzugreifen ist schon mal ne gute Idee. Ürprünglich hatte ich eine 1N4148 drin war mir aber nicht sicher ob die es aushält wenn ich einen 10A Strom abschalte. Oi, da hast du aber recht 10k is knapp, es hätte zwar in der Praxis vermutlich hingehauen da die Verstärkung der verwendenten transistoren über 100 liegt und das relais 60ma braucht. Aber du hast recht ich werde auf 4k7 gehen. Danke schon mal.
>Ürprünglich hatte ich eine 1N4148 drin war mir aber nicht sicher ob die >es aushält wenn ich einen 10A Strom abschalte. Was hat diese Diode mit dem Kontaktstrom des Relais zu tun ? >2.) TXD/RXD: Ich habe an diversen Stellen bereits Tiefpässe eingebaut. >Aber was kann man man machen um Leitungen wie TXD und RXD vor EMV zu >schützen. Optokoppler bewirken da oft Wunder. >Wenn ich an einem Relais ein 230VAC Magnetventil für ein >Druckluftsignalhorn schalte hängt sich der Controller(ATtiny2313) auf. >Also arbeite ich gerade an der Version 2 die EMV-Resistenter werden >soll. (Siehe Anhang) Haeng parallel zur Spule des Magnetventiles einen 230V Varistor. Ein Filter in deiner Versorgungsspannung koennte auch nicht schaden. GND der Versorgungsspannung HF-maessig ueber einen kleinen C an PE anschliessen. Das am besten an mehreren Punkten der Schaltung. Gruss Helmi
> Was hat diese Diode mit dem Kontaktstrom des Relais zu tun ? Jepp beim Zweiten mal Nachdenken hast du recht. Da gehts eigentlich mehr um die Spule. > Optokoppler bewirken da oft Wunder. Gute Idee, werd ich einbauen, aber wo? Vor dem MAX232 oder zwischen MAX232 und µC > Haeng parallel zur Spule des Magnetventiles einen 230V Varistor. Ich möchte jetzt nicht extra für das ventil etwas machen. Ich könnte aber parallel zu jedem Klemmmenpaar einen einbauen, das sind dan aber schon 8 Varistoren. > Ein Filter in deiner Versorgungsspannung koennte auch nicht schaden. Was würdest du mir den da empfehlen. > GND der Versorgungsspannung HF-maessig ueber einen kleinen C an PE > anschliessen. Das am besten an mehreren Punkten der Schaltung. sind 10n dafür OK?
>> Optokoppler bewirken da oft Wunder. >Gute Idee, werd ich einbauen, aber wo? Vor dem MAX232 oder zwischen >MAX232 und µC Zwischen MAX und uC. >> GND der Versorgungsspannung HF-maessig ueber einen kleinen C an PE >> anschliessen. Das am besten an mehreren Punkten der Schaltung. >sind 10n dafür OK? 4.7N .. 10NF sind dafuer OK. Aber Spannungbereich der C beachten. Ich nehme dafuer immer 4.7nF / 1KV SMD >> Haeng parallel zur Spule des Magnetventiles einen 230V Varistor. >Ich möchte jetzt nicht extra für das ventil etwas machen. Ich könnte >aber parallel zu jedem Klemmmenpaar einen einbauen, das sind dan aber >schon 8 Varistoren. In der Tat. Aber so ist das nun mal. >> Ein Filter in deiner Versorgungsspannung koennte auch nicht schaden. >Was würdest du mir den da empfehlen. Ich nehme fuer sowas immer eine Stromkompensierte Drossel und 3 Kondensatoren. Auswahl der Drossel nach deinem Strom.
Aha vielen Dank schon mal @ helmut Wenn ich jetzt ZuHause wär würde ich auch den Schaltplan mal nach euren Änderungsvorschlägen umzeichenen. Leider @helmut was hälst du von den Snubbern bzw. der Dimensionierung?
>@helmut was hälst du von den Snubbern bzw. der Dimensionierung?
Der Kondensator mit 1uF ist bei 230V schon ein Truemmerteil. In der
Regel liegt der so bei 220nF. Bedenke bei 1uF koennte dein Ventil schon
alleine durch den Strom durch den Kondensator angezogen bleiben. Besser
ist es man verwendet Varistoren. Die meisten Industriellen Steuerungen
die Ich kenne verwenden Varistoren ueber den Spulen (Schuetz u.
Magnetventilspulen) . Snubber sind da selten.
Andere Frage gibt es da schon ein Layout zu oder wie sieht dein Aufbau
in der Praxis aus ?
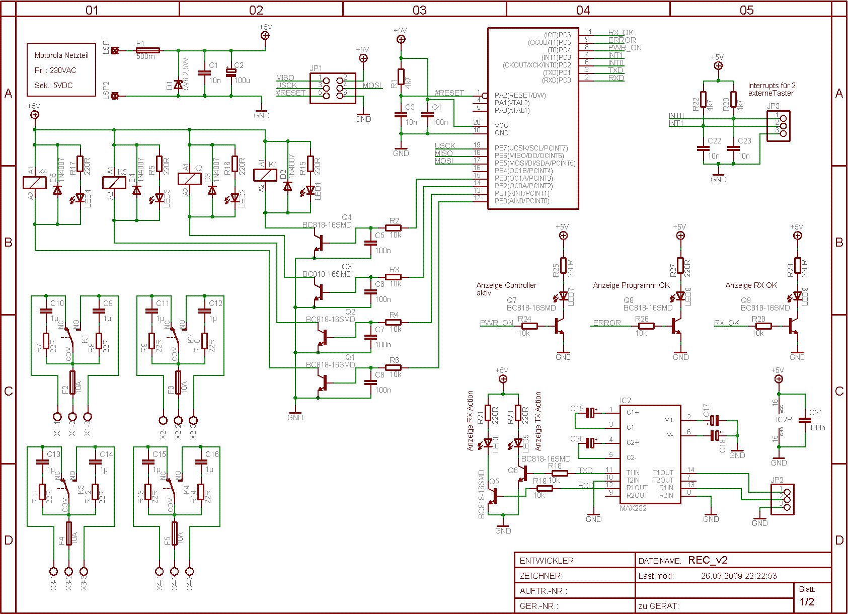
Das alte Layout ist diesem ähnlich aber ohne jede Schutzbeschaltung. In der Praxis sind es momentan 1x 230VAC Magentventil und 3x 230VAC 100W Glühbirnen. Aber die Schaltung sollte soweit Mutlifunktional bleiben dass man ziehmlich alles anschliessen kann. Auch 24VDC.
Layout hast du keins gezeigt nur den Schaltplan. Bei EMV Problemen haengt aber vieles vom Physikalischen Aufbau der Schaltung ab.
aber diese erste Form war ein ziemlicher Schnellschuss, ohne jedes Schutzkonzept. Wie man am board und auch am Schaltplan ja sieht. Deshalb wollte ich auch ger nicht erst versuchen es zu verbessern, sondern mache es lieber von grund auf neu.
Zum Layout: Die Leitungen zu den Relaisspulen gehen sehr dicht an den Leiterbahnen vorbei wo die Last dranhaengt. Must du mal sehen ob du da noch was mehr Abstand gewinnen kannst. Was mir bei deiner Schaltung noch auffaellt: Du Benutzt den internen RC-OSZILLATOR fuer RS232 kommunikation. Das geht so nicht und ist immer wieder ein Punkt der hier im Forum angesprochen wird. Der interne RC-Oszillator ist einfach zu ungenau und Temperaturempfindlich fuer diese Anwendung.
Hab ich schon gelesen. Aber ich hab bis jetzt noch faste jede Platine die ein RS232 hatte mit dem internen betrieben, sogar ohne OSCAL Byte. Sind doch schon ein paar. Also so tragisch ist es nicht. Würd mich aber schon interrieren bei welchen Temperaturn es kritisch wird. Aber du hast recht ein Quarz der eine fixe frequenz liefert würden der Schaltung vielleicht auch in Richtung EMV gut tuhen.
Bitte melde dich an um einen Beitrag zu schreiben. Anmeldung ist kostenlos und dauert nur eine Minute.
Bestehender Account
Schon ein Account bei Google/GoogleMail? Keine Anmeldung erforderlich!
Mit Google-Account einloggen
Mit Google-Account einloggen
Noch kein Account? Hier anmelden.



