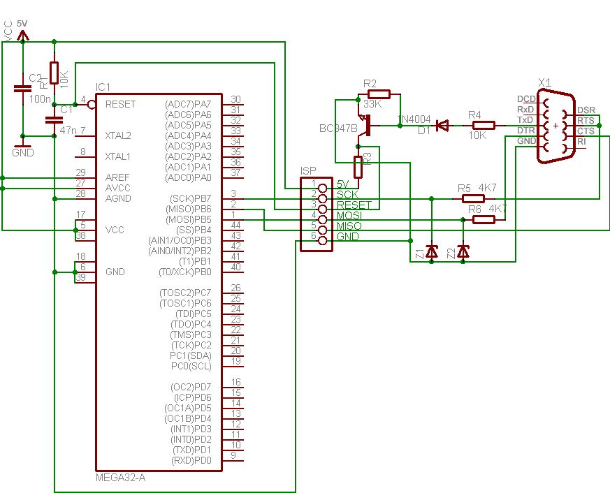
Hallo Leute, Die Schaltung im Anhang sollte mir ermöglichen einen ATMEGA32 mittels Ponyprog zu programmieren. Der linke Teil der Schaltung basiert auf der Selbstbauschaltung auf mikrocontroller.net( [[http://img189.imageshack.us/img189/7941/avrschaltplan1.gif]] ). Der rechte Teil der Schaltung soll der ISP mittels RS232 sein. Ich hab ihn von dieser Seite: [[http://www.olimex.com/dev/images/avr-pg1b-sch.gif]] (artikellink: [[http://www.olimex.com/dev/]] ). Programmieren tu ich(ich versuch's zumindest) mit Ponyprog. Leider kommt immer die Fehlermeldung "Unknown Device(-24)". Wenn ich auf "Probe" klicke, dann steht da "Test OK". Nun Frage: 1) Liegt es vielleicht daran, dass ich keinen Max232 einsetzte?(5V Netzgerätspannung allein reicht nicht?) 2) oder ist die Schaltung sowieso völliger unfug? mfg
Wie bekloppt muss man sein VCC und GND NICHT anzuschliessen?
holger schrieb: > Wie bekloppt muss man sein VCC und GND > NICHT anzuschliessen? ehm, links oben. oder meinst du den Vcc vom AD-Wandler? zum programmieren wird der doch nicht nötig sein oder?
du musst ann vcc und gnd, nicht an avcc und agnd
Renato P. schrieb: > holger schrieb: >> Wie bekloppt muss man sein VCC und GND >> NICHT anzuschliessen? > > ehm, links oben. > > oder meinst du den Vcc vom AD-Wandler? zum programmieren wird der doch > nicht nötig sein oder? omg jetzt seh ichs auch. sorry hab falsch gezeichnet. Aufgebaut hab ich richtig. Das war wohl zu schnell dahingekritzelt. Ich bessers gleich aus
Hier die Korrekte Schaltung. Sorry, echt peinlicher Fehler. (hhmm kann meinen ersten post nicht mehr bearbeiten, deshalb tu ich die Schaltung hierher)
>Hier die Korrekte Schaltung. Sorry, echt peinlicher Fehler.
Wieso sind AVCC und AGND jetzt nicht mehr angeschlossen?
Weil die vom AD-Wandler sind. Ich denke nicht dass die zum programmieren benötigt werden. Wenn doch(?), dann tu ichs drauf. Achja, um Fragen wie "wieso ist hier kein Quarz?" im Vorhinein zu beantworten: Ist auch nicht umbeding nötig. Ich hab absichtlich alles mir unnötig scheinendes weggetan. Jedes unnötige Bauteil mehr ist ne weitere Fehlerquelle.
>Weil die vom AD-Wandler sind. Ich denke nicht dass die zum programmieren
benötigt werden.
das wird hier bisweilen kontrovers diskutiert.
ich würde agnd und avcc immer mit anschließen (tue ich im übrigen auch).
Herr_Mann schrieb: >>Weil die vom AD-Wandler sind. Ich denke nicht dass die zum programmieren > benötigt werden. > > das wird hier bisweilen kontrovers diskutiert. > ich würde agnd und avcc immer mit anschließen (tue ich im übrigen auch). ok, werd ich ab nun auch. Hat sonst noch einer einen Fehler? Die Hilfe hier ist echt fantastisch. Freu mich immer wieder hier nen Problem reinzustellen. Da werde ich hoffentluch auch bald nen kleiner Profi und kann mithelfen beim Fehlersuchen anderer. Das einzige was mir im Weg liegt ist diese verflixte Schaltung die einfach nicht laufen will ^^
schau, wenn du magst, mal hier: dieser sogenannte SP12-Progger ist noch eine Spur einfacher und funktioniert bei mir super. http://www.rowalt.de/mc/avr/progd.htm
Andreas schrieb: > schau, wenn du magst, mal hier: > > dieser sogenannte SP12-Progger ist noch eine Spur einfacher und > funktioniert bei mir super. > > http://www.rowalt.de/mc/avr/progd.htm jo, Parallele Schnittstellen haben eine einfachere beschaltung. Leider hab ich diese auf meinem PC nicht. :(
Damit das topic nicht in Vergessenheit gerät. Hat schon wer den Fehler in der Schaltung gefunden? Hab den Rat von Andreas zu Herzen genommen und hab nun auch AVcc,Aref und AGND zur Versorgung hinzugehängt. Funktioniert leider immer noch nicht. Hier auch nochmal die derzeitige Beschaltung.
Ohne Pegelwandler also Max232 oder ähnliches kans gehen, muss aber nicht. Kommt auf den Eingang am PC an.
Einfach keine Bitbanging programer (egal ob Seriell oder Paralell verwenden) funktionieren zwar manchmal an modernen PC´s aber eher selten. Leider funktioniert das Internet als Speichermedium wunderbar und die Informationen von vor 10 Jahren führen massenweise AVR Einsteiger in die irre. Es gibt für unter 20 Eur USB Programmer, diese Schaltungen muss nun wirklich keiner mehr baun.
was genau ist mit Bitbanging Programmer gemeint? Wenn ich mir jetzt nen Programmer um 20Euro kaufe, hab ich Angst, dass der dann auch so ein Bitbanging-Dings ist. Ich hab mir vor geraumer Zeit ein ATMEL Evaluationboard 2.0 von Pollin.de gekauft. Heute hab ich mir die Schaltung dieses Teils angeschaut. Der ISP war der selbe wie der den ich gerade gebaut habe. Beide haben eins gemeinsam: Sie funktionieren nicht -.- Was wär denn ein Beispiel für einen NO-Bitbang Proggrammer?
Bitbanging programmer gibts nur am Seriellen und Paralelen Port. Jeder USB Programmer den du findest kann kein Bitbanging Programmer sein. http://www.ullihome.de/index.php/Hauptseite#USB_AVR-Lab
Bitte melde dich an um einen Beitrag zu schreiben. Anmeldung ist kostenlos und dauert nur eine Minute.
Bestehender Account
Schon ein Account bei Google/GoogleMail? Keine Anmeldung erforderlich!
Mit Google-Account einloggen
Mit Google-Account einloggen
Noch kein Account? Hier anmelden.


