Hallo, ich habe die Schaltung im Anhang aufgebaut, um ein +/-5V Signal um den Faktor 20 auf +/-100V zu verstärken. Betrieben wird die Schaltung mit +/-10V für den OpAmp und mit +/-110V für den diskret aufgebauten Schaltungsteil. Die Schaltung funktioniert, hat aber einen starken Offset (etwa 4V) hin zur positiven Versorgungsleitung. Da ich in Analogelektronik noch nicht so fit bin, hoffe ich auf eure Hilfe: Was kann man an der Schaltung verändern, um den Offset kleiner und die Schaltung etwas linearer zu bekommen? Danke, viele Grüße, Benito
Die einfachste Lösung ist ein ausreichend großer und spannungsfester Kondensator am Ausgang in Reihe geschaltet. Hat das Eingangssignal vielleicht schon einen Offset? Dann alternativ hier genau so verfahren.
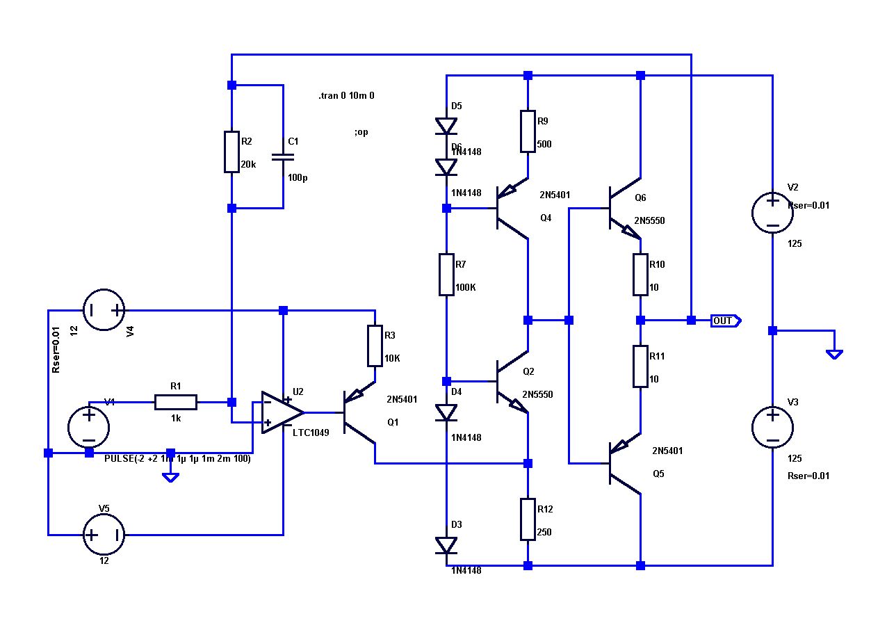
Hallo, erstmal Danke für die Hilfe! Einen Kondensator mit 470nF habe ich schon an den Ausgang gegen Masse geschaltet, hat leider nichts gebracht. Das Eingangssignal hat keinen Offset. Ist der OpAmp vielleicht ungeeigent? Sollte ich einen OP07 probieren? Ich habe die Schaltung mal in LTSpice simuliert, dort ist der Offset bzw. Nichtlinearität auch zu sehen. Wenn ich mit den Widerstandswerten an dem Stromspiegel spiele kann ich den Offset auch verändern, aber weg bekomme ich ihn nicht. Mit den Werten im Schaltplan ist die Nichtlinearität am geringsten. Grüße, Benito
Genau lesen könnte helfen ;-) Ich habe gesagt "in Reihe schalten" !!! Damit hältst du den Gleichanteil von der folgenden Schaltung weg.
> Damit hältst du den Gleichanteil von der folgenden Schaltung weg.
Ja, es erhöht allerdings die untere Grenzfrequenz signifikant :-/
@ Benito (Gast)
Ein Tipp: sieh dir mal die Funktion der Pins 1 und 5 des OPs genauer 
an...
  Lothar Miller schrieb: >> Damit hältst du den Gleichanteil von der folgenden Schaltung weg. > Ja, es erhöht allerdings die untere Grenzfrequenz signifikant :-/ Ist schon klar, von einer unteren Grenzfrequenz war nur bisher noch nicht die Rede, und Gleichtakt verstärkt man mit einer solchen Schaltung überlicherweise eh nicht, zumindest nicht gewollt wie man sieht =) Ist halt alles eine Frage der Dimensionierung ...
Lothar Miller schrieb: > > @ Benito (Gast) > Ein Tipp: sieh dir mal die Funktion der Pins 1 und 5 des OPs genauer > an... Dein Rat nutzt dem TE hier leider nicht viel: 4V V offset @ V=20 würden 200mV Vos am OPV bedeuten. Das hat der hier verwendete OPV nicht. Die Ursache liegt entweder vor dem OP (wie Thorsten schon ganz richtig erkannt hat) oder in einem Schaltungsfehler (z.B. beim Aufbau).
> Dein Rat nutzt dem TE hier leider nicht viel:
Hmm, richtig.
Wenn sogar die Simulation spinnt, dann würde ich (in der Simulation) mal 
die beiden Dioden rauslassen. Vielleicht liegt die Ube von Q5 zu dicht 
an der Durchlassspannung...
  moin moin, D1 wird das Poblem sein, da kann der Q5 nicht richtig arbeiten. Nimm mal als D1 2 Dioden. mfg Pieter
jo, vor allem D2 ermöglicht eine zusätzliche (stärkere) Rückkopplung, so daß die Ausgangspannung selbst über R9 keine hohe Signifikanz mehr hat. Ansonsten auch mal checken, daß die Schaltung nicht schwingt - mit einem normalen Multimeter erkennt man das praktisch nicht, nur indirekt an einem scheinbaren Offset (also Oszi ranhalten)
Hallo, Vielen Dank für eure Hilfe! einen Kondensator in Reihe schalten kann ich nicht machen, das Eingangssinal ist fast DC, maximale Frequenz in der Anwendung ist etwa 10Hz. Das der Offset nur vom verwendeten OpAmp stammt kann rein rechnerisch nicht sein, wie schon gechrieben, ich werde aber dennoch einmal einen OP07 versuchen, wenn mir einer in die Hände fällt. Die Schaltung schwingt nicht, Offset usw. habe ich mit Oszi gemessen, siehe Anhang. Die Schaltungsänderungen werde ich mal simulieren. Grüße, Benito
Schau mal ins Datenblatt des STK3062. Das ist ein Vorverstärker IC für Audio Verstärker. Da ist eine Schaltung drin, die ein Offset und Ruhestrom Poti hat. Kannst Du irgendwo in Deine Schaltung auch einbauen.
>Die Schaltungsänderungen werde ich mal simulieren.
Häng doch mal die Datei zur Simulation hier rein.
Ich würde Q5 als erstes mal einen Basiswiderstand
verpassen. R9 und R8 um den Faktor 10 vergrößern
und die Dioden rauswerfen.
  Anbei die LTSpice Simulation. D2 kann man rauslassen, ändert gar nichts. Lässt man D1 allerdings auch weg, schwingt die Schaltung laut Simulation. Genauso, wenn man für D1 2 Dioden einsetzt. Vielen Dank!
hatte ich vorhin D2 gesagt? Ich meinte natürlich D1. Die begrenzt den Hub des OPV nach unten, und zwar bei rund 0.6V - also dort, wo auch Q5 anfängt zu leiten. Daß Du bei Wegnahme dieser D1 in Schwingungen gerätst, ist natürlich Pech, aber auch zu erwarten (Q5/Q6 liefern nochmal einen kräftigen Verstärkungsschub (innere Verstärkung), was bei OPV-Schaltungen selten gut geht). Die D1/D2 begrenzen das nur rein zufällig - vielleicht war das auch so gewollt??? Ich würde daher einen R von ein paar k oder so vom Ausgang zu D1/D2 reinschalten, um deren Einfluß etwas zu dämpfen.
Die Diode D1 ist definitiv ein Problem. Man könnte das Schwingen eventuell loswerden, wenn man D1 durch 2 Dioden ersetzt (oder auch ganz wegläßt ?) und paralle dazu einen kleinen Kondensator von z.B. 100 pF nimmt. Effektiv verlangsamt das den Operationsverstärker. Der eher langsame OP07 statt dem relativ schnellen LF411 könnte auch schon was bringen. Es sollte ein Problem sein die Schaltung stabil zu kreigen, wenn der OP schneller ist, als die Transistorschaltung dahinter. Die Hochspannungstransistoren sind nun mal oft eher langsam. Wenn es schneller sein muß, dann sollte man zumindestens die transistoren außer Q1,Q2 durch schnellere ersetzen, z.B. BF420/BF421. Dabei aber noch mal auf die Leistung achten. Eine Rückkopplung noch in der Transistorschaltung (z.B. zum Emitter von Q5) wäre eventuell auch nicht schlecht für weniger Verzerrungen.
moin moin, habe mir erlaubt die Schaltung etwas zu modifizieren, die Simulation ist ok. mfg Pieter
...sorry, muste mich um unser Hundebaby kümmern. nun noch die Schaltung. Da ich mit LT-Spice arbeite sind die Bauteile auch etwas anders. mfg Pieter
Super, vielen, vielen Dank! Ich habe die Schaltung nochmal mit einem LF411 und MJE340 bzw. MJE350 simuliert und sie funktioniert perfekt. Es gibt zwar noch leichte Überschwinger, aber die werden besser, wenn man den Kondensator in der Rückkopplung vergrößert.
moin moin, mach lieber die Rs in der Rückkopplung größer, R2 also > 1Mohm. Warum soll da "Leistung" verbraten werden? Bau auch einen Kurzschlussschutz ein, über R10, R11 je einen Transi der der Basis von Q5/Q6 den Strom dann wegnimmt. Das Überschwingen hängt auch von dem Strom durch R9/R12 ab, spiel damit mal rum. MfG Pieter
Danke, die Änderungen werde ich übernehmen. Den Kurzschlussschutz würde ich gerne weglassen, da die Spannungsversorgung strombegrenzt ist. Spricht etwas dagegen, eine zweite komplementäre Transistorstufe parallel zur ersten zu schalten, um den maximalen Ausgangstrom zu erhöhen? In der Simulation funktioniert das recht gut. Viele Grüße, Benito
moin moin, in der Simulation geht das nur wegen der ideal gleichen Parameter. Real muß jeder Transi mindestens einen eigenen Emitterwiderstand haben. Thermischer Kontakt zwischen beiden Transis ist auf Kühlblech gegeben. Rechne das mal für Transis mit unterschiedlicher Stromverstärkung durch. Im Aufbau würde ich Transis ausmessen und nur welche mit gleicher Stromverstärkung einbauen. Der Kondensator in der Rückkopplung sollte so klein wie möglich sein. Bei 1MOhm hatte ich 2p2 drin. mfg Pieter
Hallo, so sieht die Schaltung im Moment bei mir aus. Die 470n am Ausgang sollen meine Last simulieren. Allerdings, glaube ich, verlasse ich die SOA der Transistoren in dieser Anwendung. Welche anderen Transis mit höherem maximalen Kollektorstrom wären denn geeignet? Nochmals vielen Dank für die Hilfe! Grüße, Benito
Bitte melde dich an um einen Beitrag zu schreiben. Anmeldung ist kostenlos und dauert nur eine Minute.
  
  Bestehender Account
  
  
  
  Schon ein Account bei Google/GoogleMail? Keine Anmeldung erforderlich!
Mit Google-Account einloggen
Mit Google-Account einloggen
  Noch kein Account? Hier anmelden.



