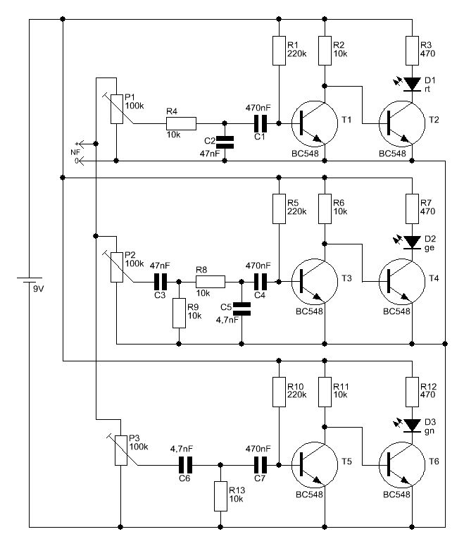
guten abend... von der schaltung benötige ich nur den oberen teil - also der abzweig mit dem tiefpass und zwar folgendes problem... wie ja leicht zu erkennen ist soll die schaltung ein analoges blinken einer led zum bass der muik bewirken... nur leider gottes sind es bei mir 90 (18 stränge parallel mit jeweils 5 leds und einem 100ohm wiederstand in reihe) statt wie in der schaltung nur eine led ^^ und um strom zu sparen würd ich die ganze schaltung gern mit 12v statt 9V betreiben... das eig problem ist jetzt geeignete transistoren zu finden und die widerstände so neu zu berechnen das die funktion erhalten bleibt... ich bin mechatroniker im 2.lehrjahr und fange gerade an ein wenig zu basteln... also grundwissen ist bereitsvorhanden ;-) wäre nett wenn mir jmd helfen könnte vielen dank im schonmal mfg IM
> 18 stränge parallel mit jeweils 5 leds und einem 100ohm wiederstand Wie hoch ist der Strom pro Strang? Nehmen wir mal 25mA an. Das sind dann 18*25mA = 450mA über den Transistor (voll eingeschaltet). > das die funktion erhalten bleibt. Wenn das Ding so schon halbwegs erträglich funktioniert, dann würde ich sagen: nimm für erste Versuche einfach mal für den T2 einen Leistungs-Darlington (BD677, BD679, BD681...) und einen Kühlkörper...
sry leds vergessen... 20mA und 2Volt mir gings auch eig eher um die berechnung der widerstände... die sollten so sein das der erste transistor gerade so voll durchsteuert... aber irgendwie bin ich zu blöd mir das aus den datenblättern herrauszusuchen... weiß nich nach was ich da so recht schauen soll und die tatsache das alles auf englisch is macht das nicht gerade einfacher
Also die Spannung zu erhöhen um "Strom zu sparen" ist grade bei LEDs witzlos da diese ja immer mit ihrem Nennstrom betrieben werden. VOn daher...;) Aber zur Berechnung der Widerstände: Welchen Transistor meinst du? Ich würde die Widerstände so auslegen, dass der Transistor sicher durchgesteuert ist und nicht "grade so", also lieber ein Milliampére mehr in die Basis fließen lassen als eines zu wenig.
also das mit dem strom sparen ist nicht witzlos... weil je mehr spannung anliegt um so mehr leds kann ich pro strang in reihe schalten... außerdem hat meine spannungsquelle sowieso 12V ^^ und zum thema durchsteuern: wenn man die widerstände so berechnet das er ohnehin durchsteuert bewirkt der pegel der musik kein blinken der leds mehr ;) wenn ich wüsste was ich hier nehmen soll hätt ich ja auch nich gefragt oder?^^
Probier's doch mal mit diesen Werten. Die eigentliche "Schwelle" kannst du ja eh über das Poti einstellen. Das zu berechnen dürfte nicht ganz leicht sein, da die Stromverstärkung der Transistoren relativ stark streut (Schau nur mal in's Datenblatt: 100% oder mehr Toleranz).
>Die eigentliche "Schwelle" kannst >du ja eh über das Poti einstellen Und genau deshalb würde ich die Widerstände an T2, sofern der TE diese meinte, auch so auslegen, dass dieser sicher durchsteuert. ;) >also das mit dem strom sparen ist nicht witzlos... weil je mehr spannung >anliegt um so mehr leds kann ich pro strang in reihe schalten... Ändert aber nix an der Leistung die benötigt wird, von daher ist es doch witzlos die Spannung zu erhöhen um Strom zu sparen. >außerdem hat meine spannungsquelle sowieso 12V ^^ Was im Klartext heißt, dass du die Spannung nicht erhöht hast um Strom zu sparen sonder schlicht und einfach deine Quelle eine 12V Quelle ist. Also, die einzige Widerstandsanpassung, die aufgrund einer Spannungserhöhung von 9V auf 12V sinnvoll ist, ist meines Erachtens nach R3. Er begrenzt den Strom durch die LED und bei höherer Betriebsspannung könnte dieser zu klein sein.
okay das mit der leistung war dumm von mir ;) sry..^^ aber nur r3 zu berechnen ist für meine zwecke sinnlos da der transistor nur einen Ic von 200mA hat... sicher könnte man einfach 2 transistoren parallel schalten aber das is mir zu russisch...da muss es doch was ordentliches geben... wie siehts denn aus mit treiberbausteinen... kann man damit auch einen solchen effekt erzeugen? mfg
Welchen Effekt? Wieviel Strom muss denn der BC548 können um deinen Anforderungen gerecht zu werden? Und wie kommst du darauf, dass ein BC548 200mA kann? Das kann er nur als kurzzeitige Belastung aber nicht permanent. Du könntest ja einen BC337 oder so nehmen, der kann 800mA permanent. Oder du nimmst einen Darlington wie oben schon Lothar schrieb.
bei vielen Leds, die das selbe machen sollen, würd ich ja anfangen zu überlegen, ob man mehrere in reihe schalten kann. dann gibt es da noch diese schönen Uln2003 Darlington Array ICs mit 7 darlington stufen auf einmal drin, das spart eine menge bauaufwand.. :)
na den effekt das der bass ein blinken der leds bewirkt... deswegen ja diese genaue rechnung... von der ich keine ahnung hab... weshalb ich hier poste... das signal des basses welches von tiefpass kommt soll doch nur ein wechselndes aufsteuern des transistors ermöglichen... so das die leds zur musik blinken.... weiter nichts... hab das gefühl hier kann mir keiner so richtig helfen... schade
Du musst halt überlegen wieviele LEDs du ansteuern willst und wieviel Strom die gesamt benötigen. Ein bisschen Grundwissen brauchst du halt schon, ist da denn gar nichts da? Dann wird es in der Tat mehr als nur schwierig.
ausrechnung R2_6_11: I=(9V-0,7V):10k=0,83mA Rneu=(12V-0,7V):0,83mA=13,6kOhm ausrechnung R3_7_12: I=(9V-2VLed-0,7V):470=13,4mA Rneu=(12V-0,7V-0,7V):13,4mA=790 Ohm Da kommt jetzt einfach mal ein BD434 PNP rein. die Led raus, statt dessen E an 12V+, B an den widerstand, lücke von Led kurzschließen. Der K ist der neue output. zusätzlicher widerstand an K, anderes ende vom neuen widerstand an Leds, leds in reihe, rest an masse. Die Transistoren werden sat durchgesteuert, den rest erledigen die frequenzabhängigen teile, bleiben unverändert, ist ja mit poti einstellbar. grüne Led 2,7V 2V luft lassen. -> 3x2,7V=8,1V mehr geht bei grünen nicht. 18x13,4mA=241,2mA Rzusätzlicher=(12V-8,1V-0,7V):241mA=12,85 Ohm PRzusätzlicher=241mAx3,1V=0,747 Watt -->leistungswiderstand benutzen Leds alle 5 in Reihe und davon dann mehrere Reihen parallel, wenn die Leds alle aus der gleichen produktionsreihe sind, kann man auch welche mit einem Widerstand parallel schalten. das mit den 5 grünen Leds in reihe geht nicht, mußte was dran ändern, gelbe vielleicht rote, warscheinlich. widerstand und lösung für jede farbe einzeln ausrechnen. ich hoffe das hilft jetzt schonmal.. die genauen werte sind natürlich egal, kann man das nächste aus der reihe nehmen.
vielen dank für den letzten beitrag und natürlich auch an die restlichen teilweise weniger qualifizierten beiträge... hab die schaltung jetzt allerdings bereits selber für 12V ausgerechnet und aufgebaut -> funktioniert alles wunderbar... wens interessiert: R2 = 294kohm (2*47kohm und 2*100kohm in reihe) R3 = 100ohm in Reihe zu den 5 leds... ergibt genau 20mA T1 = wie gehabt: ein BC548 T2 = BC140-10: der hat auch den erorderlichen kollektorstrom parallel zu jeder led-reihe jeweils noch einen 100µF elko - zum unterdrücken des flimmerns bei niedrigen frequenzen dazu noch an jeden emitter 10ohm zur arbeitspunktstabilisierung... und Fertig mfg IM
bei R2 294kOhm, bist du dir sicher? da kriegt der starke transistor ja kaum noch strom ab.. und wieviel V haben bei dir die grünen Leds durchbruchspannung? also bei mir haben die 2,6V, 5x davon an 12V. bei mir geht das nicht, ich glaube das sind zuviele. hat der neue aufbau denn schon funktioniert?
>also grundwissen ist bereitsvorhanden ;-)
Na dann nutz doch Dein Grundwissen und rechne Dir aus wieviele Leds in
Serie an 12 Volt betreibbar sind, welchen Vorwiderstand Du dazu
benötigst.
Ist ja fast nur Ohmsches Gesetz. Dies haben Dir die "unqualifizierten"
Beiträge durch die Blume sagen wollen und können.
Von mir kriegst es direkt gesagt.
Transistorenvorschläge waren auch da, ULN als Treiber find ich für diese
Aufgabenstellung durchausangebracht, damit kannst Du mehrere
Serielschaltungen gleichzeitig betreiben.
Was willst Du eigentlich noch mehr?
Wie kommst du denn auf so eine Aufteilung für R2? Mal unabhänig davon wieviele LEDs du schalten willst: Erstmal überlegen, wieviel Strom fließen soll. Du hast dich nun für 20mA entschieden. Dann musst du überlegen, wieviel Spannung über der Strecke Kollektor-Emitter abfallen soll. Mit diesen Daten (also Ic und Uce) gehst du dann ins Datenblatt und schauts bei hFE (DC current gain) welche Verstärkung sich einstellt. Hierzu ein kleiner Tipp: Je höher Uce ist desto höher ist auch i.d.R. die Verstärkung jedoch je höher Uce desto höher auch die Verlustleistung bei gleichem Ic (logisch ;)). Und je mehr Spannung über Uce abfällt desto weniger hat man für die Last zur Verfügung. Hier muss man also abwägen. Mit Hilfe der Verstärkung kannst du dann den Basisstrom ausrechnen. Nehmen wir mal ein Uce von ca. 1V an und ein Ic von 20mA. Dann bekommt man, so PI mal Daumen, ein hFE von 100, d.h. ein Basisstrom von 1/100 Ic genügt um 20mA fließen zu lassen, hier also 200µA. Mehr Basisstrom ist nicht schlimm, sorgt nur für ein weiteres aussteuern des Transistors. Damit einem die Exemplarstreuung und ähnliches nicht stört können wir ja, wie in der Ausgangsschaltung 1mA Ib fließen lassen, dann könnten wir, rein theoretisch, 100mA Ic fließen lassen. Nehmen wir mal an, dass bei 1mA Basisstrom 1V über der Basis-Emitter-Strecke abfällt dann bleiben 11V für den Widerstand vor der Basis, bei 1mA ist er dann 11kOhm groß. Und das zeigt schonmal, 10kOhm sind ja auch bei 12V gar nicht so verkehrt, das steuert ja nur den Transistor etwas mehr auf. Du musst also quasi nur R3 anpassen, der Rest scheint noch zu passen für einen BC140-10.
also. nochmal.... ich habe die schaltung aufgebaut und sie funktioniert... so wie ich sie mir berechnet habe... @kurz... wie die vorwiderstände für meine last berechne weiß ich selber... deswegen hab ich danach auch nie gefragt ;) 5 leds = 2V und 20mA wie oben schon erwähnt... also genau 100ohm und was ich mit unqualifiziert meine: meine frage wurde hier einfach nicht beantwortet...stattdessen artet das hier in eine grundsatzdiskussion aus... das ist sinnlos und nicht das was ich wollte
sry... kleiner fehler beim schreiben passiert... ich meinte R1 294kohm R2 bleibt natürlich wie gehabt... vielen dank übrigens nochmal an den beitrag von michael (gast)... das war endlich mal was brauchbares und natürlich auch anos b. - danke
>meine frage wurde hier einfach >nicht beantwortet...stattdessen artet das hier in eine >grundsatzdiskussion aus... das ist sinnlos und nicht das was ich wollte Ach, das ist hier normal, nur der ganz normale Forumswahnsinn. Jeder tut hier so als wäre er DER Guru und der Rest der Welt hat eh keine Ahnung. Mach dir da nix draus, die wirkliche Gurus kristalisieren sich mit der Zeit eh von selbst heraus und dann weiß man welche Beiträge interessant sind und welche nur blabla ;)
Bitte melde dich an um einen Beitrag zu schreiben. Anmeldung ist kostenlos und dauert nur eine Minute.
Bestehender Account
Schon ein Account bei Google/GoogleMail? Keine Anmeldung erforderlich!
Mit Google-Account einloggen
Mit Google-Account einloggen
Noch kein Account? Hier anmelden.
