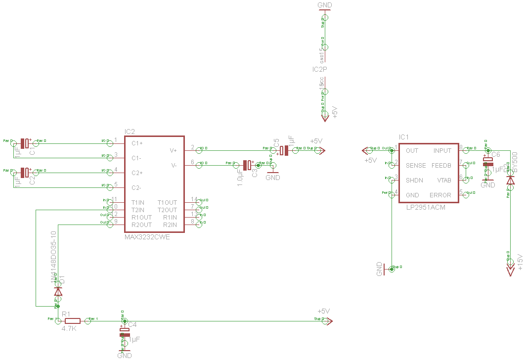
Hallo, kann mir bitte jemand sagen, wofür beim ttl ein und ausgang (max232 pin 9, 10) die diode und der widerstand da sind? es geht eine spannung vom spannungsregler über die beiden bauteile, die mit pin 9 und 10 am max 232 verbunden sind. die schaltung ist zum programmieren für ein funkgerät dedacht. der hersteller schreibt, das es wichtig wäre die schaltung mit 15 volt zu betreiben, da es sonst zu fehlern beim programmieren kommen kann. ich versuche das ganze nachzubauen. vielen dank für eure hilfe mfg, markus
Das mit den 15V ist quatsch. Hauptsache, der Spannungsregler bekommt genug zum Arbeiten. Wozu D1 da ist, kann man aus der Schaltung nicht ablesen. R1 ist wohl ein Pullup-Widerstand. Welche der Anschlüsse gehen alle auf das Funkgerät?
Irgendwie fehlt an Deiner Schaltung wohl der wichtigste Teil. Wie dem auch sei: Diode und Widerstand sind einfach eine Echo-Schaltung, daß die Signale wieder an den PC (oder so) zurückgehen.
ich hatte vergessen was einzuzeichnen. die beiden leitungen, die zum funkgerät führen. eine dritte leitung geht an masse. ich würde nur gerne wissen , was die schaltung bezweckt.
Ist ein normaler Pegelwandler fürs CIV-Interface. Der MAX3232 ist allerdings nur für 3,3V da, für 5V-Pegel braucht es den MAX232.
okay, es ist ein normaler pegelwandler, aber ich habe im netz noch keine schaltung gefunden, wo am pin 9 und 10 eben die beiden bauteile drann sind. am funkgerät führen diese zu sas-e und sas-s. also könnte ich ein normalen pegelwandler nehmen und schließe einfach die beiden bauteile noch dazu??
Markus schrieb:
> am funkgerät führen diese zu sas-e und sas-s.
...die in Deinem Schaltplan einfach kurzgeschlossen sind - wieso?
ich habe ein schaltplan bekommen, der das selbe machen soll. ist die diode nicht etwas anders angeschlossen?? und dann ohne kondensatoren??
das ist ja auch das was ich nicht verstehe. warum die kurzgeschlossen sind.
Welche Diode? In diesem Schaltplan sehe ich keine. Der Kondensator ist nur ein Stützelko für den Spannungsregler. Er ist für die Funktion des Wandlers unwichtig.
- Wo ist denn dieser Schaltplan her? - Selbst gezeichnet oder so geliefert bekommen? - Stimmt er denn überhaupt so?
Ok, der "Kurzschluss" ist wirklich nur eine Rückführung des Signals - eine Art automatisches Echo. Die Diode verhindert, dass ein High auf Pin 9 die Signale auf Pin 10 nicht beeinflussen. Nur ein Low auf Pin 9 zieht Pin 10 auch gegen low. Die Alternative ist in der zweiten Schaltung mittels 7417 angegeben.
ich meine die diode die an pin 9 am max geht. den eagle schaltplan habe ich anhand eines fotos von der platine gemacht. der schaltplan im pdf habe ich von einen angeblichen mitarbeiter des herstellers bekommen.
vieleicht habe ich was falsch gemacht. ich sende hier mal zwei fotos von der platine. eimal vorne und einmal hinten. wäre echt nett, wenn ihr das mal vergleichen könntet. übrigens habe ich die schaltung auf pdf mal nachgebaut. aber sie funktioniert nicht.keine ahnung warum.
Normalerweise sollte die Diode auch entfallen können. Beim MAX kann man zu Testzwecken ohne weiteres Pin 9 und 10 verbinden (Echo). Es kann aber sein, dass dies das Funkgerät nicht mag. Es sendet ja sicherlich auch selber Daten über die Schnittstelle. Wahrscheilich über einen Open-Collector. Ist dieser durchgeschaltet und liegt an Pin 9 gerade High, so wird es zu einem Kurzen kommen. Die Diode verhindert dies. Sie ist für diese Zwecke richtig angeschlossen.
auf der platine sind auch pin 8 und 9 am sub-d stecker gebrückt. das ist im pdf schaltplan nicht der fall. auch eine spannung von 7,5volt gehen beim pdf plan zum funkgerät. das ist bei der platine auch nicht der fall.
Laut Schaltplan sollte die Schaltung (pdf) aber funktionieren. Ich sehe das jetzt keine Fehler. Ob Du sie aber korrekt nachgebaut hast, weiß ich nicht. Das muss Dir der Kollege mit der letzten noch funktionierenden Kristallkugel sagen. Ich hoffe, er hat sie nicht vom Tisch fallen lassen. Auf den Platinenfotos erkennt man nichts. Wie die Kommentare schon andeuten (sind die von Dir?), kann man viele Leiterbahnen nicht verfolgen.
okay, es ist ein lm2951 auf der rückseite. dieser müsste eigendlich so angeschlossen sein wie ich es jetzt nochmal eingezeichnet habe.(siehe foto) ich habe leider nur die fotos als anhaltspunkt.
und hier nochmal eingezeichnet vorne. ist es denn möglich, einfach ein normalen pegelwandler zu nehmen und die schaltung durch die diode und den 4,7k widerstand zu ergänzen?? oder ist noch was anderes zu beachten? dann könnte ich doch auch ein 7805 an stelle des lm 2951 nehmen. so wie es beim pdf plan der fall ist? sorry, ich bin nicht so ganz vom fach.
Bitte melde dich an um einen Beitrag zu schreiben. Anmeldung ist kostenlos und dauert nur eine Minute.
Bestehender Account
Schon ein Account bei Google/GoogleMail? Keine Anmeldung erforderlich!
Mit Google-Account einloggen
Mit Google-Account einloggen
Noch kein Account? Hier anmelden.






