kurze Frage: kann man eigentlich einen einfachen ssb-empfänger für kurzwelle selberbauen? sozusagen nur mal so zum reinhören...
Da die Dinger nicht auf Bäumen wachsen, wird sie wohl irgendeiner Bauen. Also warum soll selber bauen nicht möglich sein?
Was genau verstehst du jetzt an der Benutzung von google nicht?
Früher (TM) hat man einfach einen BFO (beat frequency oscillator) zum AM-Kurzwellenradio dazugemischt, also einen Oszillator auf der Zwischenfrequenz, z.B. 10,7 MHz oder 455 kHz. Damit kann man zumindest zuhören, eine Seitenbandunterdrückung hat es nicht.
Wenn du nur mal SSB Amateurfunk hören willst, kannst du auch den SDR online Empfänger der Uni Twente nutzen. Einfach mal googlen.
Hallo, Christoph Kessler (db1uq) schrieb: > Früher (TM) hat man einfach einen BFO (beat frequency oscillator) zum > AM-Kurzwellenradio dazugemischt, also einen Oszillator auf der > Zwischenfrequenz, z.B. 10,7 MHz oder 455 kHz. Damit kann man zumindest > zuhören, eine Seitenbandunterdrückung hat es nicht. :-)) Noch früher (TM) habe ich ein zweites Radio danebengestellt und um die ZF tiefer abgestimmt, damit man CW hören konnte. SSB ging prinzipiell so auch, Feinabstimmung durch Handauflegen... Gruß aus Berlin Michael
Ein bisschen gegoogelt hatte ich im Vorfeld auch schon. Angeblich kann man ja mit einem rückgekoppelten Einkreisempfänger SSB und CW empfangen, wenn man "ein bisschen mit der Rückkopplung spielt". Was auch immer das heißen mag... Kann das jemand bestätigen?
Herr Bert schrieb: > Angeblich kann man ja mit einem rückgekoppelten Einkreisempfänger SSB > und CW empfangen, wenn man "ein bisschen mit der Rückkopplung spielt". > Was auch immer das heißen mag... Dass du das Audion gerade so bis zum Schwingungseinsatz drehst. > Kann das jemand bestätigen? War in den 1950er Jahren die gängige Technik zum Empfang von CW- Signalen im Amateurfunk. Gugele mal nach 0-V-1 oder 0-V-2. SSB kann man nicht echt damit empfangen, da es keine Seitenband- unterdrückung gibt.
Jörg Wunsch schrieb: > Herr Bert schrieb: > >> Angeblich kann man ja mit einem rückgekoppelten Einkreisempfänger SSB >> und CW empfangen, wenn man "ein bisschen mit der Rückkopplung spielt". >> Was auch immer das heißen mag... > > Dass du das Audion gerade so bis zum Schwingungseinsatz drehst. > >> Kann das jemand bestätigen? > > War in den 1950er Jahren die gängige Technik zum Empfang von CW- > Signalen im Amateurfunk. Gugele mal nach 0-V-1 oder 0-V-2. > > SSB kann man nicht echt damit empfangen, da es keine Seitenband- > unterdrückung gibt. Kann man so nicht sagen. Es wird ja nur der Hilfsträger gebraucht, damit die normale AM-Demodulation mit dem Audion geht. Natürlich sollte auf dem Bereich des nicht vorhandenen Seitenbandes möglichst gerade nichts senden, das pfeift natürlich alles mit rein. Wenn es aber nebenan ruhig ist, macht ein Audion das durchaus ...naja... brauchbar. Gruß aus Berlin Michael
>Angeblich kann man ja mit einem rückgekoppelten Einkreisempfänger SSB >und CW empfangen, wenn man "ein bisschen mit der Rückkopplung spielt". >Was auch immer das heißen mag... >Kann das jemand bestätigen? Ja - ich. Damit. pq
@ pq: kann man mal einen schaltplan von der "kiste" sehen?
klar. Ich hab's gebaut, wie das Pentoden Audion (1. Schaltplan ganz oben): http://www.b-kainka.de/bastel74.htm Haben den Übertrager (normaler 50Hz Trafo) auch benutzt, aber ich habe anstatt dem Lautsprecher einen LM386 eingebaut. Etwa wie hier: http://www.hobby-hour.com/electronics/lm386-200.gif Die Stromversorgung geht über einen kleinen eingebauten 12V Bleiakku. Im aktuellen Aufbau kann ich von etwa 3MHz bis ca 16MHz empfangen. Habe mal langsam durchgedreht und mit 5m Kupferlitze im Wohnzimmer 46 Stationen reinbekommen. Vor allem natürlich Broadcast. Aber auch 2 Funkamateure. pq
Nachtrag: Röhre (1,-) und Drehkondensator (4,95) gibts bei Pollin.
Michael U. schrieb: >> SSB kann man nicht echt damit empfangen, da es keine Seitenband- >> unterdrückung gibt. > > Kann man so nicht sagen. Es wird ja nur der Hilfsträger gebraucht, damit > die normale AM-Demodulation mit dem Audion geht. Natürlich sollte auf > dem Bereich des nicht vorhandenen Seitenbandes möglichst gerade nichts > senden, ... Daher schrieb ich ja "nicht echt". Es geht halt, aber man empfängt zwangsweise beide Seitenbänder. Auf dem abendlichen 40-m-Band also eher nicht zu gebrauchen. ;-)
So ein Audion von 3 bis 18MHz würde ich auch gerne bauen, aber lieber mit Transistoren (obwohl auch noch diverse Röhren vorhanden sind). Ich habe dazu folgendes entdeckt: http://www.radiomuseum.org/forum/transistoraudion_fuer_am_cw_und_ssb_von_140_khz_bis_22_mhz.html Schaltplan dort unter "-audion7" Weiß jemand, warum hier die beiden Eingangstransistoren so merkwürdig zusammengeschaltet sind? Ach ja, auf welchen Frequenzen kann man denn auf KW am besten CW hören, wenn man das so sagen kann? Hängt bestimmt auch von der Uhrzeit ab...
Hallo, hab jetzt nicht nach der genauen Funktion der Transistoren geschaut. Problem ist aber, daß es kein Audion mit Rückkopplung ist. Das wäre aber wichtig, damit steigt die Empfindlichkeit und die Trennschärfe wird besser. Das ist speziell auf Kurzwelle sehr wichtig. Außerdem kann man eben nur mit einer gut regelnden Rückkopplung CW und -naja- SSB hörbar machen. Habe hier mal was ganz nettes gefunden: http://www.p34-albstadt.de/downloads/bastelclub/KW_Audion.pdf Gruß aus Berlin Michael
>hab jetzt nicht nach der genauen Funktion der Transistoren geschaut. >Problem ist aber, daß es kein Audion mit Rückkopplung ist. >Das wäre aber wichtig, damit steigt die Empfindlichkeit und die >Trennschärfe wird besser. http://www.radiomuseum.org/forum/transistoraudion_fuer_am_cw_und_ssb_von_140_khz_bis_22_mhz.html Sicher, dass es kein Audion mit Rückkopplung ist? Das 47k-Potentiometer (R3) sieht mir stark nach einer Rückkopplung aus... Den gesendeten Link werd ich mir gleich mal genauer anschauen, schon mal Danke vorab!
Das Audion von www.p34 sieht sehr gut aus, ich würde aber statt der 3 Nf-Transistoren einfach einen LM 386 IC einbauen.
Dieses Transistor Audion hatte ich vor meinem Röhrenaudion mit einem Praktikanten (10.Klasse) gemacht: http://www.b-kainka.de/bastel3.htm Ebenfalls mit LM386. Hat auch gut funktioniert. Er war nach 3 Tagen fertig. Am 4. Tag hat er nur Radio gehört. Am 5. und letzten Tag hab ich gesagt: Spiel mal an den Drosseln rum. Dachte, er bekommt vielleicht Mittelwellesender rein. Er hat plötzlich einen lokalen UKW (FM)Sender empfangen können. Wie das ging, weiss ich bis heute nicht. Drehko war dann jedenfalls nicht mehr "frequenzbestimmend" pq
>Das Audion von www.p34 sieht sehr gut aus, ich würde aber statt der 3 >Nf-Transistoren einfach einen LM 386 IC einbauen. da hast du wahr! ;) in o.g. link http://www.radiomuseum.org/forum/transistoraudion_... wird auch irgendwo schulz versus kainka diskutiert, wobei schulz der vorzug gegeben wird... noch mal eine konkrete frage: bei diesem schulz-audion, s. dortige datei "Schalter.jpg1" hat man eine bereichsumschaltung mit festinduktivitäten für langdrahtantenne. dabei sind die induktivitäten geteilt. kann jemand sagen, warum und ob das wirklich sinnvoll ist? ich würde nämlich gerne die bereichsumschaltung übernehmen und mit dem p34-audion kombinieren.
hier noch mal der schulz-link: http://www.radiomuseum.org/forum/transistoraudion_fuer_am_cw_und_ssb_von_140_khz_bis_22_mhz.html hier der link zur datei "Schalter.jpg1": http://www.radiomuseum.org/forumdata/upload/Schalter%2Ejpg1%2Ejpg und hier noch mal der schaltplan von schulz: http://www.radiomuseum.org/forumdata/upload/%2DAudion7%2Ejpg
kurze zwischenfrage: wäre es bei dem www.p34-audion nicht besser, hinter dem 560R-widerstand noch einen siebkondensator zur entkopplung von der betriebsspannung einzusetzen? oder soll das so "wacklig" sein? (ps: die nf-transistorstufen lass ich sowieso weg und nehme ein verstärker-ic)
Kann man eigentlich einen Gradeausempfänger mit einem ZN414 aufbauen, bei dem sich mit einem Schaltungstrick eine übermäßige Rückkopplung zum CW-Empfang einstellen läßt?
ZN414 als "Rückkoppler" über erhöhte +Ub: http://www.radiomuseum.org/forum/ein_experimental_am_empfaenger.html
Andreas schrieb: > So ein Audion von 3 bis 18MHz würde ich auch gerne bauen, aber lieber > mit Transistoren (obwohl auch noch diverse Röhren vorhanden sind). Mit Transistoren waren Audions nicht so sehr üblich, da hat man eher Direktmischempfänger gebaut. Erstens waren Transistoren dann irgendwann sehr viel billiger als Röhren, man musste also nicht mehr auf Teufel komm raus an einer einzelnen Stufe sparen, zweitens waren die wohl thermisch instabiler, sodass die Rückkopplung laufend nachgestimmt werden muss (vor allem im SSB- oder CW-Betrieb, wo man ja am Schwingungseinsatz arbeitet). > Ach ja, auf welchen Frequenzen kann man denn auf KW am besten CW hören, > wenn man das so sagen kann? Hängt bestimmt auch von der Uhrzeit ab... In den CW-Bereichen der Bänder. ;-) Die sind immer am Anfang eines jeden Bandes, gugele einfach mal nach ,Bandplan'. Ja, das hängt von der Uhrzeit ab und von der Länge deiner Antenne. Wenn du auf 3,5 MHz empfangen willst, musst du schon ein Stückchen Draht in die Luft hängen. Dort dürfte man vor allem in den Abendstunden ganz gut was empfangen können (tagsüber ist die Dämpfung der D-Schicht zu hoch). 7 MHz und 10 MHz gehen so ziemlich den ganzen Tag irgendwie. 14 MHz geht tagsüber gut in Richtung Osten, praktisch das gesamte europäische Russland ist dort gut zu hören.
>Wenn du auf 3,5 MHz empfangen willst, musst du schon ein Stückchen >Draht in die Luft hängen. ich dachte eigentlich an eine grosse rahmenantenne... hm, hab jetzt einige verschiedene transistor-audione (fet, bipos) aufgebaut, die haben alle irgendwie das problem, dass der schwingungseinsatz nicht weich und auch nicht unbedingt hysteresefrei eingestellt werden kann... beim fet-audion wirds zwar lauter mit unterbrechungen, schwingendes in form von pfeifen ist aber nicht zu hören.
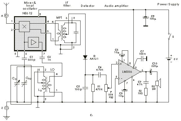
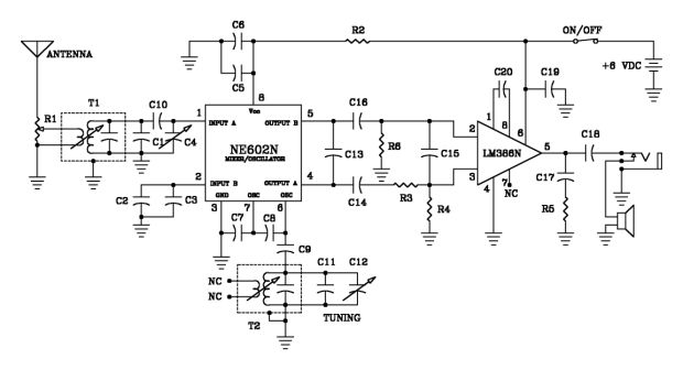
bau dir doch was gescheites, zB mit einem NE 612 , einem Direktmischer. Funktioniert auf Anhieb http://images.google.de/images?hl=de&q=ne612&um=1&ie=UTF-8&sa=N&tab=wi
Der Favorit, ein Kreis für den Eingang, ein Kreis für den BFO und schon kann man je nach Dimensionierung das kompette KW Band absuchen. Ausser SSB kann man bei genauer Abstimmung auch AM-Stationen empfangen. http://images.google.de/images?hl=de&q=ne612&um=1&ie=UTF-8&sa=N&tab=wi
@hewlett: müssen bei plan NE_612.gif C4 und C12 parallel laufen und gleich groß sein?
> müssen bei plan NE_612.gif C4 und C12 parallel laufen und gleich groß > sein? Eher nicht. Im Plan sind aber keine Werte der Bauteile angegeben. Suche dir besser einen anderen Plan!
gast schrieb: > Suche > dir besser einen anderen Plan! Klar, ist der beste Rat für jemanden, der sich mit den Grundlagen von Funktechnik vertraut machen möchte. Ja nicht erst selbst drüber nachdenken, das kann schädlich sein. Andreas, da es sich hier nicht um einen ,,klassischen'' Superhet handelt, bei dem Eingangs- und Oszillatorkreis um die Höhe der ZF auseinander liegen, werden beide Kreise auf die gleiche Frequenz abgestimmt. Damit kannst du gleiche L- und C-Werte für beide benutzen. Der erste Kreis macht eine (einfache) Vorselektion, der andere bestimmt die Frequenz des BFOs. Die Werte kannst du dir mit der üblichen Thomsonschen Schwingungs- formel ausrechnen.
kann man mit der schaltung nach NE_612.JPG auch cw und ssb empfangen? im schaltplan selber steht übrigens als IC das NE602!?!
Andreas schrieb: > kann man mit der schaltung nach NE_612.JPG auch cw und ssb empfangen? Ja, das ist ein Direktmisch-Empfänger. > im schaltplan selber steht übrigens als IC das NE602!?! NE/SA602 und NE/SA612 haben die gleiche Funktionalität, nur unterschiedliche Parameter.
Man kann bei genauer Abstimmung: BFO-Frequenz gleich der Empfangsfrequenz auch "normale" AM-Rundfunksendungen empfangen.
Ten Tec hat sehr gute Direkt-Misch Empfänger als Bausatz. Preis etwa 30 Dollar http://www.io.com/~nielw/tentec1054/tentec1054.htm
Bitte melde dich an um einen Beitrag zu schreiben. Anmeldung ist kostenlos und dauert nur eine Minute.
  
  Bestehender Account
  
  
  
  Schon ein Account bei Google/GoogleMail? Keine Anmeldung erforderlich!
Mit Google-Account einloggen
Mit Google-Account einloggen
  Noch kein Account? Hier anmelden.



