Hallo zusammen, kann mir jemand weiterhelfen? Ich möchte mit zwei ATMEL und einer IR SEndediode sowie IR-Fotodiode eine Verbingung aufbauen, die später dann genutzt werden soll um Devices fernzusteuern! Kann mir jemand empfehlungen und Tips geben bzgl. IR-Devices und Vorgehen? Vielen Dank Stepi
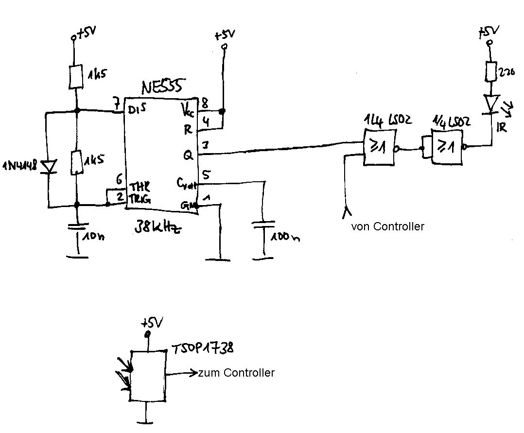
ich hab sowas letztens schonmal gemacht. hab dazu den uart genutzt und das signal mit ner ne555-schaltung moduliert und beim empfänger mit nem tsop17xx wieder demoduliert. funktioniert einwandfrei!
Hallo Ich bereite derzeit ebenfalls ein Projekt mit IR vor (Schalten der Weichen auf meiner Modellbahnanlage). Dabei bin ich noch in der Informations-Phase... Kannst du mir technische Detail-Unterlagen überlassen ? (Hardware-Aufbau / Software ) Wie könnten wir in Verbindung treten (hier posten, email, Telefon) ? Besten Dank im Voraus Günter
Mit einem ATMega kann man einfache RC-Aufgaben doch simpel lösen. Einfach per PWM ein 36...40kHz Signal erzeugen und dann per Software den PWM-Pin (per DDRx-Register) toggeln. So lassen sich beliebige Bitmuster auf den Träger aufmodulieren. Der Empfang läuft dann über TSOP17xx wie bereits oben festgestellt. Ob man nun RC5, einen beliebigen anderen Code oder auch einfach verschieden lange Impulse nutzt ist dann egal (je nachdem, wieviele Befehle man benötigt). Gruss, Alex
@anfänger Ja ! Habe leider vergessen dies in meinem Beitrag vom 9.7. deutlich zu machen. Ich suche eine Rc5-Lösung mit einem µC (am besten AVR programmiert mit Bascom) sowohl beim Sender als auch beim Empfänger und natürlich die entsprechende Beschaltung für die IR-Komponenten Kannst Du mir weiterhelfen Gruß Günter
ja, ich kann dir weiterhelfen. ich schreib da heute nachmittag was zu, weil ich jetzt erstmal zur musterung muss :-( kannst dir ja schonmal die rc5 send und get befehle in der hilfe angucken!
Hallo 'Anfänger' Ich hoffe die Bundeswehr hat nicht gleich behalten sodass Du noch Deine Info's zum Thema rc5 weitergeben kannst ? :-) Gruß Günter
oh, sorry, hätte es fast vergessen. also, was genau willst du denn wissen? wenn du nur rc5 nutzen willst musst du deinen avr einfach wie in der bascom-hilfe beschrieben beschalten. das ist da eigentlich alles ziemlich gut erklärt. auch mit schaltskizzen und so. hast du irgendwelche besonderen fragen diesbezüglich? mfg, anfänger.
Hat jemand mal nen Link zu einer Beschreibung, wie so eine Modulation funktioniert?
das is ganz einfach. bei rc5 beispielsweise wird mit 36kHz moduliert. das heißt, dass eine 1 durch eine "blinkfrequenz" von 36kHz dargestellt wird. so kann der empfänger eine 1 von störsignalen unterscheiden (sonnenlicht, etc.). das war hoffentlich das, was du wissen wolltest :-)
aja, danke. genau das. Hatte irgendwie sowas wie Manchester im Kopf und hab das durcheinander gebracht. Jetzt ist alles klar =)
Bitte melde dich an um einen Beitrag zu schreiben. Anmeldung ist kostenlos und dauert nur eine Minute.
Bestehender Account
Schon ein Account bei Google/GoogleMail? Keine Anmeldung erforderlich!
Mit Google-Account einloggen
Mit Google-Account einloggen
Noch kein Account? Hier anmelden.
