Könnt ihr mir bitte den angehängten Schaltplan (fürs Tutorium) verifizieren. Ich hab jetzt keine Hardware bei mir, sonst hätte ich das einfach ausprobiert. Es geht darum, in einer RS232 auch die Signale RTS/CTS für den Mega8 zur Verfügung zu stellen. Ich hätte gerne das CTS der Gegenstelle auf dem PD5 vom Mega8, während das eigene RTS auf PD4 liegen soll. Problem: Ich bin immer unsicher, welcher RS232 Pin das Signal führt. Ist es Pin 7 oder Pin 8? Zu beachten ist auch, dass es sich im Tutorium um einen weiblichen Anschluss handelt.
Ob weibl oder männl. ist eigentlich egal, hauptsache die Gegenseite paßt. Laut http://de.wikipedia.org/wiki/EIA-232 liegt RTS an Pin 7 und CTS an Pin 8 sollte so also okay sein.
> Laut http://de.wikipedia.org/wiki/EIA-232 > liegt RTS an Pin 7 und CTS an Pin 8 Also am D-Sub 7 und 8 tauschen :-o
Lothar Miller schrieb: >> Laut http://de.wikipedia.org/wiki/EIA-232 >> liegt RTS an Pin 7 und CTS an Pin 8 > Also am D-Sub 7 und 8 tauschen :-o He, he. männlich/weiblich spielt schon eine Rolle, weil dann die Pins ihre Bedeutung wechseln. Auch bei einem weiblichen Anschluss liegt an Pin 3 das Tx Signal. Gemeint ist damit aber das Signal, an dem von der Gegenstelle die Daten gesendet werden. Bei einem weiblichen Anschluss ist also Tx eigentlich Rx (wie hiess nochmal der Asterix, bei dem alle durchdrehten :-) Weiblicher Anschluss = DCE, männlicher Anschluss = DTE Die Pinbezeichnung ist immer aus Sicht des DTE Ich hab mich beim Schaltplan an Analogien orientiert. Pin2 und Pin8 sind der Kanal in die eine Richtung, Pin3 und Pin7 in die andere Richtung. Pin2 und Pin3 waren schon vorgegeben, also hab ich 7 und 8 entsprechend gleich verdrahtet. Nicht ganz wissenschaftlich, aber wenns funktioniert ....
> He, he. Ach, schlags kaputt :-( Ich habe das mit meinem Schaltplan (DTE, PC mit ETX-Board) orientiert, und bin prompt auf die Männlein-Weiblein-Geschichte reingefallen. Blöder Fehler. BTW: ich mache ausschliesslich die PC-Schnittstelle (DTE) auf meine Boards und bediene mich dann der diversen X-Over-Adapter, die sich hier angesammelt haben. > Nicht ganz wissenschaftlich, aber wenns funktioniert Du hast das schon richtig gemacht. ;-) Als Tipp: Schreib doch die Signalnamen (TXD, RXD...) direkt an die Pins vom D-Sub, dann sieht man ohne die Leitungen zu verfolgen, was wo anliegt.
Lothar Miller schrieb: >> He, he. > Ach, schlags kaputt :-( > Ich habe das mit meinem Schaltplan (DTE, PC mit ETX-Board) orientiert, > und bin prompt auf die Männlein-Weiblein-Geschichte reingefallen. Blöder > Fehler. Mich treibt dieser Sch... regelmässig ins Irrenhaus. > BTW: ich mache ausschliesslich die PC-Schnittstelle (DTE) auf meine > Boards und bediene mich dann der diversen X-Over-Adapter, die sich hier > angesammelt haben. Ditto Auf meinem AVR Board ist ein Männchen und mein Kabel ist gekreuzt. > Als Tipp: Schreib doch die Signalnamen (TXD, RXD...) direkt an die Pins > vom D-Sub, dann sieht man ohne die Leitungen zu verfolgen, was wo > anliegt. Gute Idee. Die Frage ist allerdings jetzt wieder: Welche Bezeichnungen? Die offiziell richtigen oder die sinngemäss richtigen. Offiziell richtig wäre, wenn dort wo die Daten rauskommen Rx stehen würde (weil ja weiblicher Anschluss). Nur sinngemäß richtig wäre klarerweise eine Tx Beschriftung. Wenn ich das Rx hinschreibe, wo die Daten rauskommen dann drehen mir die Tutorial-Leser durch. Vielleicht wäre es das vernünftigste, den Anschluss von weiblich auf männlich umzuzeichnen :-) Dann stimmen die Bezeichnungsnamen mit den offiziell dokumentierten überein. Man braucht dann zwar ein Nullmodemkabel zum Anschluss an den PC, aber das sollte wahrlich nicht das Problem sein.
> Offiziell richtig wäre, wenn dort wo die Daten rauskommen Rx stehen > würde (weil ja weiblicher Anschluss). Jahahahahaaa, das bringt dir vollends den Knoten ins Hirn ;-) Im Ernst: Kaum ein Mensch weiß das mit dem DTE und DCE. Und wenn du im Lernprozess über das direkte Einstöpseln des AVR-Boards in den PC raus bist, dann willst du 2 AVR-Boards miteinander verbinden. Und jetzt (allerspätestens) hat der Spass ein Loch. Muß ich jetzt RXD mit TXD verbinden oder RXD mit RXD oder wie oder was? Unter Umständen geht das schon vorher los, wenn mal an der (gut zugänglichen) Buchse auf dem AVR-Board gemessen werden soll. Messe ich jetzt an TXD kommt kein Signal, dafür aber an RXD, das ist krass. Fazit: Ich verbinde TXD mit RXD und umgekehrt. Und dann erwarte ich, dass das funktioniert. > Vielleicht wäre es das vernünftigste, den Anschluss von weiblich auf > männlich umzuzeichnen :-) Is so. > Man braucht dann zwar ein Nullmodemkabel zum Anschluss an den PC, > aber das sollte wahrlich nicht das Problem sein. Man braucht verschieden lange Verlängerungskabel und 1 Nullmodem-Adapter. Dann ist man bereit für das Leben.
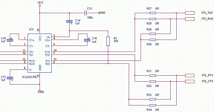
...und wenn man sich nach all dem hin- und her nicht mehr sicher ist, kann man es so machen (siehe Bild) :-)
Also bei den Steckern die ich habe stehen vorne Nummern drauf (jezt unabhängig von irgenwelchen Pin Zählungen des Printes). Und wenn man da die 1:1 durchverbindet entstehen automatisch Kreuzungen (vom Pinout her gesehen). Die einen sind halt von links her nummeriert wenn man draufsieht und die anderen von rechts. Fürs Layout schaut man dann einfach vorne auf die Nummer und sucht sich den passenden Pin, hat bei mir bisher gut geklappt.
Lothar Miller schrieb: >Im Ernst: >Kaum ein Mensch weiß das mit dem DTE und DCE. Und wenn du im Lernprozess >über das direkte Einstöpseln des AVR-Boards in den PC raus bist, dann >willst du 2 AVR-Boards miteinander verbinden. Und jetzt >(allerspätestens) hat der Spass ein Loch. Muß ich jetzt RXD mit TXD >verbinden oder RXD mit RXD oder wie oder was? Wenn es sich endlich durchsetzen sollte, dass es eine Unterscheidung zwischen DTE und DCE gibt, dann hört das RS232-Chaos mit den Steckern und Buchsen von alleine auf. DCEs sind Modems oder im einfachsten Fall Nullmodems. Und diese kreuzen einerseits Rx und Tx und werden andererseits immer zwischen zwei Terminals angeschlossen sein. Terminals sind der PC, das AVR-Board oder ein VT100 - schlicht alles, was nichts mit der Übertragung zu tun hat. Und wenn ich zwei Rechner (DTEs) miteinander verbinde, so brauche ich immer ein Modem dazwischen. Das Modem kreuzt immer Rx und Tx! Ob als technisches Gerät ausgeführt oder eben als Nullmodemkabel spielt keine Rolle. Die Rechnerseite hat immer männliche Buchsen/Stecker (wie man es auch immer bezeichnen möchte), das Modem immer weibliche. Demzufolge hat ein Nullmodemkabel auch zwei weibliche Anschlüsse. Und zum Anschließen des Modems an den Rechner brauche ich ein ungekreuztes Kabel (ein Verlängerungskabel) - mit männlichem auf der einen Seite und weiblichem Anschluss auf der anderen. Und ein ungekreuztes Kabel mit zwei weiblichen Anschlüssen oder ein gekreuztes Kabel mit männlich und weiblich darf es deshalb eigentlich nicht geben. Weil es diese aber dennoch gibt (sogar zu kaufen), deshalb herrscht in dem Bereich solch ein Chaos. Es wäre so einfach .... @Karl heinz Buchegger Weil dein vorgestelltes Board ein DTE ist, muss es einen männlichen Anschluss aufweisen. TXD ist Pin 3 und ein Output, RXD ist Pin 2 und ein Input!
HildeK schrieb: >>verbinden oder RXD mit RXD oder wie oder was? > > Wenn es sich endlich durchsetzen sollte, dass es eine Unterscheidung > zwischen DTE und DCE gibt, dann hört das RS232-Chaos mit den Steckern > und Buchsen von alleine auf. Die Nachricht hör ich wohl, ... ... aber das werden weder du noch ich noch erleben :-) Das Chaos ist so alt wie die RS232 > @Karl heinz Buchegger > Weil dein vorgestelltes Board ein DTE ist, muss es einen männlichen > Anschluss aufweisen. TXD ist Pin 3 und ein Output, RXD ist Pin 2 und ein > Input! Ich weiß. Auf meinem privaten Board ist es auch so. Ich hatte das im Tut sogar schon mal umgezeichnet. Nur hat das irgendein freundlicher Zeitgenosse wieder rückgängig gemacht :-) (Da war dann auch die Auto-RTS/CTS Lösung mit dabei, nach der sich ein angeschlossener PC selbst ein CTS gegeben hätte und damit die Gefahr eines Problems bei versehentlich aktiviertem RTS/CTS auf PC-Seite nicht fatal ausgewirkt hätte)
>Die Nachricht hör ich wohl, ... >... aber das werden weder du noch ich noch erleben :-) Das fürchte ich leider auch ... Besonders deshalb, weil ich es nicht geschafft habe, einen deutlich jüngeren Kollegen von seinem falschen Ansinnen bei der RS232-Verdrahtung abzubringen. >Ich hatte das im Tut sogar schon mal umgezeichnet. Nur hat das irgendein >freundlicher Zeitgenosse wieder rückgängig gemacht :-) Das ist Meuterei und Sabotage! Ich ermuntere dich, es richtig zu machen!
moin moin, für den Fall der Fälle habe ich auf meinen Boards auch Auswahllötbrücken... aber vom max232 bin ich schon lange weg, nur noch MAX202, der braucht nur 100nF. Mit Gruß Pieter
Bitte melde dich an um einen Beitrag zu schreiben. Anmeldung ist kostenlos und dauert nur eine Minute.
  
  Bestehender Account
  
  
  
  Schon ein Account bei Google/GoogleMail? Keine Anmeldung erforderlich!
Mit Google-Account einloggen
Mit Google-Account einloggen
  Noch kein Account? Hier anmelden.

