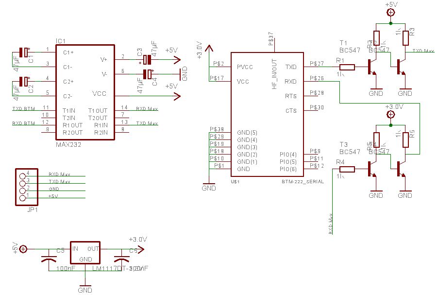
Hallo Ich hab mir gestern ein BTM-222 Modul bestell, und bin jetzt dabei den Schaltplan zu machen. Da das Modul mit 3 - 3,6 V arbeitet, ich es jedoch in einer Schaltung mit 5V benötige habe ich mal einen Schaltplan gemacht. Ich bin mir jedoch nicht ganz sicher, ob das mit dem Pegelwandler so funktioniert bzw. ob der Signalpegel richtig ist. Wäre sehr dankbar, wenn sich mal jemand die angehängte Schaltung anschauen könnte. Gruß Jasper
Du solltest einen MAX3232 verwenden, der ist für 3V, ansonst hast du Richtung BTM 5V auf den RX/TX Leitungen.
Hallo Danke für die Antwort! Ich hab jetzt noch ein bisschen im Netz gestöbert, und habe folgende Schaltung gefunden: http://www.robotfreak.de/blog/wp-content/uploads/2008/04/btm-222_schem.png Dort wird der Pegel auf 5V angepasst. Jetzt noch die Frage, ob es möglich ist nach der Pegelanpassung einen normalen Max232 für 5V zu benutzen(hab nämlich grad keinen anderen da). Gruß Jasper
Da kannst du den MAX232 verwenden, er hat ja keine direkte Verbindung zum BTM. In deiner Schaltung hast du die Stromversorgung für den MAX vergessen, nur falls du sie fürs Layout verwenden willst.
Hi So ich hab soweit alles angepasst, ich hoffe jetzt stimmt alles. Wenn nochmal bitte einer drüber schauen könnte wär dass sehr nett. Danke schon mal im vorraus Jasper
Sieht soweit gut aus, Widerstandswerte habe ich nicht kontolliert. Das Layout wirst du von dieser Schaltung aus ja nicht machen.
Danke dass du noch mal drüber geschaut hast, dann warte ich jetzt mal auf das Modul. Jasper
Du solltest mindestens an dem PVCC-Pin des BTM222 einen etwas größeren Kondensator vorsehen. 22-47µF vielleicht. Das Modul zieht beim Senden impulsartig auch mal bis zu 100mA. 100nF an jedem Supply-Pin des BTM222 können auch nicht schaden, für den MAX232 ebenso.
Bitte melde dich an um einen Beitrag zu schreiben. Anmeldung ist kostenlos und dauert nur eine Minute.
Bestehender Account
Schon ein Account bei Google/GoogleMail? Keine Anmeldung erforderlich!
Mit Google-Account einloggen
Mit Google-Account einloggen
Noch kein Account? Hier anmelden.

