Hi, ich möchte mit einem LM 567 auf der Empfangsseite und einem NE 555 zum Modulieren auf der Sendeseite eine Lichtschranke zur Geschwindigkeitsmessung bauen. Dazu möchte ich zwei Sende/Empfangsdioden in einem definierten Abstand (0.5m) platzieren und die Zeit zwischen den Impulsen bei der Unterbrechung des Lichtstrahls messen. Sender und Empfänger sollten jeweils so ca. 1m voneinander entfernt sein können. Als Sender dachte ich an hyperhelle rote LEDs (evtl. noch mit Sammellinse), als Empfänger habe ich momentan gerade den SFH 309 zum Testen hier. Modulieren würde ich das ganze dann mit 50 KHz, so bin ich mit der Anstiegs/Abfallzeit der SFH 309 (je nach Typ zwischen 5 und 8 µs) noch halbwegs im grünen Bereich. Da das Signal am SFH 309 bei dem Abstand dann relativ schwach wird, werde ich es wohl noch verstärken müssen. Was nun aber die Dimensionierung für den LM 567 angeht: C1/R1 ist ja noch einfach, aber wie C2 und C3 dimensionieren? Im Datenblatt wird für hohe Geschwindigkeiten vorgeschlagen C2=130/f0 [µF] C3=260/f0 [µF] Somit ist dann aber f0*C2=130, was lt. Datenblatt eine riesige Bandbreite ergeben würde (die Kurven hören bei 1.3e3 mit 15% auf), was ja eigentlich auch nicht Sinn der Sache ist. Wie werden denn nun C2 u. C3 für meinen Fall richtig dimensioniert? Ciao... Markus
C1, C2, C3 ?? Hier steht wie man C1 und C2 berechnet, C3 finde ich nicht. http://www.national.com/ds/LM/LM567.pdf Hier steht, wie man mit LM567 eine Lichtschranke baut: http://dse-faq.elektronik-kompendium.de/dse-faq.htm#F.8
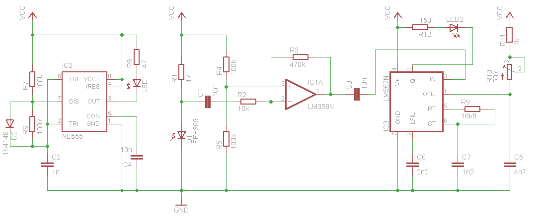
Hi, naja, das Datenblatt habe ich schon studiert... habe sogar eine (einigermassen) funktionsfähige Schaltung fertig (siehe Anhang), der Takt für die LED wird extra generiert, da dieser Teil später vom Rest der Schaltung getrennt sein wird: Der NE555 erzeugt einen 50 KHz takt und treibt damit LED1. Der Phototransistor D1 empfängt das Licht, die Änderungen des Spannungsabfalls an R1 werden vom LM358 verstärkt und zum LM567 weitergegeben. Bei einem erkannten Signal leuchtet LED2. Über R10 kann noch die Empfindlichkeit des LM567 herabgesetzt werden. Das ganze funktioniert soweit, die PLL lockt auch etc. Durch die LED1 (ist eine hyperhelle rote LED) bekomme ich allerdings hässliche Spikes auf der Vcc Leitung (100mV pp) beim Schalten. Ich denke aber das die Auswertung des Phototransistors irgendwie noch nicht so toll ist. Ich kann mit der Schaltung im jetzigen Zustand unter Laborbedingungen zwar schon ca. 1m überbrücken, aber da das rote Licht noch in höherer Entfernung sichtbar ist, muss das doch noch zu erfassen sein? Schaltet man einen Phototransistor überhaupt so einfach mit einem Widerstand? Ciao... Markus
Markus M. schrieb: >> > Ich denke aber das die Auswertung des Phototransistors irgendwie noch > nicht so toll ist. Ich kann mit der Schaltung im jetzigen Zustand unter > Laborbedingungen zwar schon ca. 1m überbrücken, aber da das rote Licht > noch in höherer Entfernung sichtbar ist, muss das doch noch zu erfassen > sein? Mit eine geeigneten Optik sicher. Ohne wird es eher schwer. > > Schaltet man einen Phototransistor überhaupt so einfach mit einem > Widerstand? Kann man, aber LC-Schwingkereis bringt eher mehr Gewinn. Jedoch ist dies halt aufwändiger. Und da fertige Lichtschranken von Sick, Turck, Wenglor, etc in ebay nur 5-10 euro Kosten: Kauft man sowas heutzutage einfach billiger und BESSER. > > Ciao... tschüssi.
Hallo Markus, Dir fehlen die Vcc Stuetzkondensatoren (auf jede Vcc so, wie Du sie gezeichnet hast). Ausserdem wuerde ich R1 (oder R4, R5) durch ein Trimmer ersetzen und schauen, ob die SFH309 auf infrarot empfindlicher ist. Je nach Tastferhaeltniss des 50 kHz koenntest Du noch die R8 kleiner machen (IR Dioden koennen locker mit 1A gepulst werden - siehe z.B. Fernbedienungen). Gruesse Willi
Andrew Taylor schrieb: > Und da fertige Lichtschranken von Sick, Turck, Wenglor, etc in ebay nur > 5-10 euro Kosten: Kauft man sowas heutzutage einfach billiger und > BESSER. ...ich hätte vlt. dazuschreiben sollen, dass ich das ganze zweimal in einem definierten Abstand bauen will, um damit die Geschwindigkeit von RC-Cars zu messen. Sind dafür diese gebrauchten Teile brauchbar? Wenn ich die Reichweite auf 2m bekomme reicht das dafür schon. Laser würde ich aufgrund der Sicherheitsbestimmungen etc. gerne vermeiden. Ciao... Markus
> Sind dafür diese gebrauchten Teile brauchbar?
Nö. Durch Modulation und Demodulation der Trägerfrequenz haben die eine
deutliche Zeitverzögerung, die dein Messergebnis verfälscht.
Nimm Laserpointer und Photodioden in lichtabgeschirmten Röhren.
Willi schrieb: > Dir fehlen die Vcc Stuetzkondensatoren (auf jede Vcc so, wie Du sie ...die sind schon drin, war zu faul sie im Schaltplan einzuzeichnen. Ohne die sah die Versorgungsspannung noch viel schlimmer aus :-\. > gezeichnet hast). Ausserdem wuerde ich R1 (oder R4, R5) durch ein > Trimmer ersetzen und schauen, ob die SFH309 auf infrarot empfindlicher > ist. Naja, der SFH sollte eigentlich lt. Datenblatt so im roten Bereich seine max. Empfindlichkeit haben. Ich bevorzuge sichtbares Licht, da später die Sendeseite von der Empfangsseite getrennt aufgestellt wird und irgendwie ausgerichtet werden muss. Bei IR dürfte das nicht mehr so einfach sein. > Je nach Tastferhaeltniss des 50 kHz koenntest Du noch die R8 > kleiner machen (IR Dioden koennen locker mit 1A gepulst werden - siehe > z.B. Fernbedienungen). Naja, der NE555 ist momentan so auf 50% duty cycle geschaltet. Ein bisschen mit R8 könnte man schon noch runtergehen. Würde es evtl. auch etwas nützen z.B. vier LEDs (notfalls mit Treiber) zu verwenden um eine höhere Lichtstärke zu erreichen? Oder ich schaue ob es noch etwas helleres gibt... Ciao... Markus
Deine Fotodiode ist ja auch komplett verkehrt geschaltet. So wie die
jetzt geschaltet ist fliesst da ein hoher Strom durch. Fotodioden
schaltet man in Sperrrichtung.
Also
-------------+----------- +UB (am besten noch durch ein RC-Glied
gefiltert)
|
-----
^
/ \
-------
|
|
+------------
|
R
|
-------------+------------ GND
R moeglichst hochohmig und das ganze noch durch einen Impedanzwandler
oder nichtinvertierenden Verstaerker entkoppeln. Fotodiode und
Impedanzwandler b.z.w. Verstaerker eventuell noch abschirmen.
Gruss Helmi
Markus M. schrieb: > Andrew Taylor schrieb: > >> Und da fertige Lichtschranken von Sick, Turck, Wenglor, etc in ebay nur >> 5-10 euro Kosten: Kauft man sowas heutzutage einfach billiger und >> BESSER. > > ...ich hätte vlt. dazuschreiben sollen, dass ich das ganze zweimal in > einem definierten Abstand bauen will, um damit die Geschwindigkeit von > RC-Cars zu messen. Sind dafür diese gebrauchten Teile brauchbar? > > Wenn ich die Reichweite auf 2m bekomme reicht das dafür schon. Laser > würde ich aufgrund der Sicherheitsbestimmungen etc. gerne vermeiden. > Dann sollte Deine Meßstrecke ebenfalls nicht zu kurz sein. Wie wäre es mit Rundenzeitbestimmung über eine nicht zu kleine Runde? Daraus die gemittelte Geschwindigkeit über eine Runde auswerten. Also bei Sick gibt für seine System durchaus Typen mit 2 ms Verzögerung an (auch deutlich schnellere dort verfügbar, 150 bis 50 us sind auch oft dabei). Bei 2m Reichweite. Bei 2 gleichen LS vom selben Hersteller darfst Du mit nahezu gleichen Verzögerungszeiten rechnen. Kann man also wenn nötig per Auswertung berücksichtigen. Laser ist durchaus akzeptabel, würde ich generell bevorzugen. BTW: Du wirst bei Deinem Experimentieraufbau ebenfalls in dieser Größen Ordnung sein. Es geht im RC_Bereich sehr gut mit diesen modulierten Teilen von Sick und Co.
Achtung! Der SFH309 ist ein Fototransistor. Der hat keine Anode und Kathode, sondern Kollektor und Emitter. Man soll den Emitter auf GND schiessen (so, wie es Markus gemacht hat - das Datenblatt verwirrt mit "Kathode"). Ausserdem ist die max.Empfindlichkeit bei 860-900 nm, also infrarot. Den Strom koennte im 100uA Bereich dimensioniert werden, man koennte noch den Spannungsabfall etwa gleich dem Spannungsteiler-Ausgang einstellen (nicht sehr wichtig duch AC Kopplung). Wenn man 2 Lichtschranken braucht, ist auch kein Problem, ewt. mit unterschiedlichen Frequenzen. Da beide LM567 etwa die gleiche Verzoegerung haben werden (koennte von f abhaengig sein), kann man sehr genau messen. Ich wuerde auch keinen Laserpointer verwenden. Mehrere Dioden in Serie sind OK, ich denke, die IR Dioden strahlen mehr "Licht" aus, als irgendwelche im sichtbaren Bereich. Ich denke, der Ausgang vom 555 hat nicht genug strom (~200mA max) fuer die Aplikation, Du solltest einen NPN Transistor zum treiben verwenden. Die Vcc Schwankungen an der Sender-Seite sind nicht schlimm, der Empfaenger duerfte keine Haben. Gruesse Willi
Hi, habe noch ein wenig rumgespielt... Die Versorgungsspannung für die OP-Schaltung und den Fototransistor habe ich jetzt durch ein RC-Glied gefiltert (100 Ohm, 47 µF), dadurch ist das Ausgangssignal hinter dem OP wesentlich sauberer geworden, so dass ich jetzt auch die Empfindlichkeit des 567 nicht mehr herabsetzen muss. Den Widerstand am Fototransistor R1 habe ich auf 10k erhöht, um bei größerem Abstand die kleineren Änderungen besser zu erfassen. Die Verstärkung des OPs habe ich mit R3=100k auf 10 herabgesetzt, das reicht völlig aus. Habe jetzt im Versuch stabil > 1m überbrücken können, man muss nur sehen wie das ganze jetzt auf Umgebungslicht reagiert, evtl. mache ich R1 dann wirklich einstellbar oder regle das später irgendwie durch den Mikrocontroller (Analogschalter), so dass er sich selbst den besten Wert einstellt. Die Erkennungszeit zwischen einer Unterbrechung des Lichtstrahls und der Änderung am Ausgang des 567 ist um die 0.2ms, das reicht für meine Anwendung allemal. Ciao... Markus
Bitte melde dich an um einen Beitrag zu schreiben. Anmeldung ist kostenlos und dauert nur eine Minute.
Bestehender Account
Schon ein Account bei Google/GoogleMail? Keine Anmeldung erforderlich!
Mit Google-Account einloggen
Mit Google-Account einloggen
Noch kein Account? Hier anmelden.

