Hallo, ich habe da einen (alten) Muffel-Ofen (2000W/220V Netzspannung) der bislang über eine Bimetall „ Steuerung“ betrieben wurde. Das ist mir aber etwas zu ungenau. Zur Temperatursteuerung habe ich mir eine komerziellen PID-Regelung besorgt. (E-Bay) Das gute Stück war recht preiswert und scheint auch funktionstüchtig zu sein. Leider habe ich übersehen dass der Ausgang des Gerätes für die Heizseite eine 4….20mA Schnittstelle ist, lediglich für die Kühlseite besteht ein normaler Schaltausgang mit einem Relais. Die o.g. 4...20mA Schnittstelle ist wohl allgemein in der Industrie häufig, mir aber leider völlig unbekannt. Die wesentlichen Eigenschaften der Schnittstelle habe ich mittlerweile recherchiert und u. a. festgestellt dass dies ein analoger Ausgang ist – ich somit eine stufenlose Leistungsregelung aufbauen könnte. Leider habe ich hier nirgends einen brauchbaren Schaltungsvorschlag gefunden und mein „Know how“ reicht leider bei weitem nicht aus so etwas selbst zu entwickeln. Einen Schaltungsvorschlag nach zu vollziehen ist da ja ganz etwas anderes. Vielleicht kennt ja jemand etwas brauchbares. So genau müsste es aber gar nicht sein – mir würde bereits reichen, wenn mir jemand erklären könnte, wie ich mit dem Steuersignal (4….20mA Schnittstelle) des Pid-Reglers ein Relais zum ein- und ausschalten der Heizwendel des Muffelofens ansteuern könnte. Diese Schaltung müsste ja immer mindestens einen Strom von 4mA zulassen um die Fehlerauswertung zu ermöglichen und dann bei einem Strom von z. B. 15mA zum Einschalten der Heizwendel führen. (Mir ist dabei schon klar dass ich dabei auf die Vorteile der PID Regelung verzichte, aber zum Alu-Schmelzen reicht das allemal) Es wäre schön wenn mir jemand auf die Sprünge helfen könnte. Danke im Voraus RSt
4....20mA Signal über einen Widerstand 220 Ohm schicken, Spannungsfall dort detektieren mit OPV. Den OPV als Komparator beschalten und vom Komparatorausgang einen Transistor BC337 ansteuern. Der Transistor hat dann genug Belastbarkeit um ein 16A/250V AC Relais wie z.B. Eltako R12-100 zu schalten. Nur so als Beispiel.
Was willst du jetzt genau wissen? Wie man eine Stromquelle baut, oder wie man den Ausgang des PID reglers mit einer Stromquelle verknüpfen kann?
Moritz schrieb: > Was willst du jetzt genau wissen? Das schreibt er oben. Nur Du hast es nicht verstanden. > Wie man eine Stromquelle baut, oder > wie man den Ausgang des PID reglers mit einer Stromquelle verknüpfen > kann? Weder, noch. Denn die Stromquelle hat er bereits, sie ist im gekauften Regler eingebaut.
> des Pid-Reglers ein Relais zum ein- und ausschalten der > Heizwendel des Muffelofens ansteuern könnte. Ist dir eigentlich klar das das ein bemerkenswerter Eingriff in deine Regelstrecke waer und es keineswegs sicher ist das du dann die Regelparameter noch vernuenftig einstellen kannst? Wenn du aber schon den Regler gekauft hast, warum dann nicht noch den Leistungssteller? Es gibt natuerlich Teile mit einem 4-20mA Eingang welche dann am Ausgang deinen Ofen stufenlosen ansteuern koennen. Olaf
Michael_ wrote:
>Ist evtl. eine TTY-Schnittstelle. Diese wird bis 20mA gesteuert.
Nein.
Standard Mess und Regeltechnik.
Hallo, erst einmal danke für die rasche und unerwartet umfangreiche Resonanz. @Andrew Taylor – Danke, das hilft mir schon deutlich weiter. (das Beispiel ist schön einfach und übersichtlich), das werde ich wohl umsetzen können. @absoluter Anfänger – Woher stammt der Schaltungsvorschlag/sind da auch ein paar Textzeilen zur Erklärung dabei??, ich werde etwas Zeit benötigen um alles nach zu vollziehen – ich bin nämlich tatsächlich noch ein Anfänger(insbesondere in der Analog-Elektronik), aber Danke. @Olaf –Mir ist schon klar dass hier die Parameter evtl. schwierig einzustellen sind. Die geplante Verwendung erfordert auch nicht viel Genauigkeit, aber eben doch mehr als der bislang benutzte Bi-Metall-Schalter es zulässt. Den PID-Regler habe ich nur gewählt weil ich ihn billig bekommen konnte (der Regler hat 15Euro gekostet, m.E. spottbillig und das sogar mit Garantie), ein temperaturabhängiger Ein/Aus-Schalter hätte mir auch schon gereicht. Ich hatte noch einen Temperatur-Fühler Typ K bis 1200°C, war mir aber nicht im Klaren wie ich dessen Spannungspotiential zur Regelung hätte einsetzen können. Der fertige Regler war da m. E. nach die einfachste und preiswerteste Lösung (und ich kann die Regelung auch lediglich als temperaturabh. Ein/Aus-Schalter umprogrammieren)- leider aber nicht den Ausgang entsprechend meiner Vorstellungen umkonfigurieren. Ich wusste bislang nicht wie ich den 4-20mA Ausgang nutzen kann und ebenfalls war mir der Begriff – Leistungssteller – nicht geläufig so dass ich mich noch nicht nach einer kommerziellen Lösung umsehen konnte. Vielleicht gibt es da tatsächlich etwas Preiswertes auf dem Markt – obwohl ich das bei der Schnittstelle, die ja vornehmlich in der Industrie Anwendung findet, eher nicht erwarte. @Moritz – Andrew Taylor hat deine Fragen schon in meinem Sinne beantwortet. @Michael – hier war´s dito ein anderer Gast. MfG RSt
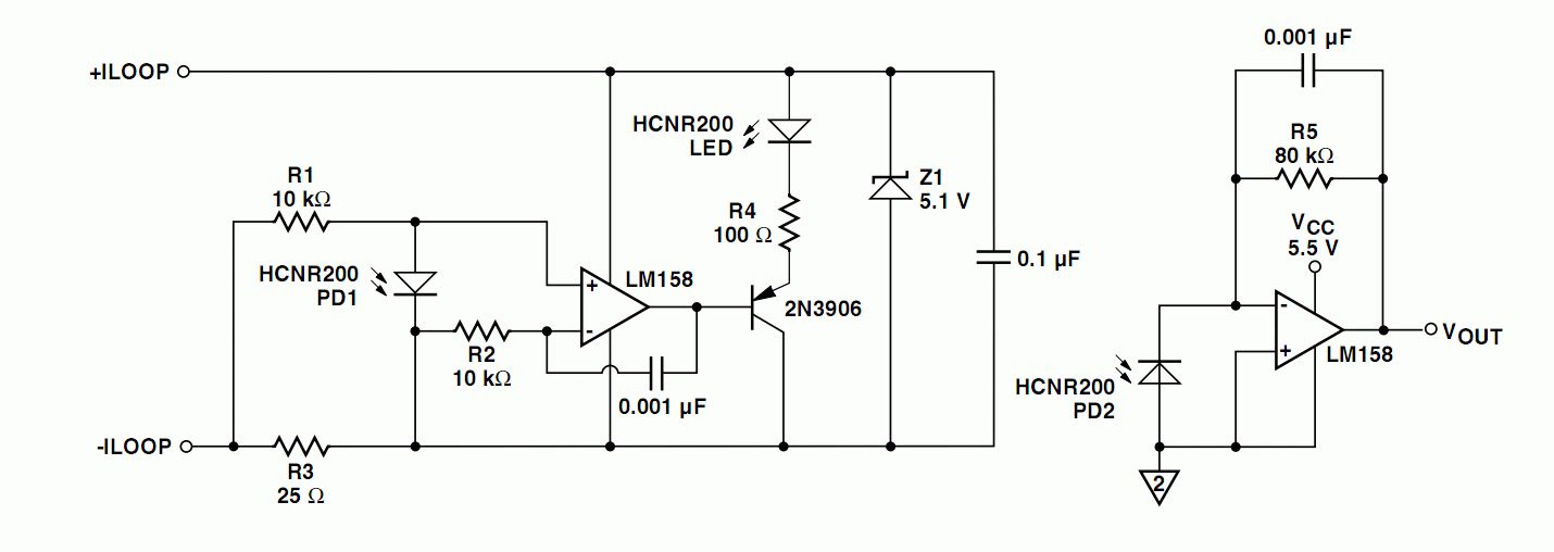
Ich schrieb: @absoluter Anfänger – Woher stammt der Schaltungsvorschlag/........ Habe gerade einmal das Datenblatt des verwendeten Optokopplers nachgeschaut - und bin hier hinsichtlich der Schaltung fündig geworden. Meine Frage hat sich somit selbstverständlich erledigt - MfG RSt
Aus dem analogen Ausgangssignal des PID-Reglers ein Schaltsignal zu generieren, macht eigentlich keinen Sinn. Dann kann man gleich den Bimetallschalter drin lassen, da man auf diese Art aus dem kontinuierlichen PID-Regler quasi wieder einen Zweipunktregler macht (falls man die Parameter des PID ueberhaupt fuer einen solchen fall anpassen kann). Also muss man einen Leistungsteller benutzen, der die Heizleistung entsprechend dem analogen Ausgangssingal des PID stellen kann, wenn das ganze Sinn machen soll. Aber normalerweise sind die Ausgleichszeiten von solchen Systemen (Ofen) so gross, dass ein Bimetallschalter doch genau genug sein sollte.
> @Olaf –Mir ist schon klar dass hier die Parameter evtl. schwierig > einzustellen sind. Die geplante Verwendung erfordert auch nicht viel > Genauigkeit, Wir kennen deinen Regler ja nun nicht, und haelst es auch nicht fuer notwendig die anwesende Menschheit zu erleuchten, aber die Regler mit denen ich gelegentlich beruflich zu tun habe (Eurotherm), sind sehr viel intelligenter als sich das ein Anfaenger so vorstellt. Das kann man z.B daran merken das die beim aufbau eines neuen Projektes selbst ohne das man irgendwelche Parameter eingestellt hat, bereits ganz brauchbar funktionieren. Und wenn man das verbessern will dann kann der Regler sogar seine Regelstrecke ausmessen und danach seine Parameter optimieren. Es wuerde mich wundern wenn dein Regler da viel anders ist. Und dann koennte deine Bastelaktion zumindest aeh..interessante Ergebnisse liefern. BTW: Viele dieser Regler haben sogar nur einen Schaltausgang, bzw steuern ein Halbleiterrelais an. Deine Version mit 4-20mA Ausgang ist eigentlich eher schon was aufwnedigeres und teures. Das nimmt man eigentlich nur fuer dicke Lasten oder bei anderen Sonderfaellen. Von daher laesst sich dein PRoblem vielleicht auch loesen wenn du nochmal nach einem anderen billigen Regler schaust. Olaf
@ TE: Wenn Du Dir das nächste mal aus der Bucht ersteigerst, achte einfach auf "schaltenden PDPI" Reglertyp. Das ist simpel in der Anwendung, ein Klassiker seit den 80ern, und vor allem: Perfekt & ausreichend genau für solche Muffelöfen. BTW: Mein umgebauter Email-Muffelofen läuft damit problemlos :)
@ Olaf – wenn das hilft, möchte ich doch gerne alle erleuchten: Modell CD101 No. 07D93100, Herstellername unbekannt. Handbuch für die Programmierung liegt vor – aber auch hier kein Herstellername. Habe das nicht für relevant gehalten da es mir ja nicht um die Programmierung oder den Regler selbst geht sondern um die Verwertung des Ausgangssignals. Was die Regler mit dem Schaltausgang angeht bin ich auch schon fündig geworden – leider zu spät und lange nicht zu diesem Preis. @Gast - Was den Bi-Metall-Schalter angeht, wäre das an sich schon richtig. Aber dieser hier kennt nur 4 Einstellungen: 25%, 50%. 100% und Aus und wird wie gesagt über die Erwärmung des Bimetalls infolge des Stromdurchflusses geschaltet. Eine Temperaturregelung ist das nicht, - das kann ich mir bei den hohen Temperaturen im Muffelofen mittels dieser Technik auch nicht vorstellen. @ Olaf und Andrew Taylor – anderer Regler-Typ: da habt Ihr natürlich völlig recht. Aber wenn ich den Vorschlag von Andrew Taylor aufnehme, komme ich sicher billiger weg und – wichtiger noch - etwas neues zu Lernen hat mir bislang jedenfalls noch nicht geschadet. Wenn man alleine die benötigte Zeit und den Aufwand für die Schaltung berücksichtigt, dann ist es sicherlich sehr viel ökonomischer einen Regler mit Schaltausgang zu kaufen……- was ich vielleicht auch tun werde falls ich zu blöde bin die Schaltung aufzubauen. Gruß an Alle. RSt.
Bitte melde dich an um einen Beitrag zu schreiben. Anmeldung ist kostenlos und dauert nur eine Minute.
Bestehender Account
Schon ein Account bei Google/GoogleMail? Keine Anmeldung erforderlich!
Mit Google-Account einloggen
Mit Google-Account einloggen
Noch kein Account? Hier anmelden.
