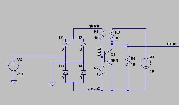
Hallo, ich soll über ein Projekt an der Uni eine Schaltung realisieren, die ab einer Schaltschwelle von Uschalt < |60|V (also der Betrag) am Ausgang ein "high" erzeugt. Ich habe dies durch einen Brücken-Gleichrichter und einer npn-Transistor-Schaltung realisiert. Es funktioniert auch eigentlich so, wie es soll. Nur liegen bei negativen Eingangsspannungen auch eine negative Ausgangsspannung vor (relativ zu ground). Hat jemand vielleicht eine Idee, wie ich diese negative Spannung wieder positiv bekomme? Ich hoffe die Problembeschreibung ist soweit verständlich. Vielen Dank schon mal für eure HIlfe
Hallo, wo kommen eigentlich immer diese traumhaften Widerstandswerte her? Sind das Ohm, kOhm, MOhm? Wieviel Ampere Basisstrom zieht Dein Transistor denn so? Immer wieder völlig verwirrt auf solche praxisfremden Simualtionsbilder schauend... Gruß aus Berlin Michael
> Nur liegen bei negativen Eingangsspannungen auch eine negative > Ausgangsspannung vor (relativ zu ground). Hat jemand vielleicht > eine Idee, wie ich diese negative Spannung wieder positiv In dem du sie relativ zum Minuspol der 10V Versorgung betrachtest. Ansonsten braucht man eine andere Schaltung. Da gibt es viele Methoden. Am einfachsten löst du deine Aufgabe mit einem AC-Optokoppler wie PC814. Es geht auch recht problemlos mit 2 Transistoren, getrennt für zu hohe und zu weit negative Spannung. Es geht auch mit 2 Dioden und 1 Transistor, solche Schaltungen findest du manchmal als Lautsprecherschutzschaltung (Schutz vor Gleichstrom). > Projekt an der Uni Du musst noch viel lernen, auf die Widerstandswerte wurdest du schon hingewiesen. So unbeleckt hätte ich mich nie an die Uni gewagt.
Erst mal danke für die Antworten! >Du musst noch viel lernen, auf die Widerstandswerte wurdest du schon >hingewiesen. Für mich geht es erst mal nur um die Funktionsweise. Danach werde ich die Schaltung anpassen. Die Widerstandswerte kommen aus den Verhältnisberechnungen, sind also nicht aus der Luft gegriffen. > So unbeleckt hätte ich mich nie an die Uni gewagt. Ihr werdet lachen, aber ich bin fast fertig mit meinem Studium und studiere auch noch Elektrotechnik:-) .. an der Uni. Solche Sachen wie Schaltungsaufbau, haben wir zumindest aber nur oberflächlich angerissen, was auch normal ist, bei der Themenvielfalt die dieses Studium mit sich bringt. Gruß Christian
Hallo Christian, dann lass uns das mal professionell lösen, damit ihr mal seht wie man da richtig rangeht. 1. Frage Haben die +/-60V den gleichen Massebezug wie die digitale Ausgangsspannung. 2. Frage Wie stark dürfen die 60V durch die Messschaltung belastet werden. 3. Frage Wie genau soll gemessen werden. 4. Frage Welche Versorgungsspannung(en) für die Auswerteschaltung steht zur Verfügung, z.B. +5V. 5. Frage Dürfen beliebige Bauteile (auch Komparatoren) verwendet werden. Die gesuchte Schaltung nennt sich übrigens Fensterkomparator (window comparator). Eine sinnvolle Lösung hängt von den oben angesprochenen Punkten ab. Ohne diese Info braucht man gar nicht anfangen.
>Die Widerstandswerte kommen aus den Verhältnisberechnungen, sind also nicht >aus
der Luft gegriffen.
Findest du einen Spannungsteiler mit zwei mal 10 Ohm an 10 V sinnvoll?
Hallo Helmut, na da bin ich aber mal gespannt :-). Also zu deinen Fragen: >1. Frage >Haben die +/-60V den gleichen Massebezug wie die digitale >Ausgangsspannung. Ja haben sie und genau das ist das Problem. >2. Frage >Wie stark dürfen die 60V durch die Messschaltung belastet werden. Die Eingangsspannung stammt aus einem Op, kann also ordentlich belastet werden. Auf welchen Op ich da genau zurrückgreife, ist auch auch noch offen, kann also auch noch angepasst werden. Die Spannung kann übrigens bis zu 100 Volt groß sein kann. >3. Frage >Wie genau soll gemessen werden. Im Voltbereich. (+/- 2..3 V) Ich werde R1 mit einem Poti erseten damit ich noch eine grobe Abstimmungsmöglichkeit habe >4. Frage >Welche Versorgungsspannung(en) für die Auswerteschaltung steht zur >Verfügung, z.B. +5V. Auch hier habe ich mich noch nicht genau festgelegt, ich bin mal von +10V ausgegangen. >5. Frage >Dürfen beliebige Bauteile (auch Komparatoren) verwendet werden. Wir haben keine Vorgabe bekommen, daher gehe ich mal davon aus. Gruß Christian
@ Bernhard, wie gesagt, fehlt mir ein bisschen der Bezug zur Praxis... Ich nehme mal an du spielst darauf an, dass der Zweig zu niederohmig ist. Wie oben beschrieben geht es mir in erster linie erst mal darum dass überhaupt eine vernünftiger Spannungspegel heraus kommt. Wieviel Strom jetzt genau in der Schaltung fließt ist für mich erst mal unrelevant. im Übrigen finde ich dieses Kommentar nicht gerade hilfreich. Es gibt nun mal leute wie mich die, sich in dieser Thematik nicht so auskennen wie du (ihr). Daher frage ich euch ja. Dafür habe ich in anderen Gebieten die Nase vorn. So ist es nun mal. Daher wäre es sinnvoller mir lieber zu schreiben, was ich verbessern kann, damit ich selber dazu lernen kann und vielleicht irgendwann mal andere Leuten in diesem Forum unterstützen kann. Lieben Gruß Christian
> Im Voltbereich. (+/- 2..3 V) Ich werde R1 mit einem Poti erseten
Also auf 3.3% genau.
Das kannst du mit der Schwellspannung eines Transistor nach einem
Spannungsteiler vergessen. Die schwankt je nach Umgebungstemperatur viel
mehr. Hat man dir an der Uni wohl noch nicht gesagt. Du brauchst also
sowieso einen anderen Ansatz.
z.B. könntest du mal was über Z-Dioden lesen (die sind aber auch nicht
so genau).
Oder über Differenzverstärker (auch mit diskreten Transistoren
aufbaubar).
Oder eben über Komparatoren.
An dieser Schaltung gibt es nichts zu verbessern! Sie ist Müll! 6. Frage:Welche Kurvenform hat die zu überwachende Spannung? - gleitende Gleichspannung - Wechselspannung - Spannungsspitzen - ? Vorschlag: Getrennte Auswertung des pos. und neg. Zweiges und danach logische Verknüpfung der Anzeige. Im übrigen stimme ich mit Michael U. überein: >Immer wieder völlig verwirrt auf solche praxisfremden Simualtionsbilder >schauend...
@INIX Schau dir mal das Schaltbild an. Im nachhinein würde ich die Schaltung 3mal hochohmiger machen( 3*100k in Reihe) um die Verlustleistung noch weiter zu reduzieren. Da musst du dann alle Werte um Faktor 3 erhöhen. Außerdem muss man das Ganze auf 0,1% Widerstände um-designen um auf 1% Genauigkeit zu kommen. Da gibt es aber bevorzugt andere Werte(1k, 2k, 4k, 5k, 7.5k, 10k) und entsprechend die Zehnfachen(10k, 20k, 40k, 50k, 100k). Potis habe ich mal gar keine verwendet, da sowas in einer Fertigung sehr teuer ist. Da ist es billiger genaue Bauteile einzusetzen. Als Alternative kommen in der Industrie noch programmierbare elektronische Potis(das sind ICs mit umschaltbarem Spannungsteiler) in Frage. Sowas ist aber auch wieder nur wirtschaftlich wenn da ein Prozessor mit Interface nach außen verbaut ist über den man das programmieren kann.
Das ist jetz aber schon ein bischen zu aufwändig, oder ? Bei 100V braucht man noch nicht 3 Widerstände in Reihe, das empfiehlt sich erst bei 400V (Spitzenspannung der 230V). Und die beiden Referenzspannngen sind auch recht heftig, VCC kann man wohl auf 3.3% genau voraussetzen, oder zumindest mit einer Referenz auskommen. Macht, neben den LM393, 6 Widerstände, inklusive dem Ausgangs-PullUp, und bleibt auch ohne Schutzdiode im Eingangsspannugsbereich des LM393.
@MaWin, da ist nur eine Referenz nämlich 1,25V und die gibt es billig in jedem Laden. Wenn das mal nicht SMD wird. Da will man keine 100V an einem 0603 Widerstand haben. An ein paar Stellen sind zwei Widerstände in Reihe um zu zeigen, dass man auf die Art ohne Poti an 1% Genauigkeit kommt. Natürlich nur mit 0,1% Widerständen. Bei dem ganzen Design mit nur +5V Versorgung muss man Sorge tragen, dass die Eingangsspannung im Common-Mode Bereich bleibt um "Phase-Reversal" zu vermeiden. Auch das erfüllt die Schaltung. Lasst schon mal die Bestückungsmaschine warm laufen ... :-)
Hallo Inix, >Ich werde R1 mit einem Poti erseten damit ich noch eine grobe >Abstimmungsmöglichkeit habe. muß die Schaltschwelle mit einem Poti einstellbar sein? Kai
Bitte melde dich an um einen Beitrag zu schreiben. Anmeldung ist kostenlos und dauert nur eine Minute.
Bestehender Account
Schon ein Account bei Google/GoogleMail? Keine Anmeldung erforderlich!
Mit Google-Account einloggen
Mit Google-Account einloggen
Noch kein Account? Hier anmelden.

