Ich suche ein günstiges GLCD Display, beforzugt mit t6963c Controller! Bitte einfach mal alles anbieten mit Preisvorstellung.
Wenn 128x128 Pixel reichen, und eine Hintergrundbeleuchtung nicht unbedingt erforderlich ist, dann wäre das bei Pollin vielleicht etwas für Dich: Grafik-Display mit 128x128 Punkten, ohne Hintergrundbeleuchtung, mit integriertem Controller (Toshiba T6963C). Anzeigefläche 55x55 mm. Displaymaße (BxHxT): 85x100x12 mm. 19,95 EUR (Preis incl. MwSt.) Best. Nr. 120 241 Ich hab mir das Teil mal bestellt, einfach so zum experimentieren. Hab es auch schon hier, aber noch keine Zeit gehabt, es anzuschließen. Wichtig auch zu beachten, daß es eine -15 V externe Kontrastspannung benötigt! Gruß Ingo
Das habe ich mir auch bei Pollin bestellt und warte da aber noch drauf. Bin richtig gespannt. Die negative Spannungsversorgung ist ganz einfach über den LM2576 zu machen. Man braucht ja nur -14V bei relativ wenig Strom. Wenn gewünscht wird, kann ich ja mal den theoretischen Schaltplan für -14V reinstellen. Bis denne Marco
Naja, ich hatte da an einen TL497 in Standardbeschaltung gedacht. Kommt mit relativ wenig Außenbeschaltung aus (3R, 2C, 1L, 1D). Wie würde das denn mit dem LM2576 aussehen? Gruß Ingo
Ganz genau so. Die Widerstände zur Referenzspannungserzeugung, das L und C als Speicher und die Diode als Schutz. Halt ein typische DC/DC Switcher. Marco :-)
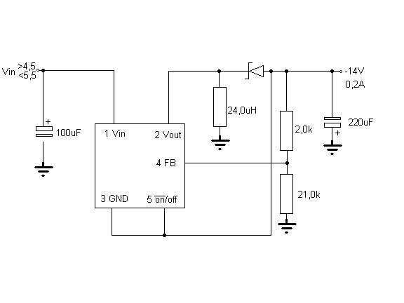
Hab mir mal eben das Datenblatt für den LM2576 angesehen. Da steht was von Eingangsspannung 8V bis 40V, ich würde das ja gern aus den 5V haben, geht das denn dann auch? Und wenn ja, wie? :-)
Schau mal, ob Du unter der www.national.com die Programme "Switcher Made Simple" findest. In der Version 3.3 ist der LM 2576 vertreten. Dieses Program hat mir den im Anhang befindlichen Schaltplan erzeugt. Ich weiß noch nicht, ob des funzt, aber ich werde es ausprobieren.
Aha, sieht ja erstmal gut aus. Wird schon funktionieren, ich denke die bei "National" werden ihr Handwerk verstehen :-) Ich guck mir mal das "Switcher Made Simple"-Programm an, danke für den Tip! Gruß Ingo
Bitte melde dich an um einen Beitrag zu schreiben. Anmeldung ist kostenlos und dauert nur eine Minute.
Bestehender Account
Schon ein Account bei Google/GoogleMail? Keine Anmeldung erforderlich!
Mit Google-Account einloggen
Mit Google-Account einloggen
Noch kein Account? Hier anmelden.
