Forum: Analoge Elektronik und Schaltungstechnik Netzteil für Geissler-Röhre 5kV


Announcement: there is an English version of this forum on EmbDev.net. Posts you create there will be displayed on Mikrocontroller.net and EmbDev.net.
von Jens (Gast)


Lesenswert?

Hallo Leute,

ich brauche für eine Schulvitrine (berührungssicher, keine Sorge) ein 
Netzteil, das mir 5kV @ 1mA max. für eine Geissler-Röhre zur Verfügung 
stellt. Was nehme ich da am besten?

Ich hatte gedacht, das ganze mit hochtransformierter Wechselspannung zu 
erledigen, so auf 3.5kV und dann gleichrichten.

Gibt es ne einfachere Variante die 5kV erzeugt?

Gruß
Jens

von Christoph L. (clechner)


Lesenswert?

Schau mal in SAM's Laser FAQ. Dort gibt es Laser Netzteile. Ein HeNe ist 
z.B. auch eine brennende Gasentladung, also gibt es eine gewisse 
Ähnlichkeit.

Wenn du es mit einem Schaltregler machen willst (Vorteil: kleinere 
Trafos etc.), dann könntest du einen Flyback mit anschließender Kaskade 
verwenden. Wenn du z.B. eine 10 Stufige Kaskade nimmst, dann kommst du 
mit Standardkondensatoren und -Dioden hin.
Kondensatoren: MKP
Dioden: UF4007 o.ä.

- cl

von MaWin (Gast)


Lesenswert?

Ich hätt jetzt gesagt "kauf dir eins"
http://de.rs-online.com/mobile/search/searchBrowseAction.html?method=getProduct&R=0234963
Uups, aus Gold, mit Rubinen besetzt.

Wenn die Plasmakugeln für 10 EUR aus dem Restemarkt nicht 
Wechselspannung produzieren würden, hätte ich gesagt: Nimm die.
http://de.wikipedia.org/wiki/Plasmalampe

von Benedikt K. (benedikt)


Lesenswert?

Eventuell könnte man einen CCFL Inverter zweckentfremden. Die liefern 
meist 1-2kVeff im Leerlauf. Die könnte man verdoppeln.
Das wäre die einfachste und billigste Lösung, eventuell etwas knapp. 
Dafür aber relativ ungefährlich, da kaum Leistung und Strom begrenzt.

Eine weitere günstige Variante wäre ein Zeilentrafo aus einem alten TV 
oder Monitor. Die liefern je nach Ansteuerung bis über 50kV. 
Ansteuerschaltungen findet google in Massen und bei einer solch kleinen 
Leistung ist die Dimensionierung auch unkompliziert.

von Lars (lokeller)


Lesenswert?

Eine einfache Möglichkeit die ich mal verwendet habe:
Autozündspule und eine einfache NE555-Zerhackeransteuerung...war damals 
nur für Kurzbetrieb gebaut. Bei höheren Frequenzen "flimmerfrei" und 
über die Impulsbreite in der Intensität steuerbar.

von Jens (Gast)


Lesenswert?

Erst einmal vielen Dank für die Anregungen.

Die letzte Idee hört sich gut an - man bräuchte nur eine Gleichspannung, 
und erzeugt auf induktiver Basis die Hochspannung. Allerdings bin ich 
reichlich unbedarft was die BErechnungen angeht.

Hätte mir es so vorgestellt: Ein NE555 mit irgendeiner (?) Frequenz, 
Ausgang regelt über einen Transistor (welcher ist geeignet?) den 
Stromzufluss zur Sekundärspule. Dann nochj glätten - aber wie bei 4kV? 
Welchen Kondensator nehme ich da? Elko fällt ja weg. Meine konkreten 
Fragen sind somit praktischer Natur:

1) Welche Bauteile (Tansisto, Kondensator) brauche ich?
2) Welche Frequenz ist geeignet? Habe irgendwo mal 8Hz gelesen, aber was 
sagen die Profis?
3) Welchen Trafo nehme ich am besten? 12V, 6V, 3V, ???

Gruß
Jens

von Christoph L. (clechner)


Lesenswert?

Also ich würde einen Netztrafo mit 12V Sekundär nehmen. Der 
Hochspannungskondensator ist kein Problem, man nehme einen 
Keramic-Kondensator oder einen Folienkondensator. Gibt's bei eBay.

Die Frequenz sollte möglichst hoch sein, am besten so dass mans hört. 
Bei höherer Frequenz kann auch der Kondensator kleiner sein.

Ich persönlich würde keinen Transistor sondern einen MOSFET nehmen und 
keinen NE555 sondern einen UC3843 (ist ein Current-Mode-IC mit MOSFET 
Treiber).

von Christoph L. (clechner)


Lesenswert?

Für den Kondensator such bei ebay nach "kondensator hv".
Bei der Diode auf der Sekundärseite bin ich überfragt.

Mit dem Current Mode IC kann man nämlich die abgegebene Leistung 
begrenzen, das geht bei NE555 nicht. Mordsgefährlich ist es ja so oder 
so.

von MaWin (Gast)


Lesenswert?

Wenn du so viel selbst bauen willst, bist du mit einer 
Plasmakugelelektronik der du einen nachfolgendem Gleichrichter 
dranbaust, schneller am Ziel.


Autozündspulen haben das Problem, daß sie ENERGIE übertragen. Dazu 
brauchen sie (an 12V) eine eher lange Ladezeit, also niedrigere Frequenz 
aber mehr (Impuls-)Strom. Schliesslich haben sie ja auch einen Eisenkern 
(ggf. mit Permenatmagnet zur Vormagnetisierung weil ja nur eine 
magnetische Richtung genutzt wird).

Sie haben ein Übersetzungsverhältnis von 1:80 bis 1:100, und sollten 
primär auf 400V begrenzt sein, so dass sie sekundär auch wenn sie nicht 
belastet sind nicht über 40kV erzeugen, da vonst die Isolation Schaden 
nimmt. Der normale Zündfunke entsteht je nach Kompression und 
Elektrodenabstand der Zündkerze bei 4-6kV, die Brennspannung liegt bei 
80-200V wobei je nach funkentstörendem Widerstand der Zuleitung bis 
1000V sekundär anliegen.

von Christoph L. (clechner)


Lesenswert?

Mit höherer Frequenz ist halt das deltaB im Kern der Spule kleiner. Wenn 
man also primär einschaltet, dann beginnt der Strom nicht bei 0A sondern 
bei einem höheren Wert. Die Primäre Spannungsbegrenzung könnte ja durch 
den Avalanche-Effekt im FET stattfinden.

AFAIK arbeiten die Plasmakugeln nach dem Tesla-Prinzip, funktioniert das 
mit der Diode immernoch? Oder ist es dann so verstimmt, dass die 
Spannung total in den Keller geht?

Energie wird von der Plasmakugel auch übertragen :)

von Jens (Gast)


Lesenswert?

Danke für eure Hinweise, ich werde die Hochspannungskondensatoren dann 
beim Ebay kaufen.

Aber wie genau dimensioniere ich das ganze? Was für eine Frequenz 
benötige ich, wenn ich:

1) Nach dem Gleichrichter ca. 5 kV haben will
2) einen 9V-Trafo verwende


Und 3) Wie viel kV erzeugen Plasmalampen? Findet sich nirgendwo ne 
genaue Angabe.

Gruß
Jens

von Gast (Gast)


Lesenswert?

Anmerkung:
Einen Trafo umgekehrt zu betreiben könnte
zu einem Isolationsproblem zwischen den einzelnen Windungen führen.
Viele Trafos sind nur kurzzeitig bis 1KV geprüft.

von Christoph L. (clechner)


Lesenswert?

@Gast: das stimmt.

@Jens: Nimmst du den 9V Trafo für die Stromversorgung der Schaltung oder 
zur Erzeugung der Hochspannung her? Von letzterem ist abzuraten.

von MaWin (Gast)


Lesenswert?

> Wie viel kV erzeugen Plasmalampen? Findet sich nirgendwo ne
> genaue Angabe.

5 - 15kV, durch Reduktion der Eingangsspsnnung regelbar.

von Jens (Gast)


Lesenswert?

Also ich wollte eigentlich den Trafo-Zerhacker aufbauen, und zwar einen 
9V-Trafo rückwärts schalten. Ich brauch ja nur 0.5mA bis 1mA. So wie in 
dieser Schaltung: 
http://www.knollep.de/Hobbyelektronik/projekte/28/index.htm

Ich habe hier zu Hause ne Plasmakugel, aber wie viel nun wirklich aus 
dem HV-Block kommt, weiß ich nicht, muss ich mal in unserer Sammlung mit 
dem geeigneten Messgerät nachmessen.

Gruß
Jens

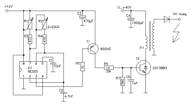
von Axel R. (Gast)


Lesenswert?


von Jens (Gast)


Lesenswert?

Du meinst diese?
http://www.jogis-roehrenbude.de/Roehren-Geschichtliches/Glimmroehren/Netzteil/Generator.gif

In der Tat, so etwas hatte ich im Sinn. Aber da wird ein Zeilentrafo 
verwendet, den man ausbauen muss, udn ausmessen, etc. Das ist mir ne 
Nummer zu groß / gefährlich...

Habe bei meiner Recherche auch rausgefunden, dass man HV-Module aus 
Laserdruckern verwenden kann - bringen die genug "Saft"? 0.5mA...1mA?

von Benedikt K. (benedikt)


Lesenswert?

Ja, Laserdrucker Module sind auch ok. Spezifiziert sind meist um die 
5-10kV bei 0,1-0,5mA, bei niedrigeren Spannungen entsprechend mehr 
Strom. Nur sind bei neueren Laserdruckern die Module nicht mehr als 
Module ausgeführt, sondern irgendwo im Netzteil integriert was die ganze 
Sache etwas verkompliziert.

von Jens (Gast)


Lesenswert?

Hallo Benedikt,

dann frage ich mal am besten hier im Forum, ob jemand einen passenden 
alten Laserdrucker hat.

Gruß
Jens

von Jens (Gast)


Lesenswert?

Ich bin's nochmal, habe Folgendes rausgefunden:

Für kleinere Geissler-Röhren (Länge: bis 30cm oder so) können problemlos 
Plasmakugel-Hochspannungsteile verwendet werden. Einfach den 
Hochspannungspol an die eine Seite der Geissler-Röhre klemmen und den 
anderen Pol der Geissler-Röhre auf Masse ziehen.

Die Plasmakugeln gibt es ab 10EUR zu kaufen, preiswerter bin ich noch an 
kein für diesen Zweck passendes Netzteil gekommen.

Gruß
Jens

von Ulf H. (ulf1)


Lesenswert?

Nun auch noch meine Erfahrungen zum Thema:

Das hier

http://www.jogis-roehrenbude.de/Roehren-Geschichtliches/Glimmroehren/Hochspannung.htm

beschriebene Gerät namens Helios (grüner Koffer) steht auch bei mir auf 
dem Basteltisch. Die guten alten Glühbirnen oder an die Vacuumpumpe 
gesteckte Flaschen lassen sich damit schön zum Leuchten bringen.
Der Riesenvorteil der nicht gleichgerichteten Hochfrequenz ist, daß man 
damit auch durch Glas kommt und keine eingeschmolzenen Drähte benötigt. 
Von Nachteil ist allerdings, daß eine schöne Breitbandstörung alle 
Radios in der Umgebung knistern läßt...
Mit einem älteren Zeilentrafo ohne nachgeschalteten Gleichrichter bzw. 
Kaskade dürften aber die Störungen überschaubar sein.
Hochspannungsnetzteile aller Art sind schnell kreuzgefährlich, wenn 
Gleichrichter und Kondensatoren mit im Spiel sind.
Die im Zusammenhang mit Geißlerschen Röhren gern auftretenden 
Röntgenwarnungen sind übrigens Quatsch in Anbetracht der geringen 
Hochspannungen und Leistungen. Auf meiner alteen Röntgenröhre steht 
z.B.:
"max. 80kV eff. 72mA dauernd". DAS sind Leistungen.

ulf.
strahlend...

Bitte melde dich an um einen Beitrag zu schreiben. Anmeldung ist kostenlos und dauert nur eine Minute.
Bestehender Account
Schon ein Account bei Google/GoogleMail? Keine Anmeldung erforderlich!
Mit Google-Account einloggen
Noch kein Account? Hier anmelden.