Hallo Leute, was ist vom Klang her besser geeignet, um die Phantomspannung fuer ein Mikrofon bereitzustellen (48V) Die Spannung kommt aus 2 Stepup reglern 12V -> 24V, Ausgaenge in Reihe 1) LM317 in Standardbeschaltung mit Tiefpass dahinter oder 2) einfach 2 Tiefpaesse in Reihe ohne besonders auf die Spannung zu achten.. oder 3) ist es total unktitisch und deshalb egal oder 4) gibt es was besseres?
Hallo Greek, das Rauschen der Phantomspeisung ist sehr kritisch. Deswegen wird oft ein rauscharmer Linearregler vom Typ L146 (ähnlich dem LM723, aber für höhere Eingangsspannungen) für Phantomspeisungen verwendet. Ein Schaltregler, denke ich mal, ist hier eher ungeeignet. Denke daran, daß die Phantomspannung mit zwei sehr genauen 6k8 Widerständen in die Mikrofonleitungen eingespeist wird. Kai Klaas
Die Größe der Spannung der Phantomspeisung ist unkritisch, >20V gehen auch. Stabilisieren kann man mit einem Tiefpaß mit dickem Elko oder mit einem echten, rauscharmen Linearregler.
> einem echten, rauscharmen Linearregler.
google findet: Walt Jung Superregulator
als rauschärmste Variante.
Scheint auch nicht bei den "Bastlerquellen" verfügbar zu sein. Hat jemand einen Alternativvorschlag, den man evtl. bei Reichelt, Conrad, TME, Segor etc bestellen kann?
Schutzkleinspannung geht nur bis 50V. Mal drüber nachdenken. Der L146 ist nur noch im Museum heimisch. Gruß - Abdul
>Der L146 ist nur noch im Museum heimisch. Zumindest ist er schwer erhältlich, seit vor ein paar Jahren STMicroelectronics (SGS) ihr Programm kräftig ausgedünnt haben. >TL783 Genau. Vielleicht noch eine elektronische Strombegrenzung und ein RC-Filter am Ausgang. Kai
Bei Supertex kannst du auch mal gucken, ist aber nicht so einfach dranzukommen (Retronic in Hamburg und München). Du musst über die Produktbezeichnung suchen, das Bescheuerte Menü bietet Linearregler nicht direkt an. http://www.supertex.com/pdf/misc/2K8_SFC.pdf Arno
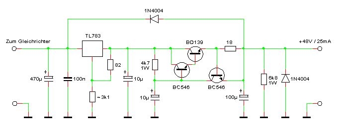
Hallo Greek, du könntest die Schaltung im Anhang ausprobieren. Sie zeigt einen TL783 mit zusätzlicher Beschaltung, um das Ausgangsrauschen drastisch zu reduzieren und eine Strombegrenzung zu erzielen. Der TL783 und der BD139 sollten sehr gut gekühlt werden. Dann sollte die Schaltung dauerkurzschlußfest sein. Die Elkos am Ausgang müssen bis mindestens 63V spannungsfest sein. Am Eingang auf jeden Fall 100V! Die Ausgangsspannung des TL783 sollte besser mit Festwiderständen eingestellt werden. Wird ein Trimmer verwendet, kann die Ausgangsspannung undefiniert ansteigen, wenn der Schleifer ein Kontaktproblem hat. Die Schaltung muß noch um einen Netztrafo und einen Brückengleichrichter ergänzt werden. Für den Netztrafo solltest du möglichst keine ganz kleine Ausführung wählen, da sonst der Leerlaufspannungsfaktor sehr groß werden kann und die Eingangsspannung beim TL783 ohne Nennlast viel zu hoch wird. Versuche mal einen 2x18V/10VA Trafo (Gerth 4800). Die Leerslaufspannung ist dann 23,4Veff pro Wicklung, also 66V maximal, wenn zwei Wicklungen in Serie geschaltet werden. Unter Last sinkt die Spannung jedoch etwas ab. Hier mußt du ein wenig experimentieren. Eventuell mußt du einen 2x24V/10VA Trafo nehmen. Achtung, der Brückengleichrichter muß die hohen Spannungen können! Vorsicht, die Spannungen, die am Siebelko entstehen, können durchaus gefährlich werden. Experimentiere mit der Schaltung nur, wenn du genau weißt, was du tust! Kai Klaas
Bitte melde dich an um einen Beitrag zu schreiben. Anmeldung ist kostenlos und dauert nur eine Minute.
Bestehender Account
Schon ein Account bei Google/GoogleMail? Keine Anmeldung erforderlich!
Mit Google-Account einloggen
Mit Google-Account einloggen
Noch kein Account? Hier anmelden.
