Hi! Da immermal Fragen zum Phasenanschnitt kommen, habe ich mal ein komplettes Beispiel geschrieben (ASM).Ein sehr einfachen aber sicheren Nullschalter ist auch dabei. Am besten geht es mit Ohmschen Lasten. Ind. geht aber auch. Vorsicht ist mit Kap.Lasten geboten wegen Imax beim einschalten (Ladekurve).Lüfter und Pumpen haben ein blödes Anlaufverhalten, mann achte auf die Temp. des Motors. Ansonsten frohes anschneiden. Uwe
Hallo! Ich möchte mit dem SSR S202SE1 von Sharp eine Schaltung aufbauen, mit der ich Glühlampen 230V/200W dimmen kann. Dein Anschn.zip ist zwar schon sehr hilfreich, jedoch verstehe ich noch immer nicht wie ich den Nullspannungsschalter aufbauen soll??? Wäre nett, wenn du mir noch paar Tips geben könntest oder hast du vielleicht sogar einen Eagel Schaltplan hierzu:) Gruesse Mario
Hi! So ganz verstehe ich deine Frage ja nicht(eigentlich steht alles da), aber was solls. Nullschalter.gif hast du gesehen, oder? 50Hz kommen vom Trafo, Dioden können alles mögliche sein und Optokoppler Wald&Wiese. Bei Ladeelko geht es einfach zum Ladeelko deiner Stromversorgung(5V Regler). Das Progr. ist schon recht alt und der µC ebenfalls. Ein Tiny wäre heute vermutlich meine Wahl und den Nullspannungsschalter würde ich vermutlich mit dem Analogkomperator erschlagen. Gehen sollte das aber trotzdem alles. Viel Erfolg, Uwe
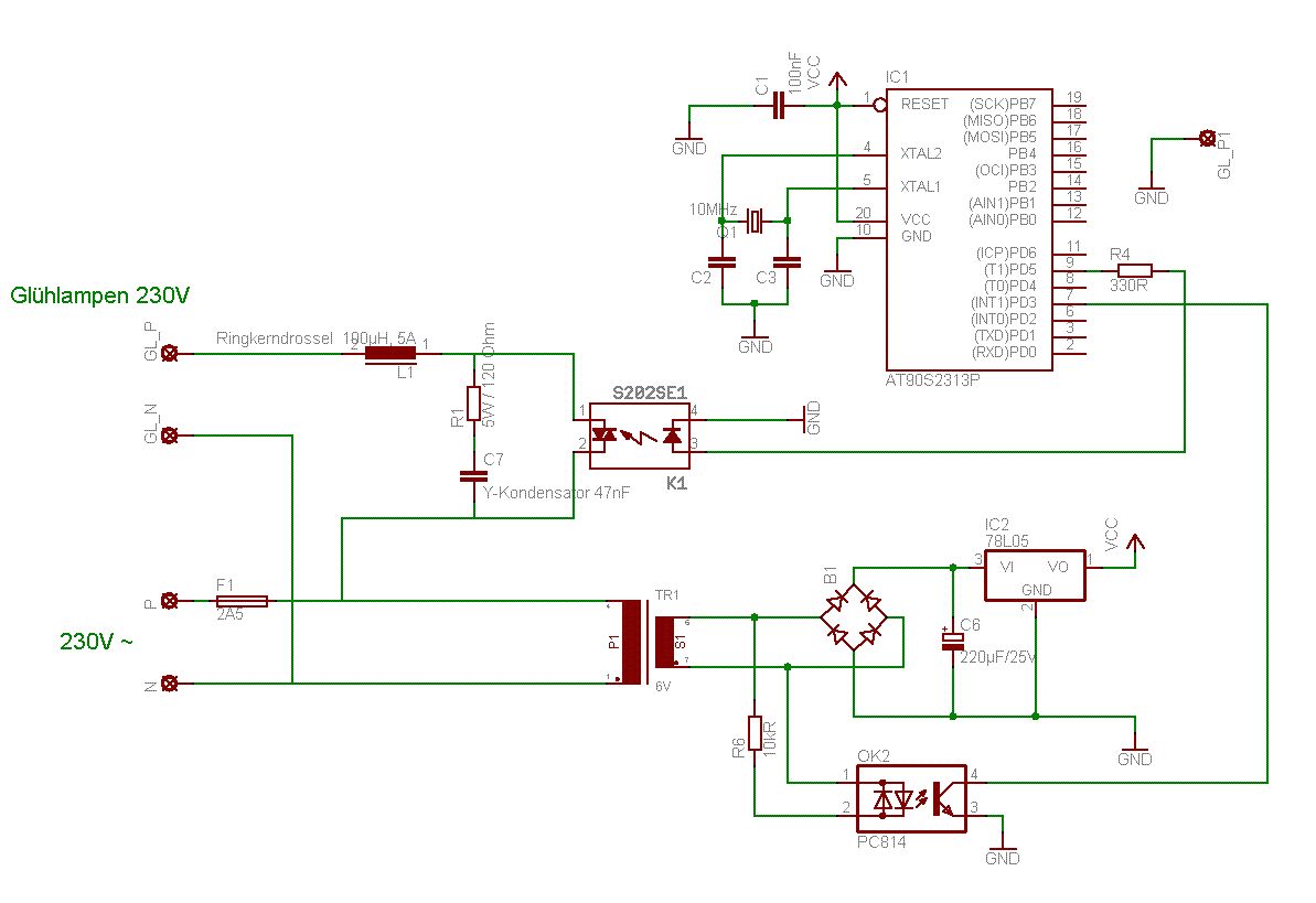
Vielen Dank Uwe! Würdest Du dir kurz den Schaltplan ansehen, ob alles so stimmt?! Gruesse Mario
Hi! Nicht ganz, PD5 ist aktiv L! Das SSR muss also an 5P, und PD5 schaltet gegen GND. PC814 erzeugt in beide Spannungsrichtungen ein Signal? Wenn nein, bitte so bauen wie in Nullschalter.gif dargestellt. Das Progr. wird so wie es ist auf einem AT90S2313 nicht laufen. AT90S1200 hatte einen Hardwarestack, für einen ..2313 musst du mindestens den Stack initialisieren. Dein Reseteingang ist falsch beschaltet, es fehlt ein R zwischen Vcc und Reset(2-10K) und ein weiterer C mit 100n von Vcc nach GND tut auch gute Dinge. Im Progr. sind doch die Grenzen für den Takt beschrieben, demnach wirst du mit 10MHz ohne grössere Änderungen nicht klarkommen. Ich kenne zwar deinen 6V-Trafo nicht, aber 6V WS könnten manchmal etwas schwach werden.(ich benutze meistens 9V) Viel Erfolg, Uwe
Bitte melde dich an um einen Beitrag zu schreiben. Anmeldung ist kostenlos und dauert nur eine Minute.
Bestehender Account
Schon ein Account bei Google/GoogleMail? Keine Anmeldung erforderlich!
Mit Google-Account einloggen
Mit Google-Account einloggen
Noch kein Account? Hier anmelden.
