Hallo, Ich bin gerade dabei ein DMX-Vorschaltgerät für LEDs zu bauen. Jetzt hab ich ein paar Fragen. Ich verwende den ADM348 von Analog Devices als Umsetzer. gibt es da noch irgendetwas zu beachten, oder kann ich da direkt den DMX-Bus anschließen? Brauch ich da noch eine Eingangsbeschaltung? Im Datenblatt hab ich leider nix gefunden. Um dieser Frage selber auf den Grund zu gehen, habe ich ein anderes DMX-Gerät zerlegt und ein paar Bauteile vor dem Umsetzer gefunden. Aber eines hab ich noch nicht gesehen. Und zwar die Bauteile N1, N2 und N3 (siehe Foto). Was sind das für Dinger? Sehen aus wie Kondensatoren, haben aber in der Mitte noch einen Anschluss. Danke für eure Hilfe! mfg
Deine DMX-Übertragung ist physikalisch etwa ein RS422/485-Bus. Nun ist es im Veranstaltungsbereich so, daß die Zeit zum Aufbau oft sehr, sehr knapp bemessen ist. Daher liegen plötzlich Deine DMX-(Daten-)Leitungen über Strecken von bis zu 50...100 Metern direkt unter den Stromleitungen, die einige 100A zu den LED-Wänden und Motoren auf der Bühne bringen. Für die Leute, die für die Motoren und LED-Wänden verantwortlich sind, geht es so einfach schneller und ihre Komponenten funktionieren ja. Ob Deine DMX-Daten jetzt noch störungsfrei ankommen ist dann Dein Problem. Zumindest hast Du nicht unbedingt Zeit übrieg, Deine Leitungen nochmals komplett anders zu verlegen. In diesem Fall freut sich Dein Mikrocontroller am anderen Ende der Leitung über jede Entstörungsmaßnahme, die in Deiner Datenleitung vorhanden ist. Durchführungskondensatoren sind eine recht preiswerte Maßnahme, die neben anderen Maßnahmen mitentscheiden, ob Deine Anlage während der Show funktioniert und Du vom Veranstalter dadurch auch die Kohle für Deine Arbeit bekommst.
OK, verstehe - d.h. diese Teile wären für meine Schaltung empfehlenswert. BTW: Ich arbeite auch an DALI-Geräten... Könnte ich solche Durchführungskondensatoren auch für DALI-Leitungen verwenden?
Chrisi schrieb:
> Noch jemand eine Idee??
wozu ?^^
EMV/Schirmmungsmaßnahmen sind IMMER sinnvoll ;)
  Die helfen aber nicht gegen Störungen auf der DMX-Leine. Gute Kabel sind hier schon mal ein Anfang.
> Die helfen aber nicht gegen Störungen auf der DMX-Leine.
Falsch. Sie helfen doch, z.B. gegen Brummeinkopplungen und allen Mist, 
der von einem Ende, wo die Hallenerde angeschlossen ist zum anderen 
Ende, wo ebenfalls Hallenerde angeschlossen ist, fließen möchte.
Wobei durchaus 10...100VAC in großen Hallen zwischen Hallenerde und 
Hallenerde mit Multimetern gemessen werden kann.
  >Sie helfen doch, z.B. gegen Brummeinkopplungen und allen Mist, >der von einem Ende, wo die Hallenerde angeschlossen ist zum anderen >Ende, wo ebenfalls Hallenerde angeschlossen ist, fließen möchte. Das ist korrekt. Aber sie helfen nichts gegen die Einkopplungen von 100A-Stromkabeln, neben denen die DMX-Leinen verlegt sind.
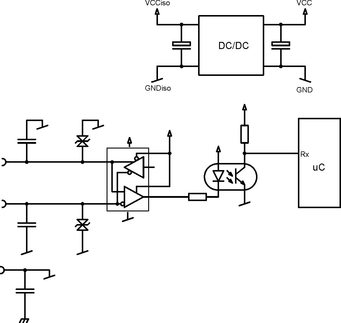
Der 75176 bzw. ADM438 funktioniert ohne zusätzliche Massnahmen, aber: - Kondensatoren oder Durchführungskondensatoren zum ableiten von hochfrequenten Störungen (EMV) (richtiges Layout & Gehäuse sehr wichtig) - TVS als Schutz gegen transiente Überspannungen - Galvanische Trennung gegen Erdschlaufen würde ich auf jeden Fall empfehlen. Vorwiderstand, Sicherung, Varistor, Ferrite Bend, Common Mode Drossel bis hin zur Crowbar mit Thyristoren ist alles Mögliche denkbar um die Schnittstelle gegen Störungen und Überspannungen sicherer zu machen. In der Anwendung sind natürlich gute abgeschirmte Kabel mit der richtigen Leitungsimpedanz sowie eine korrekte Terminierung sehr wichtig.
Bitte melde dich an um einen Beitrag zu schreiben. Anmeldung ist kostenlos und dauert nur eine Minute.
  
  Bestehender Account
  
  
  
  Schon ein Account bei Google/GoogleMail? Keine Anmeldung erforderlich!
Mit Google-Account einloggen
Mit Google-Account einloggen
  Noch kein Account? Hier anmelden.



 Thread beobachten
 Thread beobachten Seitenaufteilung abschalten
 Seitenaufteilung abschalten