Die modernen hohen Frequenzen in Logik-ICs werden nicht mehr durch einzelne Transistoren, sondern durch Transistor-Ersatzschaltungen erreicht (zwanzig Transistoren bilden ein NAND-Gatter statt früher nur eines Transistors pro Gatter). Kann mir jemand Links mit Beispielen hierzu nennen ?
mach dein referat selbst! echt dreist, dass du sogar zu faul bist, die themenstellung nicht 1:1 zu übernehmen...
Muß sich um eine Verwechslung handeln (wir kennen uns ganz bestimmt nicht). Der Gedanke an ein Referat liegt mir tatsächlich nahe, aber es gibt noch kein Referat und deshalb auch noch keine Aufgabenstellung. Ich hatte früher eine Skizze auf einem Overhead-Projektor gesehen und vielleicht auch in einer der ersten Auflagen des Tietze-Schenk (Buch "Halbleiterschaltungstechnik") und fand das ganz interessant. Leider habe ich für google nicht die richtigen Stichwörter und bin vielleicht wirklich zu faul, um stundenlang sinnlos weiterzusuchen. Deshalb würde es mich sehr freuen, wenn jemand, der das passende Stichwort kennt, mir dieses nennen würde oder einen Link setzen würde.
Gibt es denn wirklich keinen, der schon lange wußte, daß für ein einzelnes Gatter bis zu zwanzig Transistoren nötig sind und der mir schnell die passende Bezeichnung nennen könnte ?
Wenigstens einer, der zu antworten versucht. Ich habe in Wikipedia unter "Transistor", "Grundlagen des Transistors" und "Bipolartransistor" aber nicht das gefunden, wonach ich suche. Vielleicht ist die Frage nicht deutlich geworden: Als Transistoren zuerst (in den 50er Jahren) eingesetzt wurden, hat man nur einen einzelnen Transistor für eine Logikfunktion (für ein NAND-Gatter) eingesetzt (Bild 1). Später hat man dann beispielsweise 4 Transistoren für dieselbe eine Logikfunktion (NAND-Gatter) verwendet. Inzwischen ist man längst über 20 Transistoren pro Logikfunktion hinaus (davon ist sozusagen nur 1 Transistor für die Logikfunktion zuständig und die anderen 19 Transistoren für die Geschwindigkeitssteigerung). Aber unter dem Begriff "Transistorfunktion" ist leider nichts zu finden. Unter http://www.informatik.tu-cottbus.de/~fsi/alt/skripte/hl_WS99/hl5.pdf ist auf Seite 28 immerhin ein kleines Beispiel für eine Beschleunigung angegeben (ist aber nur eine Schottky-Diode). Ich brauche nur den richtigen Begriff.
du kanntst die texte echt toll kopieren! bin fast beeindruckt. jetzt wenn du sie noch ein klitzekleines bisschen verstehen würdest...
So war das gemeint: Wikipedia => Gatter => Logikgatter, dort ganz unten => Logikfamilie.
OliverKroll schrieb: > Inzwischen ist man längst über 20 Transistoren pro Logikfunktion hinaus > (davon ist sozusagen nur 1 Transistor für die Logikfunktion zuständig > und die anderen 19 Transistoren für die Geschwindigkeitssteigerung). Wer genau behauptet das? Ich meine ausser dir. Gruss Reinhard
Irgendwie ist dies nicht das richtige Forum. Im Jahr 1995 hatte mein Professor für "Digitale Schaltungstechnik" eine solche Transistor-Ersatzschaltung aus einem Datenbuch kopiert (müßte eine ALS-Familie gewesen sein) und uns zu etlichen der Transistoren erklärt, wie die Beschleunigung erreicht wird. Zu http://www.edgeofstability.com/articles/dfi_p35/gtl/gtl5.html könnte er erklären, welche Signalspitze (Anfang des 1-Pegels, Ende des 1-Pegels) zu welchem Transistor gehört. Aber der Professor ist nicht mehr da und das Datenbuch finde ich nicht mehr. "Wikipedia => Gatter => Logikgatter, dort ganz unten => Logikfamilie." war schon ein bißchen nützlich, aber die konkrete Schaltung ist eben schwer zu finden. Laßt mal gut sein, ich such woanders weiter.
ach du schande, du bist STUDENT!? du lieber herr, ich fass es nicht...
Keine 5 Minuten gegoogelt http://focus.ti.com/lit/an/sdaa010/sdaa010.pdf >Im Jahr 1995 hatte mein Professor für "Digitale Schaltungstechnik" eine >solche 14 Jahre Studium ? Gruss Helmi
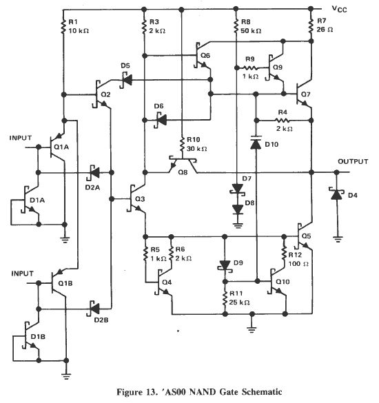
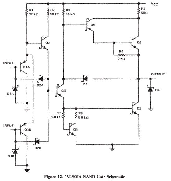
Treffer ! Wenn ich mich nicht verzählt habe, immerhin 8 Transistoren (ALS) und 13 Transistoren(AS).
Für die anderen Benutzer des Forums: Die Innenbeschaltung eines "74 AS 00"-Gatters (aus http://focus.ti.com/lit/an/sdaa010/sdaa010.pdf Seite 6, Figur 12) mit einer minimalen Schaltzeit t(PLH) von 1 ns laut http://pdf1.alldatasheet.com/datasheet-pdf/view/159225/TI/SN74AS00D.html.
Die Innenbeschaltung eines "74 ALS 00"-Gatters (aus http://focus.ti.com/lit/an/sdaa010/sdaa010.pdf Seite 6, Figur 12) mit einer minimalen Schaltzeig t(PLH) von 2 ns laut http://pdf1.alldatasheet.com/datasheet-pdf/view/159225/TI/SN74AS00D.html. (Es gibt leider keine Edit-Funktion: AS-Gatter Seite 7, Figur 13.)
Bitte melde dich an um einen Beitrag zu schreiben. Anmeldung ist kostenlos und dauert nur eine Minute.
Bestehender Account
Schon ein Account bei Google/GoogleMail? Keine Anmeldung erforderlich!
Mit Google-Account einloggen
Mit Google-Account einloggen
Noch kein Account? Hier anmelden.



