Hallo, ich habe ein Problem mit dem Step-Down Schaltregler P3596-L5.0 (5V out, 3A). Ich habe mit einer rein ohmschen Last von ca. 100 Ohm einen Strom von 50mA. Im Angehängten Oszi Bild ist Blau die stabilisierte Ausgangsspannung von 5V zu sehen. Grün ist zwischen Spule und Ausgang des Schaltreglers gemessen. Wie man sehen kann, sind dort Gaps und reine ON-Zeiten zu sehen. Diese wirken sich auch als Peaks auf der Ausgangsspannung aus. Ich habe schon versucht einen größeren Kondensator einzubauen, aber das hat auch nichts geholfen. Hoffentlich kann mir jemand von euch helfen meine Regelschleife zu verbessern. Gruß, Chris
Ein echtes Regelproblem sehe ich grad keins. Bei 50mA läuft er offenbar im diskontinuierlichen Betrieb, das könnte den Zyklus erklären. Wenn die Peaks stören: L/C-Filter dahinter, siehe Datasheet vom LM2596 (dem der P3596 "nachempfunden" ist).
Etwas komisch sieht das schon aus, immerhin scheint der 2 Zyklen nahezu 100% zu machen und dann 5-7 Zyklen nahezu 0%. Die LM257x machen sowas nicht. Die Spikes sehen nach einem falschen Masseanschluss des Tastkopfs aus, wodurch dieser Aufgrund der Stromimpulse sich Störungen einfängt. Mach mal ein Foto vom Aufbau. Hier sind noch ein paar Tips zum Layout zu finden: http://www.lothar-miller.de/s9y/categories/40-Layout-Schaltregler
Danke schon mal für die Seite. Ich denke nicht, dass es ein falscher Masseanschluss ist. Das passt alles soweit. Ich habe allerdings noch ein zusätzliches Problem. Der Strom steigt nach einer gewissen Zeit stark an (läuft dann in die Strombegrenzung des Netzteils ~0,5A momentan). An der 5V Versorgungspannung hängt momentan nur ein MAX232 und einige Kapazitäten gegen Masse. Der Strom am Anfang ist ca. 10mA und steigt zunächst sehr langsam und schließlich sehr schnell. Die 0,5A sind nach ca. einer Minute erreicht... Ich gebe aber zu das mein Layout nicht gut ist. Da muss ich wahrscheinlich noch Nachbessern. Ist aufjedenfall sehr seltsam.
Bei 5W aufwärts sollte irgendwas warm werden. Sollte man eigentlich leicht feststellen können was.
@Benedikt: Der Regler zieht die 0,5A. Habe dabei mal das Regelverhalten beobachtet. Die 0% und 100% Zeiten nehmen bei steigendem Strom zu. Kann es sein, dass die Spule Probleme machen kann? Ich hatte mal was über Sättigung des Ferrits gelesen. @A.K.: Hm, also warm wird eigentlich nix... Die Spannung bricht halt auch zusammen, wenn die Strombegrenzung rein geht (auf ca. 2,5V).
Wirst wohl mal was über die Spule verraten müssen. Sooo geheim wird die schon nicht sein.
Ich denke es ist am besten wenn du mal ein Foto vom Aufbau machst. Eine Spule die bei knapp über 100mA in die Sättigung geht müsste sehr klein sein, und ich kann mir nicht vorstellen, dass du solch eine Minispule an einen 3A Regler verbaut hast. PS: Ich habe mal ein Bild von einem LM2575 gemacht, der mit etwa 17V läuft und 5V 50mA liefert. So sollte es auch aussehen. PPS: Was an deiner Messung auffällt ist, dass in den 2 Takten nach den 100% Takten der Strom anscheinend recht hoch ist (was ja auch irgendwie klar ist), denn in diesen Takten sieht man kein Ausschwingen der Spannung wenn der Strom auf 0 abgefallen ist. Die Regelung scheint also periodisch außer Tritt zu geraten.
Nein die ist nicht geheim ;) Hab die bei Reichelt bestellt: 77A 330µ Allgemeines: Typ Funkentstördrossel Aufbau mehrlagige Wicklung Bauform 77A (High Current Suppression Coil) Toleranz +/- 20% Material Ferritkern Elektrische Werte: Induktivität 330 µH Strom 1,4 A Widerstand 500 mOhm
Diese Spule ist nicht wirklich optimal für Schaltnetzteile, denn wie der Name schon sagt ist das eine Funkentstördrossel. Trotzdem sollte sie aber eigentlich auch nicht in die Sättigung gehen.
So was ähnliches hatte ich auch mal! Kurzzeitig 100%, dann wieder einige Zyklen 0% usw. Damals lags daran, daß der Regler einen Überstrom erkannt hatte und dann abschaltete. Hat dein Reglerbaustein evtl. eine Überstromerkennung "an Bord"?
Er hat, auf ~4,5A, aber warum sollte die ansprechen? Die Spule ist mit 330µH ohnehin um Faktor 3 überdimensioniert.
Ich habe nur die 77A mit 100µH, 2,5A hier, aber die läuft zumindest an einem LM257x problemlos. In die Sättigung geht sie ziemlich genau ab 2,5A. Wenn sich die 330µH Spule genauso verhält, dann sollte sie mindestens 1A problemlos schaffen. Die Frequenz liegt bei dir bei etwa 160kHz. Die 2 Takte lang 100% ergeben also rund 12µs Einschaltdauer. 12V, 330µH und 12µs ergeben rund 440mA Spulenstrom. Die Spule dürfte also nicht in die Sättigung gehen, so dass man das als Ursache ausschließen kann. Von daher sehe ich nur 2 mögliche Fehler: - Das Layout ist schuld (was man mit einem Foto klären könnte) - der P3596 macht Mist
Hm, was für eine Spule könnt ihr mir empfehlen? Dann würde ich die Spule tauschen. Hab momentan auch keine andere zur Hand ums auszuprobieren. @Netzschaltteil: Wie hast du dein Problem in den Griff bekommen?
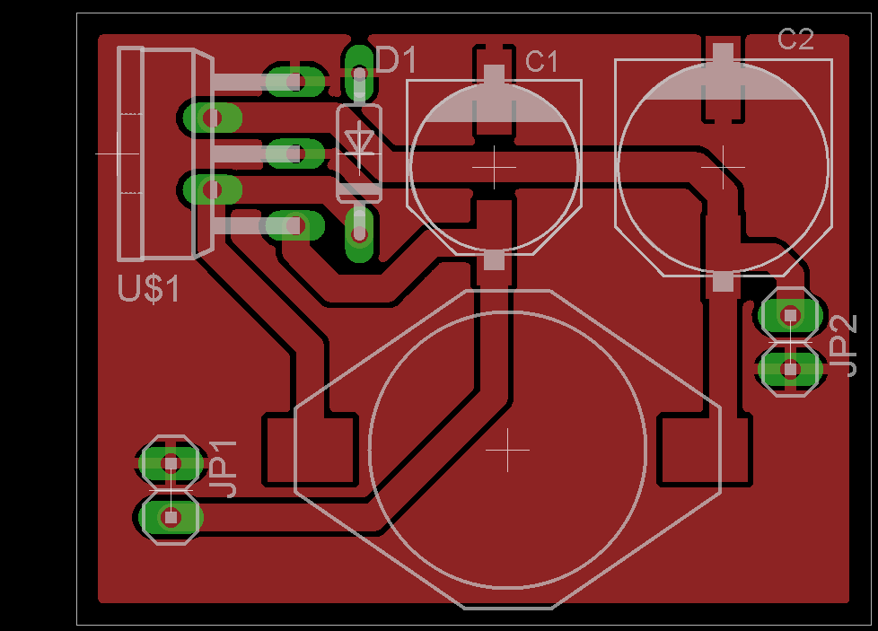
Hier mein Layout. Ist aus Eagle rauskopiert. Der LF33 ist momentan nicht eingebaut.
L-PISR 100µ für den P3596, bzw. L-PISR 220µ falls du zum LM2576 wechselst. Bei dem Layout wundert mich aber garnichts. Schlechter gehts kaum... Schau dir mal den Link zu der Seite von Lothar Miller an, den ich weiter oben gepostet habe.
Ich habe jetzt ein neues layout gemacht. Hab die Stromschleifen eingezeichnet. Ich hoffe, dass es so besser ist :)
Das ist nun deutlich besser. Jetzt noch die L-PISR Spule rein und es sollte funktionieren. Das Hauptproblem dürfte C3 gewesen sein, denn der ist beim alten Layout viel zu weit weg, so dass der Regler aufgrund der Leitungsinduktivität dahin in jedem Takt einen ordentlichen Spike bekommt und daher die Regelung durcheinander bringt. Das sind auch genau die Spikes, die du gemessen hast. In dem neuen Layout hast du das richtig gelöst: Von der Spule zum Kondensator und von dort aus zum Feedbackpin. Ein paar kleine Details würde ich noch ändern um das ganze perfekt zu machen. Es gibt diese 2 Kreise. Der Bereich den beide Kreise gemeinsam haben, also die Spule und der Ausgangskondensator, die sind nicht ganz so kritisch, denn in diesem Bereich fließt in beiden Kreisen der Strom. Eine zusätzliche Leitungsinduktivität in Reihe zur Spule stört daher nicht so sehr. Wichtiger ist der Bereich, den nur einer der beiden Kreis abdeckt, denn in diesem fließt nur in der Einschalt bzw. Abschaltphase ein Strom. Von daher sollte die Diode so nahe wie möglich an den Regler, damit diese den Strom der Spule übernehmen kann, ohne dass an der Leitung zwischen Diode und Regler kurzzeitig eine Spike aufgrund der Leitungsinduktivität entsteht. Dazu würde ich die Leitung von C4 zu Pin 1 unterhalb von der Diode legen, und die Diode direkt an Pin 2 anschließen. Von dort aus dann zur Spule.
Super, vielen Dank an alle - besonders dir Benedikt. Heute wieder viel dazugelernt. Ich werde morgen die ganze Sache mal aufbauen. Hoffentlich funktionierts dann. Die Spule wird wohl erstmal noch warten müssen aber ich denke, dass ich die vielleicht gegen Ende der Woche habe. Ich sag dann noch bescheid obs funktioniert hat =) Tschau
Ich habe jetzt herrausgefunden warum der Strom auf meiner Platine immer angestiegen ist. Lang an einem defekten Tantal Kondensator. Ich habe die Schaltung des Schaltreglers neu aufgebaut und an meine Platine angeschloßen, mit der Funkentstördrossel. Die Regelaussetzer (0% und 100%) sind immer noch vorhanden, außer wenn keine Last am Regler hängt. Bei keiner Last sind nur zyklisch die abklingenden Schwingungen zu sehen. Die Aussetzer nehmen mit steigenden Strom zu. Bei etwa 170mA sind diese ausschließlich zu sehen. Der Schaltregler wird außerdem richtig warm dabei, und das bei 170mA und 12V Eingangsspannung. Meine nächste Hoffnung ist wohl die Spule.
Ich würde erst mal noch auf das zweitwichtigste Bauteil des Schaltnetzteils tippen - den Kondensator. Billige Elkos haben einen hohen ESR und können nur mit geringen Stromrippeln beaufschlagt werden. Daraus resultiert ein hoher Spannungsrippel der wiederum deinen Regler stören kann (so wie der falsche Abnahmepunkt deiner Rückkoppelung). Außerdem wird ein schlechter Kondenstor bei gleichem Stromrippel viel wärmer und verliert seinen Elektrolyten. Such dir einen Typen mit niedrigem ESR oder viele schlecht Elkos parallel schalten.
Hallo, ich habe inzwischen ein neues Layout gemacht mit genannter Spule und low ESR Kapazitäten von Reichelt. Außerdem bin ich jetzt auf den LM2575 T5,0 umgestiegen. Das Boardlayout ist im Anhang zu finden. Den aufgebauten Schaltregler habe ich zum einen mit eine Last von ca. 120 Ohm belastet und zum anderen mit ~40 Ohm. Im Prinzip sehen die Oszi Bilder schon etwas besser aus, aber mich stören weiterhin die Peaks auf der Ausgangsspannung und zum anderen das die Schwingvorgänge bei höheren Strömen verschwinden.
Nimm mal den Masseclip vom Oszi aus der Messung raus, d.h. vom Tastkopf die Spitze abmachen und mit dem Massering so dicht wie möglich an GND ran, keine 10-20cm Schleife rein. Wenn du Glück hast gibt es für den Tastkopf eine Massefeder für diesen Zweck. Steile Flanken bringen Tastköpfe ganz gern zur Oszillation. Ausserdem sollte der Tastkopf dabei etwas Distanz zur Spule haben, um sich nicht dadurch was einzufangen. Die Oszillationen bei sehr niedriger Last sind dagegen völlig normal. Das kommt vom bei niedriger Teillast schlecht vermeidbaren diskontinuierlichen Betrieb. Steht m.W. auch irgendwo im Datasheet, bei einem dieser Simple Switcher sogar mit Bild.
Ich hätte das ja nicht geglaubt, dass die Messspitze direkt am Ausgang des LM2575 solche Störungen einkoppelt. Funktioniert jetzt einwandfrei - saubere Ausgangsspannung - so hatte ich mir das vorgestellt! Vielen Dank A. K.
Bitte melde dich an um einen Beitrag zu schreiben. Anmeldung ist kostenlos und dauert nur eine Minute.
Bestehender Account
Schon ein Account bei Google/GoogleMail? Keine Anmeldung erforderlich!
Mit Google-Account einloggen
Mit Google-Account einloggen
Noch kein Account? Hier anmelden.







