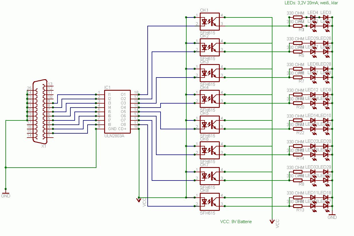
Hallo zusammen, bin neu hier und habe leider noch nicht so die Erfahrungen mit IC´s und soweiter...zu hause habe ich mir ne kleine LED Beleuchtung gebastelt, mit jeweils 4 hellen LEDs (1000ccmd), welche ich bisher über einzelne Schalter betätige, zur Stromversorgung bisher eine 9V Block Batterie genommen. Später will ich auf nen Netzteil umstellen. Nun hatte ich die Idee, mir die Bedienung per LPT Anschluss zu basteln und mir mit Eagle mal nen Schaltplan erstellt. Könnt Ihr da mal drüber schauen was für Fehler euch auffallen? Bin mir mit den Optokopplern nicht so sicher ob ich da alles richtig angeschlossen habe - wegen der invertierung vom ULN. Meint Ihr ich zerschiesse mir da eher was oder bleibt alles dunkel wenn ich die einzelnen Ports mit High ansteuer? Freue mich über eure Kommentare und entschuldigt bitte die Quali des Schaltplanes, mein erster mit Eagle ;) Beste Grüße
Die Sendedioden der Optokoppler müssen (wie die LEDs) über Widerstände angeschlossen werden, sonst kriegen sie zu viel Strom. Grüße, Peter
Ja - die Sendedioden müssen alle über Einzelwiderstände betrieben werden (wie jede LED eben). >angeschlossen habe - wegen der invertierung vom ULN. Die Invertierung ist doch sicherlich gerade richtig hier - wenn die bei H am Eingang leuchten sollen, dann isses schon richtig (denn die Sende-LED's werden dabei ja dann auf Masse gezogen). Warum machst Du überhaupt Optokoppler rein? Willst Du galvanische Trennung an der Stelle haben? (andererseits ist es natürlich nicht verkehrt, die Dinger drin zu haben)
>galvanische Trennung... Dann würde ich die Optokoppler aber eher an den Eingängen des ULN2803 positionieren, denn der hat bessere Treibereigenschaften für die LEDs als die SFH615.
> Dann würde ich die Optokoppler aber eher an den Eingängen des ULN2803 positionieren, denn der hat bessere Treibereigenschaften für die LEDs als die SFH615. Wollte ich auch grad vorschlagen. Mach die Optokoppler zwischen die Schnittstelle und den ULN
Guten Morgen zusammen, sorry das ich gestern nicht mehr geschrieben habe, leider kein I-Net auf Arbeit :( Vielen Dank für die Anregungen und klar, den Vorwiderstand für die Optokoppler hatte ich glatt vergessen, habe da so meine Schwierigkeiten bei der Dimensonierung derer, da ich an dem Datenblatt( http://www.datasheetcatalog.net/de/datasheets_pdf/S/F/H/6/SFH615A-3.shtml) vom Opti hänge, habe mir da mal einen 390 OHM Widerstand ausgerechnet. Ist der korrekt bei einem Vcc von 9V? Ja, eine galvanische Trennung ist erwünscht, rein aus sicherheitsgründen, will mir ja meinen LPT nicht zum Toaster machen ^^ Nur mal so zum Verständniss: Wenn ich die Optis an die Ports hänge und danach den ULN, dann habe ich doch wieder eine Invertierung und die LEDs müßten mit der Kathode drann, oder? Da meine bisherige Schaltung (die mit dem Kästchen und den Schaltern) Vcc durchschaltet, kann ich diese Idee nicht direkt anschliessen und müßte alles bisherige umbauen. Dies wollte ich an und für sich vermeiden. Grüßle
@Sofixultra (Gast) >vom Opti hänge, habe mir da mal einen 390 OHM Widerstand ausgerechnet. >Ist der korrekt bei einem Vcc von 9V? Im Prinzip ja. >Ja, eine galvanische Trennung ist erwünscht, rein aus >sicherheitsgründen, will mir ja meinen LPT nicht zum Toaster machen ^^ Dann packt man die Optokopper aber DIREKT an den LPT und nicht an die Last. >Nur mal so zum Verständniss: Wenn ich die Optis an die Ports hänge und >danach den ULN, dann habe ich doch wieder eine Invertierung und die LEDs >müßten mit der Kathode drann, oder? Müssen sie sowieso, da der ULN ein Open Collector Treiber ist, siehe Ausgangsstufen Logik-ICs MFg Falk
Hallo Falk, danke für Deine schnelle Antwort ;) Dann kann ich das so nicht umsetzen, da es zu aufwendig ist, alle verdrahtungen und Schalter um zu belegen, daher auch die Idee, die Optis nach dem ULN, weil ich damit die Invertierung "umdrehen" kann, auch wenn die Treiberfunktion vom ULN damit nicht wirklich genutzt werden. Grüße
ob zuerst die Optis, oder zuerst der ULN, das ist für die Invertierung irrelevant: (+1)*(-1)=(-1)*(+1)=-1
Hallo Jens, also entweder mache ich einen Denkfehler schlecht hin oder ich kann mich schlecht ausdrücken. Also, wenn ich nach meinem ersten Schaltplan gehe, dann schalte ich doch Vcc an die LEDs. Wenn ich zuerst die Optis drann habe, dann schalte ich damit Vcc an ULN, dieser invertiert und ich muss mit dem "Minuspol" an die LEDs. Oder? Da ich aber in meiner jetzigen Verdrahtung, Vcc mittels Schalter an die LEDs liefere (GND ist nicht geschaltet, da durchgehend Verbunden), würde ich mit der Richtung LPT -> Optis -> ULN -> LED ja einen Kurzschluss erzeugen (die Schalter sollten drinn bleiben zwecks "offline" Verfügbarkeit). Ich für meinen Teil bin der Meinung, das mir die Invertierung nicht das Ergebniss liefert, wie ich es gerne hätte, so wie ich mir das ausgedacht habe. Best Regards
Also wenn ich Dich richtig verstehe, dann soll doch eine LED rechts leuchten, wenn der entsprechende LPT-Port-Pin H ausgibt - oder? Ich kenne mich mit den LPT-Ports nicht so genau aus, aber wenn das Gegentaktausgänge sind (also Push-Pull), dann kannste den Opti vom Port gegen Masse, oder auch gegen Vcc schalten, somit kannst Du die Sache invertierend oder auch non-invertierend gestalten. Wenn du die gegen Masse (des Rechners) anschließt (und anderen Pin via Rv an LPT), und den Opti-Ausgang zw. Vcc (deiner Schaltung) und ULN-Eingang schaltest, und LED's (mit Rv) dann zw. ULN-Ausgang und Vcc (deiner Schaltung), dann haben wir doch wieder das richtige Verhalten (H ergibt helle LEDs). Und wenn Du die Opti-Eingänge zw. LPT und Vcc schaltest, dann geht's andersherum (L = helle LED)
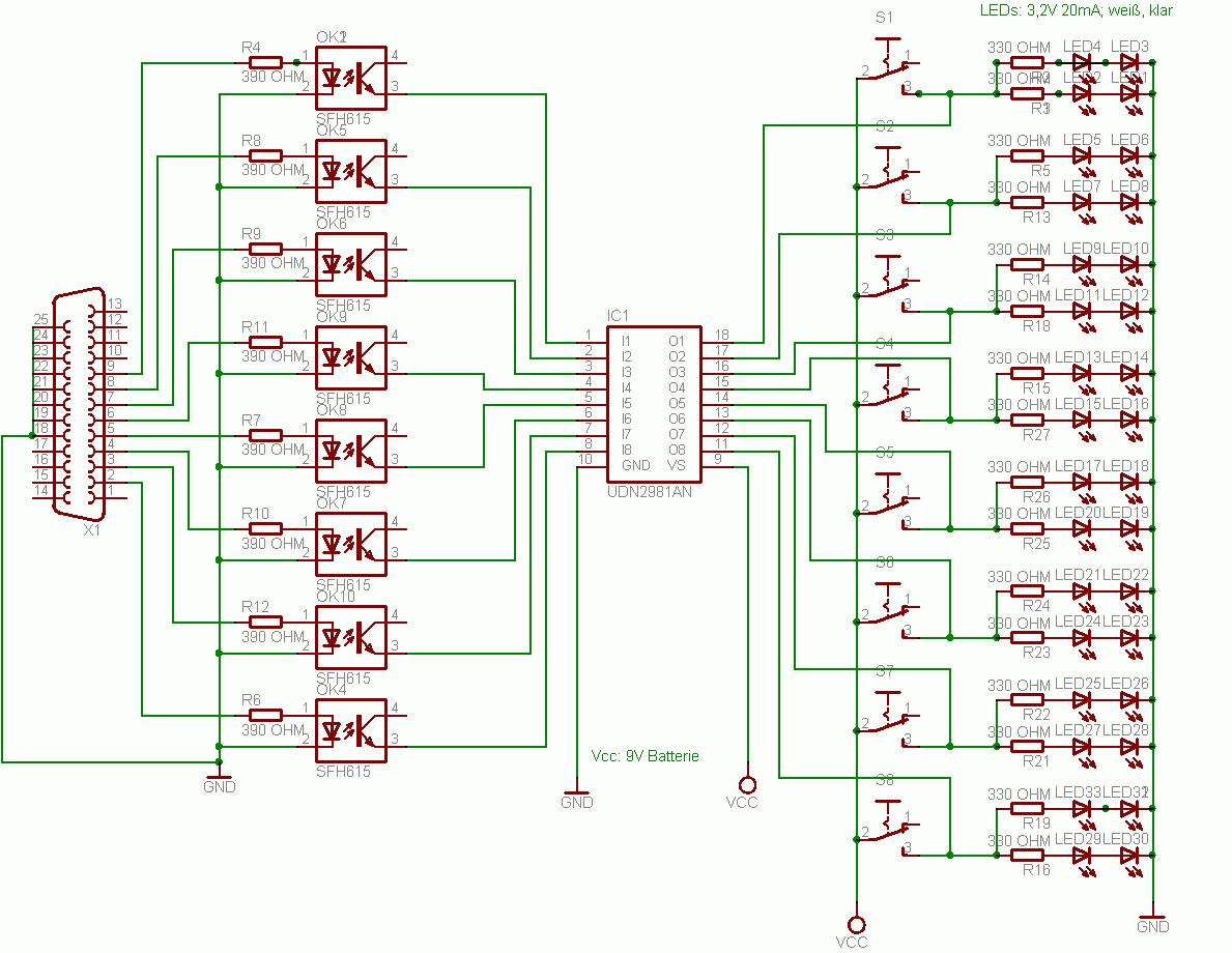
Servus Jens, also um ehrlich zu sein, haste mich jetzt überfordert ^^ Hab ma nen Schaltbild gemacht, wie ich es vorhatte, bzw. wünsche. Wobei S1 und die LEDs bereits so vorhanden und verdrahtet sind. Da der ULN das Signal invertiert, würde es nach meiner Auffassung so nicht funktionieren. Korrekt erkannt, wenn vom LPT ein High kommt, soll die LED leuchten. Kann ich über dem SFH dem ULN auch ein "negatives" Signal geben und er macht daraus ein Vcc?
@Sofixultra (Gast) >Da der ULN das Signal invertiert, würde es nach meiner Auffassung so >nicht funktionieren. Das geht wie bereits gesagt sowieso nciht, wel der ULN nur nach GND durchschalten kann, aber keine Spannung ausgeben kann. Das könnte ein UDN2981. >Korrekt erkannt, wenn vom LPT ein High kommt, soll die LED leuchten. Das kann aber ggf. problematisch werden. >Kann ich über dem SFH dem ULN auch ein "negatives" Signal geben und er >macht daraus ein Vcc? Nein. Das kann man aber hier mit einem normalen Transistor ala BC337 direkt machen. MFG Falk
Hallo Falk, hey, vielen Dank für den Tip mit dem UDN, dann schaue ich mir mal das Teilchen an, scheint die einfachere Lösung zu sein als über Transistoren zu gehen. Coole Sache und super nette Leute hier im Board. Danke euch
@Falk Brunner (falk) >>Korrekt erkannt, wenn vom LPT ein High kommt, soll die LED leuchten. >Das kann aber ggf. problematisch werden. Warum? Ist der LPT bei H nicht sehr belastbar? Oder gar OC (PullUp-R's würden das dann ja regeln - R's brauchen wir ja sowieso dort ;-) @ Sofixultra >Wobei S1 und die LEDs bereits so vorhanden und verdrahtet sind. Schlecht. Dann vielleicht doch eher den UDN2981 nehmen, wie von Falk empfohlen. Und so, wie Deine letzte Schaltung aussieht, gibt's sowieso eine Explosion. Erstens kann der ULN die Ausgänge nur nach Masse ziehen (OpenCollector (OC)), so daß die Last nach Vcc geschaltet werden muß (was aber noch nicht so gefährlich ist), und zweiten würde ein eingeschalteter ULN-Ausgang (=Masse) zusammen mit eingeschalteter S1 einen satten Kurzen erzeugen, bei dem der ULN abbrennen dürfte. Dann lieber doch so wie in deinem allerersten Plan. Da aber die Optis dabei nicht sehr stromtragfähig sind (verglichen mit dem ULN), und deren Übertragungsfaktor weit unter 100% liegen könnte, kann es dann aber sein, daß deine LED's nicht so richtig zum Leuchten kommen wegen erhöhtem Spannungsabfall am Fototransistor im Opti. Alles in allem wäre also die Variante mit dem UDN2981 dann wohl doch die beste.
@ Jens G. (jensig) >>Das kann aber ggf. problematisch werden. >Warum? Ist der LPT bei H nicht sehr belastbar? Oder gar OC (PullUp-R's >würden das dann ja regeln - R's brauchen wir ja sowieso dort ;-) Genau deshalb. MFG Falk
Hallöchen zusammen, sodele, habe mir nun mal nen neuen Schaltplan gemacht mit dem UDN, statt dem ULN. So sollte ich nun mein Vorhaben realisieren können. Wenn Ihr hier noch was findet oder weitere Verbesserungen habt, bitte einfach los lassen :) Beste Grüße
also wenn Du Pin4 der Optis noch mit Vcc verbindest, sollte es nicht mehr viel zu meckern geben. Dran denken, daß die Ausgänge intern nur durch npn-Darlington als Emitterfolger getrieben werden. Das heist, es fallen deutlich über 1V über diesen ab. Bei Vcc=9V zwar eigentlich nicht so dramatisch, aber wenn man noch die Uf der beiden LED's in Reihe betrachtet, dann wirds mit 2*3,2V+1,5V --> ~8V äuserst knapp (also nur noch 1V über den Rv (330Ohm), was pro LED-Zeile nur noch rund 3mA macht - nicht gerade viel.
Ob der LPT-Ausgang die fast 10mA schafft? Sinken schon, aber sourcen? Grüße, Peter
Nabend zusammen, @Jens: Danke für den Hinweis, habe ich bereits nachgearbeitet und Pin4 ist nun auch auf dem Schaltplan verbunden ;) An die Verluste habe ich so gar nicht gedacht - Himmel muss man da viel beachten - wenn ich aber einen kleineren R nehme, dann würde wieder zuviel fliessen wenn ich es nur über die Schalter ansteuer und 9V direkt anliegen...da wird doch der Hund in der Pfanne verrückt. Fällt dir dazu was ein? Testen kann ich es leider erst nach meinem Umzug, ist bereits alles verpackt @Peter: Auch Dir danke für den Hinweis, eine genaue Beschreibung was ein LPT abkann habe ich so leider nicht gefunden, bisher habe ich bei allen Beispielen gelesen, dass 10 mA kein Thema sei. Bei früheren Versionen des LPT sollen es soagr bis zu 50 mA gewesen sein. Hast Du eine genauere Spezifikation wieviel der ab kann? Guts Nächtle zusammen
@Peter Roth (gelb) >Ob der LPT-Ausgang die fast 10mA schafft? Sinken schon, aber sourcen? Deswegen meinte ich ja - evtl. Pullup-R's reinbauen. Aber egal - ist eigentlich nicht nötig, da der Optokoppler keine Last treiben muß (100µA reichen da völlig in den UDN als Input), reicht auch ein recht niedriger Diodenstrom für die interne LED der Opti's - 1mA reichen mit Sicherheit völlig, auch wenn die Opti's einen schlechten Übertragungsfaktor haben sollten. @ Sofixultra (Gast) vielleicht gibt's auch einen UDN o.ä. mit pnp-Ausgang - der hätte dann nur noch im Zehntel-Voltbereich etwas Abfall. Oder in Reihe zum Schalter noch einen entsprechenden R schalten, der ungefähr dann denselben Spannungsabfall verursacht (was aber wieder nicht richtig stimmt, wenn Schalter und UDN Saft draufgeben). Generell würde ich sagen, daß die von mir erwähnten 1V Abfall (bzw. Reserve) schnell dahin sind, wenn die 9V-Batterie bei höherer Last (alle LED's an) oder wenn halb entladen keine 9V mehr gibt, sondern nur noch 8V oder weniger. Dann werden die LED's ohnehin dunkler. Die ganze Spannungslage ist hier also noch nicht so richtig ausgegoren (bei deinem ursprünglichen Konzept genau so, weil der Opti ebenfalls einen recht hohen Spannungsabfall bei ein paar 10mA für die LED's verursacht). Übrigens - die LED's sollen doch je 20mA bekommen - macht bei 16 LED-Strängen 320mA, wenn alles an. Kann das die 9V Blockbatterie wirklich, ohne daß die Spannung zu sehr einbricht???
Hallo Jens, also alle Stränge gleichhzeitig an, hatte ich bisher noch nicht, aber ich denke nicht das hier die Batterie lange mit macht, deshalb werde ich auch auf ein Netzteil umstellen, damit die Spannungsversorgung gewahrt bleibt. Mit dem zusätzlichen R hatte ich auch schon überlegt, jedoch ist es nicht beabsichtigt, Schalter und UDN gleichzeitig zu benutzen, nur das ich die Möglichkeit habe auch per LPT zu "steuern". Danke dir auf jedenfall für deine Einfälle und die fachlichen Ratschläge ;)
Bitte melde dich an um einen Beitrag zu schreiben. Anmeldung ist kostenlos und dauert nur eine Minute.
Bestehender Account
Schon ein Account bei Google/GoogleMail? Keine Anmeldung erforderlich!
Mit Google-Account einloggen
Mit Google-Account einloggen
Noch kein Account? Hier anmelden.


