Hallo, Eine Frage, könnte die Schaltung so funktioniern? Ich brauche so ca.20A 12V, muss aber nicht kurzschlussfest sein, und nicht allzu stabil (ca.11-12V). Ist für Versorgung von Lampen gedacht.
Hallo, das geht definitiv nicht, das IC wuerde sofort abrauchen bzw. sich abschalten Das 7812T ist laut Datenblatt für "12V 1A Pos Voltage" ausgelegt, du liegst also um den Faktor 20 darüber...
nanana, nicht so schnell. bei mir läuft die schaltung mit einem tip2955 10A transistor einwandfrei. ob das mit einem fet klappt weiss ich nicht. auf jedenfall ist der das einzige strombestimmende bauteil, der 7812 hat nicht mehr wirklich viel zu tun im anhang mal die schaltung die ich benutze und die recht gut läuft
Hm, komische Antwort das. Meinst du, der T1 zieht 20A? Grup Matthias
mit nem fet wird´s nicht laufen, weil nen transistor mit der Basis-Collector spannung gesteuert (und somit mit dem strom) wird. also fet nein, dicken transistor ja. nich ganz fachlich korrekt, aber ich hoffe, ihr wisst, was ich meine :)
gibts denn leistungtransistoren mit über 20A? hab ich noch nie gebraucht deshalb hab ich da keine ahnung. wenn ja, dann könnte man das ja mit so einem machen
Das wäre auch meine Frage. Kennt jemand einen Type der soviel abkann? (ca.20-30A) Wollte es vermeiden mit einen Transi.zumachen weil ich noch etliche "dicke" Mosfet in der Schublade habe ;-).
man kann mehrer Transistoren paralel schalten, so weit ich weiß läuft das genauso.
wärst du so nett uns das kurz aufzumalen oder genauer zu beschreiben? oder muss man einfach nur alle 3 pins der transistoren verbinden und schon hat man sich einen für doppelt so viele ampere gebastelt?
@Andi, das geht so wirklich nicht. In der Schaltung mit dem bipolaren Transistor wird über den EB Widerstand der Spannungsabfall genutzt um den Transistor auf und zu zu steuern. Macht man das geschickt, dann fließt der Hauptstrom über den Transistor. Der bipolare Transistor braucht aber nur 0.7V um aufzusteuern, der Fet mindestens 10V um sehr niederohmig zu werden. Außerdem muß die Steuerspannung zwischen Gate und Source liegen. Da überleg mal weiter (war die andere Schaltung von Dir oder hast Du die so übernommen?). MfG Manfred Glahe
"(war die andere Schaltung von Dir oder hast Du die so übernommen?)." da die einzige andere gepostete schaltung von mir hier reingestellt wurde fühle ich mich jetzt einfach mal angesprochen :) nein, ist nicht von mir, aber hab ich auf mehreren inet seiten in dieser oder ähnlicher form gefunden. der einzige unterscheid war die dimensionierung und art der kondensatoren. die restliche schaltung war überall gleich (ausser das manchmal ein tip2955 und manchmal ein 2n2955 verwendet wurde. da reichelt imo nur den tip hat hab ich den genommen)
Die erste Schaltung war von mir. Habe mir gedacht das es geht müsste, weil ich einmal eine andere Schaltung gesehen habe, die aber keinen 7812 hatte sondern einen Wiederstand und eine 12V Zehnerdiode(abgriff zwischen R und D auf Gate)
@Tobi, da habe ich dich eben mit Andi verwechselt. Ich wollte dann eigentlich wissen, ob er den Schluß vom bipolaren auf den Fet selbst gefunden hat. Aber da lag ich wohl falsch. MfG Manfred Glahe
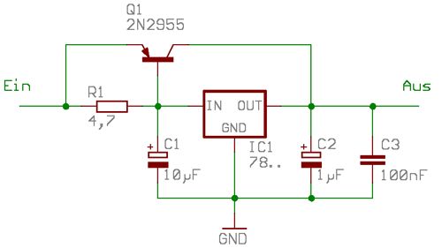
also: die zweite Schaltung funktioniert meines erachtens. aber natürlich nur mittel transistor, so wie er eingezeichnet ist. Fet´s gehen nicht. Manfred schreibt´s ja auch noch mal. http://www.mikrocontroller.net/attachment.php/100041/Spannungsregler+NICHT+kurzschlussfest.gif der Spannungsregler sorgt für eine konstannte Spannung zwischen Grnd und dem Ausgang. Fliesst durch den Spannungsregler nun ein Strom muss der natürlich irgendwo herkommen. Also von der eingangsseite des 78xx. da muss er natürlich auch durch den 4,7R Widerstand, erzeugt dort einen Spannungsabfall und macht somit langsam den Transistor auf, dieser liefert Strom an den Ausgang. dadurch fließt weniger Strom durch den 78xx und auch weniger strom durch R1. daher wird der spannungsabfall an diesem geringer und der Transistor schließt wieder etwas. anzumerken ist, das der Transistor natürlich analog verwendet wird, sprich der hat ne große verlustleistung abzugeben. schaltet man jetz einen weiteren transistor paralel an den Q1 (alle 3 pins direkt an die jeweiligen des anderen) wird die Verlustlistung aufgeteilt, und das ganze kann noch mehr Strom abgeben... falls ich nen denkfehler hab bitte melden :)
hmm, ich muss wohl noch schneller tippen lernen. sind ja schon wieder 3 neue posts da :)
@Andi "Die erste Schaltung war von mir. Habe mir gedacht das es geht müsste, weil ich einmal eine andere Schaltung gesehen habe, die aber keinen 7812 hatte sondern einen Wiederstand und eine 12V Zehnerdiode(abgriff zwischen R und D auf Gate)" Ja, jetzt weiß ich was Du meinst. Dann mußt Du aber auch IMMER eine Last anhängen! Ohne Last ist die Ua fast=Ue und die Regelung ist deutlich schlechter als in der anderen Schaltung. Eben eine hochstrom Zdioden Version. MfG Manfred Glahe
@Henning "falls ich nen denkfehler hab bitte melden :)" Im Prinzip richtig aber da die CE Strecken der 3 Transistoren unterschiedliche Widerstände aufweisen mußt du diese noch durch kleine ca. 0.1R Widerstände anpassen. Wenn das nicht geschieht wird der niederohmigste Transistor alle Last übernehmen, heißer werden und damit noch niederohmiger und durchbrennen. MfG Manfred Glahe
oh habe, den oberen Transistor uebersehen gehabt, hatte nur den 7812 gesehen...
@Manfred Danke für den Hinweis. Du schreibst der niederohmigste Transistor wird heißer und somit noch niederohmiger. Fet´s verbindet man doch mit Absicht thermisch um einen ausgleich zu erreichen. zB bei nessel: http://www.nessel.info/FET_a/fet_a.htm ganz unten, rund 7 zeilen, bevor die bilder anfangen: "Der steigende RDSon bei Erwärmung der FETs hat auch einen positiven Aspekt: Der wärmere FET übernimmt dann weniger Strom und schützt sich so vor Überarbeitung, wenn viele FETs parallel geschaltet sind." warum ist das bei fet´s so, aber bei Transistoren nicht?
@Henning: je wärmer ein Transistor wird, desto mehr Elektronenpaarbindungen brechen auf und er leitet in Folge dessen noch mehr. Schau dir mal ein paar stabilisierte Transistorgrundschaltungen an, da siehst du wie dem entgegen gewirkt wird. Gruß, Dominik
Hallo im Datenblatt oder in der Application Note zum 7812 müßten Schaltungsvorschläge für höheren Strom zu finden sein. BUS14 verkraftet 30A BD249 25A günstiger Preis BUV18 50A BDV65 20A Darlington BDV67 20A Darlington BDV91 20A Darlington Gruß
@Henning, Dominik hat es bereits richtig erklärt. Bei Fet's ist es genau anders herum, deren Widerstand (DS) nimmt mit der Erwärmung zu und das hat den großen Vorteil, daß sie in einer Schaltung thermisch wesentlich einfacher zu kontrollieren sind. Ein großer Nachteil der Fet's ist (z.B.für 5V Systeme) die erforderliche große Gs Spanng zum Ansteuern und die relativ hohe GS Kapazität bei Schaltanwendung. MfG Manfred Glahe
Hallo, Hab ne Schaltung gefunden die 12V bei 30A macht. siehe Anhang falls noch jemand soviel Strom braucht ;-))
Andy, warum hast du nicht auch den VENTILATOR eingezeichnet... ein noetiges stueck um dem heizofen entgegen zu wirken. ....aber mal ernst: so was macht man heute doch nicht mehr ed
Welche Eingangsspannung hast du eigentlich? Du solltest mal errechnen wieviel Energie dein Linearregler und die Transistoren in Wärme umwandeln müssen. Macht man sowas in dieser Leistungsklasse nicht mit einem Schaltregler?
@Patric, "Macht man sowas in dieser Leistungsklasse nicht mit einem Schaltregler?" richtig aber das erfordert Bauteile die nicht im Hobbyladen zu beschaffen sind. Mehrphasen Schaltregler mit Leistungsfaktorkorrektur (obige Anforderung ist nur als Primärschalter sinnvoll, Netztrafo istnicht zu vertreten) währen für eine professionelle Ausführung notwendig. Da würde ich sebst als Nicht- Netzteilspezialist die Finger von lassen. Außerdem muß beim Schalten auf Entstörmaßnahmen geachtet werden, welche ebenfalls spezielles Wissen vorraussetzt. MfG Manfred Glahe
Die Entwicklung eines primärgetakteten SNT erfordert auch ein "wenig" ;-) technische Ausrüstung z.B. Regel/Trenn-Trafo. Wenn die Versorgung nicht aus dem Netz, sondern aus z.B. einem Bleiakku erfolgen soll käme natürlich ein DC-DC-Wandler in Betracht. Da Andi aber noch nichts über die sonstigen Parameter gesagt hat ist aber alles weitere Spekulation.
@Patric, "Da Andi aber noch nichts über die sonstigen Parameter gesagt hat ist aber alles weitere Spekulation." stimmt aber bei 30A*12V Sekundärleistung und einem Wirkungsgrad von max. 80-90% reicht ein 44 AH Akku nicht mal eine Stunde. Bei 11V müßte er sogar einen Auf- AB- Steller bauen. Ich weiß ja auch nicht was er vorhat, aber das über längere Zeit vom Akku aus betreiben zu wollen ist nicht sinnvoll. MfG Manfred glahe
@all nene mit Akku wird das nicht Betrieben, ich habe einen Trafo 300VA 12V da, die Spannungsversorgung wird gebraucht damit ich Halogenlampen(6*35W) einzeln über PWM dimmen/ausschalten kann. Das ganze wird wird sozusagen eine Wohnungbeleutung. Das Prinzip wird so Ausschauen: Fernbedinung steuert AVR ,AVR steuert ueber I2C Bus 6x DS1050 (Pwm Chip) an ,DS1050 steuert MOSFET per PWM an>MOSFET die Lampe. Da ich ja jede einzelne Lampe per PWM dimmen will, muss ich die Lampen mit Gleichspannung betreiben.
Nachtrag: 12V~ ist ca.Gleichgerichtet 16,92V= Der Regler muss demnach ca.5V vernichten.
@Patric: Ich hab mal so eine Berechnung gemacht. Es war eine Excel-Tabelle, wo man verschiedenste Parameter verändern konnte. Toll.
@Andi, wenn das so ist, dann kauf Dir einen fertigen Primärregler. Dahinter gibt's für Dich doch noch genug zum Aufbauen. Und Du bekommst keinen unangenehmen Besuch vom Postmeßwagen. MfG Manfred Glahe
Bei einen 1kHz PWM Siganl das kommt keine Post,die kommt eher wenn ich meine Workstation anschalte (2x 2,8GHz Xenon) :-)))
@Andi hier mal was zum Lesen für dich. http://www.dse-faq.elektronik-kompendium.de/dse-faq.htm#F.25 - Zum Thema Linearregler. Du willst aus ca. 17V 12V machen, dazu müssen 5V * 20A = 100W verheizt werden. Wie schon einer sagte, vergiss den Ventilator nicht. ;-) - Lampen haben einen recht hohen Einschaltstrom. Das muss deine Schaltung abkönnen.
ja, das mit dem Linear Regler werde ich sein lassen(wird zuviel Leistung verbraten) Ich werde mal beim Trafo messen in wieweit die Sec.Spannung einbricht wenn Last dranhängt,vielleicht reicht es ja schon die Spannung gleichzurichen,Glätten und dann event. mit ein paar Leistungsdioden in Reihe die Spannung runterzubringen, wie gesagt es ist ja nicht schlimm wenn die Spannung etwas schankt (bei normalen Halogen System schwankt ja auch die Sec.Spannung, habe bei einen Freund ca.9-12V~ gemessen,je nach Leistung)
@Andi, den Schaltregler kannst Du nicht mit 1KHz laufen lassen. Wie groß sollen den da die Spulen werden? Der arbeitet vernünftigerweise heutzutage über 500KHz. Außerdem hat auch oder gerade ein 1KHz Schalter mit riesigen L's eine hohe Abtrahlenergie im MHz Bereich. MfG Manfred Glahe
neinnein ,Das Pwm wird zum Dimmen benutzt und nicht für das Netzteil zum Regeln. Jede Lampe bekommt ein Pwm Signal zum Dimmen.(Leistung dann ca.35W pro Lampe)
Nachtrag: Denn ein Mosfet braucht ja am D und S Gleichspannung (Soweit ich weis. Meine Ausbildung doch schon ca.15J. her)
kannst deine überflüssige spannung durch nich ganz aufdrehen des wem wettmachen. vieleicht mit ner spule die spannung noch glätten, aber eigentlich sollte die lampe genug induktivität haben, sonst halt die pwm-freq erhöhen
@ Andi, was hälst du von einem klassischen Dimmer? Auch 12V~ kann man dimmen. Die 6 Triacs brauchst Du ja nicht einmal kühlen. Und der Schaltungsaufwand ist gering entgegen deiner Variante. Außerdem habe ich die Befürchtung, daß dein PWM-Signal eine EMV-Schleuder wird. Michael
Wäre auch nicht schlecht. Suche halt eine Lösung wo man mit wenigen Leitungen (bei meiner Lösung 4) auskommt. Will das "Steuergerät(AVR+Netzteil)" in der Mitte der Decke(da kommt auch die 230V Leitung raus) anbringen. Die Spot sind jeweils 3St. an der Linken und Rechten Wand anbracht. Die 4 Leitungen wollte ich dann als "Halogen Drahtseil" anbringen,weils besser ausschaut als ein Kabelkanal(Schlitze kann ich und will ich nicht hauen (Stahlbeton Decke).
Hab mir auch schon überlegt das ganze mit DMX512 zumachen, da würde es fertige Dimmer geben. Habe aber noch kein Code für den Bascom Compiler gefunden.
@ Andi, sieh dir mal die Seite www.dmx4all.de an.Da sind einige interessante Anregungen. Wenn du alles selber machen willst,melde dich bei mir. Ich habe sowohl Dimmer- als auch DMX-Geräte gebaut. Mit einigen Funktionen und Ideen kann ich weiterhelfen. Michael
Warum willst Du überhaupt eine stabile Spannung verwenden? Dreh die PWM nicht ganz auf und Du hast den gleichen Effekt. Eine Induktivität brauchst Du nicht, die thermische Trägheit der Lampe sorgt schon dafür, dass sie nicht durchbrennt. Wenn sie zB. 500µs an und 500µs aus ist kannst Du auch 24V Versorgung anlegen. Bedenke, dass direkt aus einem Trafo auch keine stabilisierte Spannung kommt, sondern die Spannung 100 mal in der Sekunde zwischen 0 und 17 Volt schwankt. Und trotzdem störts die Lampe nicht, nur der Effektivwert der Spannung ist entscheidend.
Danke an alle! Werde ein paar Szenarien durchspielen. Und dann sehen welche für mich die Beste ist.
Mal ne kurze Frage ... Warum is ein 12V 3A PWM-Signal eine EMV-Schleuder?
@: Hannes Hering, "Mal ne kurze Frage ... Warum is ein 12V 3A PWM-Signal eine EMV-Schleuder?" grundsätzlich ist jeder induktive Schaltvorgang eine Störquelle. Je größer die Schaltenergie, desto größer auch die Störungen. Entstörmaßnahmen sind da unumgänglich. Es ging da noch um die Stromversorgung nicht um das Schalten der Lampen. Allerdings sind lange Zuleitungen vom Schalter zur Lampe ebenfalls Induktivitäten die ein erhebliches Störfeld ( auch im MHz Bereich) generieren. Um das zu unterdrücken kann man "langsamer" schalten, d.h. die Anstiegsteilheit wird verringert. Leider werden die Schaltverluste dadurch erhöht (P=I*I*R)und der Schalter heizt sich auf. Es muß eben immer ein Kompromiss gefunden werden. MfG Manfred Glahe
Hallo, da gibt es doch die Zeitschrift Elektor (müßte eine Ausgabe aus diesem Jahr sein) und mehrere Links im Internet, wie man Computernetzteile benutzt und die Ausgangsspannung manipuliert. Da hat man ein fertiges Low-Cost-Produk mit den geforderten Daten, und wenn man das TEil noch aus einem ausgedienten PC zieht.... Viele Grüße Helmut Weiß
Hallo Habe mal kurz eine Schaltung aufgebaut und sie funktioniert prima. Ich habe auch keine Störungen bei Radio o.TV bemerkt. Aber meine Frage zum Trafo grundsätzlich. Ich habe bemerkt das der Trafo schon bei einer Last(12V 3A) von 12V~ auf ca.10V~ zusammenbricht. Die Daten des Trafo sind 300VA 12V sec. Ich war immer der meinung das der Trafo erst zusammenbricht wenn ca.die 300VA Leistung erreicht sind. Oder gibt es einen unterschied zwischen einen Halogen Ringkerntrafo und einen "normalen" Ringkerntrafo... schlechteres "Eisen" im Trafo?
@Andi, über den Brückengleichrichter verlierst Du schon min. 1.4 Volt bei geringer Last. Miß doch mal den Effektivwert der wechselspannung ohne und mit Last. Flackern Deine Lampen im stark gedimmten Bereich nicht einwenig? Du hast da doch keinerlei Spannung zur Verfügung ohne einen Ladeelko. MfG Manfred Glahe
@Manfred Hab ich, ca.12,8V Wechselsp. ohne Last,ca.10V mit Last. Flackern tuts bei mir überhaupt nicht. Wenn nur 1 Lampe drann ist, dann bleibt die Spannung stabil auch wenn ich die 5 weiteren anschliesse.Also das ist kein Prob. Aber ich war immer fest der meinung das die Spannungsangabe auf den Trafo sich unter Last bezieht und nicht die Leerlaufspannung.
Bitte melde dich an um einen Beitrag zu schreiben. Anmeldung ist kostenlos und dauert nur eine Minute.
Bestehender Account
Schon ein Account bei Google/GoogleMail? Keine Anmeldung erforderlich!
Mit Google-Account einloggen
Mit Google-Account einloggen
Noch kein Account? Hier anmelden.




