Hallo, Ich habe einen EL84 Gegentaktverstärker. Beim durchwoppeln ist dabei auffallend, dass ab 5khz die Verstärkung stark beginnt zu steigen. Bei 16khz erreicht sie ungefähr ihren Peak um dann wieder abzufallen. Der unterschied im Vergleich zu 1kHz berägt +15db!!!!. Dabei muss aber gesagt werden das der Verstärker dabei ohne jegliche Gegenkopplung betrieben wurde. Bei extrem starker Gegenkopplung R13=6,8k und C7=680pF kann der Effekt auf +2db abgemildert werden. Ich hatte die Endstufe auch soweit zerlegt, dass ich damit lediglich eine Seite der Endstufe direkt ansteuere (also eine EL84 ohne Vorstufe und ohne Phasenumkehr) selbst dort tratt dann dieser Effekt noch auf. Allerdings lag die Frequenz etwas anders bei der der Peak auftritt. Desweiteren hatte ich auch einen anderen Ausgangsübertrager verwendet. Dies hatte auch lediglich zur Folge das sich die Lage des Maximums etwas änderte. Das Problem bestand aber weiter. Also zur Frequenzkennlinie: 1 khz: 0db 20Hz: -7db 5khz: 0db 16khz: 15db 20khz: 3db Aber ohne jegliche Gegenkopplung!! Also wenn jemand eine Idee hat woher diese Verhalten kommt, mal bitte hierein posten!! mfg Andreas K.
Wie sieht die Spannung (beim "Wobbeln" übrigens - und nicht "Woppeln"!) über R9/C5 aus? Ist das eine Schaltung einer bestehenden Endstufe, d.h. es sind (ur-)alte Bauteile verbaut, oder hast Du die Endstufe mit 'jungfreulichen' Bauteilen neu aufgebaut? Kannst Du genauere Angaben über den verwendeten Ausgangsübertrager machen? Vielleicht sogar ein Photo, falls selbstgewickelt.
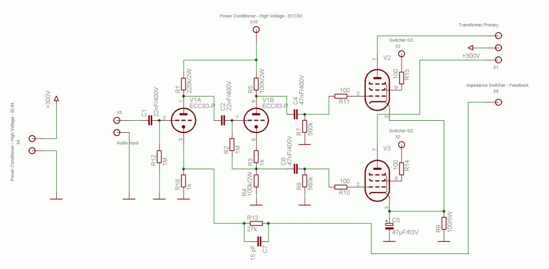
Also es sind nur "jungfreuliche" Bauelemente verwendet worden. Der AÜ ist von Hammond Typ 1608 http://www.hammondmfg.com/1608.htm Die Schaltung wurde nicht in Ultralinearschaltung gefahren sondern in Pentodenschaltung. Also G2 hängt auf +300V mit Schutzwiderstand. Vielen Dank für die Unterstützung!! mfg Andreas
Hattest du am Ausgang auch eine passende Last dran? Das klingt nämlich sehr danach, als wenn die 16kHz die Eigenresonanzfrequenz des Übertragers sind.
>Hattest du am Ausgang auch eine passende Last dran? >Das klingt nämlich sehr danach, als wenn die 16kHz die >Eigenresonanzfrequenz des Übertragers sind. Davon kann man wohl ausgehen. Gerade weil bei 20kHz die Welt schon fast wieder in Ordnung ist. Das wird die Parallelresonanz der Primärwicklung sein. Ich hatte sowas auch schon. Allerdings in anderer Richtung. Von 4 Ohm Ausgang auf 100V Übertrager. Ohne Minimallast nen schönen Peak bei 150kHz. R+C in Reihe, parallel an den Ausgang gepappt. Resonanz gedämpft und der Kunde zufrieden.
Ist dein Netzteil stabil genug ? Spannung anschauen !! Ist die Spannung nach dem Gegentakttreiber noch linear ? Ausgangsspannung nur mit belastetem Ausgangsüberträger messen !!! Wo
Lothar Miller schrieb: >> "jungfreuliche" Bauelemente > Sehr erfräulich ;-) Auweia, wie konnte mir das nur passieren ... Da kann ich mich ja nich' mal mehr rausreden, aus versehen 'ne benachbarte Taste getroffen zu haben. ;-) Ich verspreche Besserung.
Doch - Du kannst Dich rausreden - Du hast es doch in Hochkommas gesetzt ;-)
möglicher Weise ist das ein Gitarrenverstärker. Die haben solchen Frequenzgang. Der Sound entsteht in Verbindung mit Lautsprecher und Verstärker. Fa. VOX und viele Andere haben in den 60'er Jahren so den unverkennbaren Klang erzeugt. Die gezeigte Schaltung hat aber eine Gegenkopplung. Oftmals wird diese vom 16 Ohm Lautsprecher abgegriffen. Der nächste Beitrag ist dann: "ich habe von meinem Auto die Räder abmontiert, jetzt fährt es nicht mehr" wo ist der Fehler. Aber im Ernst, das mit den Röhrenverstärkern ist immer so eine Sache. Die Schaltung wäre für mich schon o.k.
Also erstmal vielen Dank für die Unterstützung. Das Problem war die Last. Diese war nicht rein ohmisch sondern eine Induktive Last und hat dann eben zu den Problemen geführt. Bei rein ohmscher Last verhällt sich der Verstärker genauso wie erwartet. Also nochmal vielen Dank!! beste Grüße Andreas K.
Bitte melde dich an um einen Beitrag zu schreiben. Anmeldung ist kostenlos und dauert nur eine Minute.
Bestehender Account
Schon ein Account bei Google/GoogleMail? Keine Anmeldung erforderlich!
Mit Google-Account einloggen
Mit Google-Account einloggen
Noch kein Account? Hier anmelden.
