Hallo, ich habe mir mal mit einem ebenfalls elektronik begeistertem freund gedanken gemacht und zwar Ziel: Tisch mit glasplatte (quadratisch) → matte Folie drauf unten in den Tischkasten soll eine RGB-LED Matrix der erste gedanke war das der tisch in einer farbe z.b. Blau leuchtet und sobald man etwas daruf stellt um dieses Objekt ein meinetwegen roter Kreis entsteht prinzipiell kann man natürlich noch tausende andere Beleuchtungsvarianten implementieren Der Tisch soll so ca 10x10 RGB LEDs bekommen und das ganze natürlich ultra low cost außerdem wäre ein stückweiser aufbau z.b. aus mehreren 90x90mm Platinen mit je 4 LEDs und entsprechender Steuerelektronik sehr wünschenswerte so kann man später das Projekt an andere Aufgaben einfach anpassen indem man Platinen hinzufügt oder weg nimmt Probelme: Atmels PWM Controller sind teuer und sonst hat kein Controller die geforderten 12 PWM Kanäle (jede Farbe jeder LED soll ihren eignen PWM bekommen für fading, farbmischen usw.) also muss ich mir irgend was anders einfallen lassen Multi-plexing kommt denke ich nicht infrage das würde mit die Flexibilität nehmen und den Steuercontroller softwaremäßig belasten außerdem will ich gescheit farben mischen prinzipiell habe ich mich schon für den Mega48 entscheiden der hat schon 6 PWM kanäle und ist recht günstig der ADC soll für das Auswerden der Spannung der Fotodiode (Reichelt SFH 320) verwendet werden uns somit die Objekterkennung realisieren um geld zu sparen werde ich wahrscheinlich die restlichen 6 PWM Kanäle softwaremäßig implementieren (hab da letztens nen schönes beispiel in c gefunden muss mal schauen ob ich das verwenden kann) wenn die controller untereineader was zu bereden haben werde ich das wohl im interrupt betrieb klären Ich habe jetzt schon länger darüber nachgedacht wie ich nun die Controller miteinander Kommunizieren lasse die kommunikation soll hardware mäßig erfolgen um den softeware pwm nicht zu stören also bleiben mir eigentlich nur noch 3 möglichkeiten: eineige Ports des Controllers zu jeder der 4 Ränder der Platine legen um damit gwisse zustände usw an die nachbarplatine zu übermitteln (ist mir aber ehrlich gesagt zu ungeschickt und unfelxibel außder dem muss ich da das gesammte kommunikationsprotokoll selber basteln) über den USART/SPI das würde dann dann als Token-Master verfahren machen und man müsste alle TXD und RXD miteinader verbinden jeder Controller bekommt eine Kennnummer... irgendwie sicherlich möglich aber auch nicht wirklich sauber und TWI da habe ich aber das Problem das MultiMaster möglich ist ich aber nur Libs für Master und Slave gefunden habe und da man sich vom Programm her schon um ne menge verbotene Zustände kümmern muss will ich das nicht wirklich selber schreiben hier ist mir aber gerade eingefallen dass ich ja auch eine Master-Controller Platine bauen könnte die alle andern als Slave anspricht ach zu den Fototransistor habe ich schon erfolgreich getestet und es Funktioniert ganz gut allerdings bin ich bei der Kommunikation echt noch am grübeln was am einfachsten und funktionalsten ist vielleicht habe ich ja auch noch möglichkeiten übersehen wer also Anregungen oder Ideen hat immer her damit
Das wird ein Waahsinnsprojekt, das weißt du schon, oder? Du brauchst da 300 PWM Kanäle!!! Und 300 Treiber! Und 300 Konstantstromquellen, wenn du HP LEDs betreiben willst... Bei Suflus, etc. mag das mal noch gehen... Aber sobald du über 20mA kommst brauchst du auch 300 Treiber... Übrigens wären das bei HardwarePWM dann 50 Atmegas... Viel Spaß beim Löten. Kannst du SMD Löten? Schau mal bei TI http://focus.ti.com/docs/prod/folders/print/tlc5917.html Gibt auch noch "bessere" 5947 und so sind auch ganz gut geeignet. Gibt's dann auch bis 120mA. Ich würde aber dennoch ein Multiplexing vorziehen. Zwei Atmega32 mit jeweils dann 15 SoftPWM und durchschalten über die Zeilen/Reihen. Baue gerade etwas ähnliches, allerdings nur 8x8, wird auch nicht sooo einfach werden, aber mal sehen. Liebe Grüße, Sören
Multiplexing kann man bei LeistungsLEDs mit 1W und mehr vergessen, die vertragen keine nennenswerten Pulsströme. Umd wie bereits gesagt, ultra low cost kann man dabei KOMPLETT vergessen. Die TLC5921 & Co sind gut und preiswert, aber nix für 350mA, was die typ. Werte für die 1W LEDs etc. sind. PWM-Kanäle kann man relativ billig per Soft-PWM bekommen, dahinter ein paar MOSFETs ala IRF7103 und fertig. Damit wird das Ganze bezahlbar. Ein MEGA16 kann dann mal locker 30 Kanäle ansteuern, die restlichen Pins braucht man für die Kommunikation. Macht 10 RGB LEDs. Mit 10 solcher Borads ist der Tisch gedeckt ;-) Alles an DMX512 klemmen und mit schicker Software ala http://www.madrix.com/index.php angesteuert, fertig. Fast zu einfach. MFG Falk P S Naja, die Objekterkennung fehlt noch, aber das lässt sich mit bissel Analogtechnik und Photodiode machen. P P S Ne halbwegs gescheite RGB LED kostet so um die 10 EUR, schätze ich mal. Macht bei einer 10x10 Matrix = . . .
Preiswerter und deutlich flexibler wäre es vielleicht mit einem TFT Panel und einer kräfitgen Beleuchtung aus HP LEDs eine Projektion auf die matte Glasunterseite zu zaubern. Die Bildschärfe kann und soll dabei natürlich nicht hoch sein und ich habe keine Ahnung wie stark die Beleuchtung sein muss aber machbar ist es bestimmt. Wenn man den TFT aus deinem alten Notebook der Pentium II/III Klasse nimmt könnte man zum steuern den Rest eines Notebooks und eine Webcam verwenden. Nicht weniger wahnsinnig, aber hardwaretechnisch schonmal einfacher und deutlich preiswerter ;).
10x10 RGB LEDs und "ultra-low-cost" ??? Wie groß soll denn der Tisch sein? Allein die LEDs kosten mindestens 100 €. Kommt halt drauf an ob man den effekt auch tagsüber oder nur Abends sehen können soll.
So Nabend Also ich hab mich jetzt definitiv entschieden bei der mehrere aneinadersteck Platinen zu bleiben(allerdings weiß ich noch nicht wie groß) die werden dann über eine Steuerplatine angesprochen dazu habe ich gleich mal ne frage siehe bild geht das so? ich würde dann jeder Platine ne nummer zur identifikation geben ich denke auch immernoch über TWI nach... zu "Ultra LOW Cost" damit ist natürlich gemeint so wenig wie möglich und so teuer wird das ganze garnicht: LEDs: Warum sollte ich 1W LEDs nehmen? das sind dann 100W das würde reichen um nen ganzen raum zu beleuchten und der Tisch steht nicht im freien sonder in einem zimmer also sollten es auch "normale" LEDs tun Treiber will ich eigentlich auch nicht verwenden auch wegen dem Lötaufwand habe heute erst wieder 25 OPV schaltungen in SMD aufgebaut... und bei normalen leds sollten 25 mA reichen wenn ich die KAthode an den ATMEL schalte ach so habe schon mal welche bei ebay gekauft: http://cgi.ebay.de/10x-winzige-RGB-LED-0605-ROT-GRUN-BLAU-Farbmischer-DMX_W0QQitemZ390097271180QQcmdZViewItemQQptZDE_Modellbau_Modelleisenbahnen?hash=item5ad39bf98c&_trksid=p4634.c0.m14.l1262 damals für 15€ 50Stk leider scheint es das Angebot nicht mehr zu geben das eine bild zeigt eine selbst gebaute "Bierkiste" mit eben diesen LEDs unter jeder Flasche ist eine LED das ganze hat vom Design bis zum fertigen Geburtstagsgeschenk 3 Tage gedauert ich habe auch noch bei anderen händlern schöne RGB LEDs gefunden allerdings könnten 5mm leds unerwünschte Ringe erzeugen zu der idee mit dem TFT: für mich nicht geeignet braucht man wieder irgend eine optik um das auf die tischfläche zu fokusieren, hoher energieverbrauch und man muss das TFT mit nem rechner ansteuern wenn man nicht eines der AMTEL-VGA Projekte im inet nimmt aber prinzipiell keine schlechte idee vor allem wenn man ein gebrauchtes billig in ebay kauft... ach so noch zu meinen möglichkeiten: kann selber 2 seitig ätzen SMD löten bis 0603 schaffe aber auch 402 und QFPs sind auch kein problem zu Software PWM hab ich bei ATMEL was nettes gefunden: http://www.atmel.com/dyn/resources/prod_documents/doc8020.pdf
so gerade noch ne nette LED gefunden 4000mcd und für 100 stück nur rund 15€ http://www.sureelectronics.net/goods.php?id=311 incl. vorwiederständen echt genial ich denke die werde ich so oder so kaufen außerdem gibt es da billige SMD Bauteile in praktischen Boxen
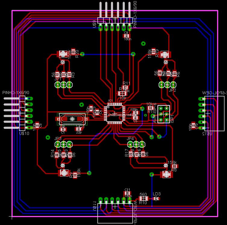
So habe die Testplatine fertig sind nen paar dinge drauf die später nicht mehr gebraucht werden ich hoffe einfach mal das in der hardware keine fehler sind allerdings wird es mit der software wohl recht aufwändig werden die platine stell ich denke ich bis spätestens Sonntag abend fertig Vorläufiger preis einer Platine: 1,5 MEAGA48 1 Fototransistoren 2 Platine 1,5 Steckverbinder 1-2 für Hühnerfutter 1 LEDs... = 8€ und ich brauche 25 davon ...mist naja vll kann ich ja noch 1 bis 2 euro einsparen wenn ich mich mal nach alternativen zu reichelt umschaue da ich recht viel brauche fallen die versandkosten ja dann auch nicht mehr so ins gewicht... ach so die platine ist recht quick and dirty habe aber keine lust ewig daran rumzuoptimieren
Bitte melde dich an um einen Beitrag zu schreiben. Anmeldung ist kostenlos und dauert nur eine Minute.
Bestehender Account
Schon ein Account bei Google/GoogleMail? Keine Anmeldung erforderlich!
Mit Google-Account einloggen
Mit Google-Account einloggen
Noch kein Account? Hier anmelden.



