Hi ! Mein Drehzahlmesser ist fertig! Atmel 90S2313 mit 8 MHz Quarz und 4 7-segment Anzeigen (segmente parallel, ziffer-select über 4 transistoren) die schaltung schafft bis es bis ca. 9000 Umdr./min (bei 4-takter motoren) viel spass
HeHo, wie hast denn Du die "Hardware"-Anbindung im Auto gemacht, Zündverteiler oder induktiv am Zündkabel? Und wie sind Deine Erfahrungen mit Störungen (Peaks, Spannungseinbrüche,...) nXL
Hallo ! Ich habe das Programm noch weiterentwickelt. gleitende mittelwertbildung, drehzahlen über 10000rpm, start-animation, bessere "führende-Null-erkennung" Im Auto habe ich es noch gar nicht getestet. Ich habe aber vor das ganze Induktiv abzutasten. Es müsste ja ein draht reichen, den man ein paar mal um ein Zündkabel wickelt, und damit einen Optokoppler über einen transistor ansteuert. wegen deiner frage mit den störungen .... da reicht ein normaler 7805 mit ner spule und dicken kondensatoren davor. MfG formtapez
Hi, ich bin noch einigermassen neu in BASCOM Frage: in deinem Script benutzt du mehrmals die Variablendef. an festen Adressen im RAM sowie die Overlayfunktion. ... Dim Icount As Long At &H60 Dim Wcountlo As Word At &H60 Overlay Dim Wcounthi As Word At &H62 Overlay.... Welchen Vorteil hat dies ??? mfg Kalle
Icount ~ LONG ~ 4 bytes wcountlo/hi ~ WORD ~ 2 bytes es werden hier gleiche speicherstellen benutzt um die LONG-variable ins Lower- und Higher-Nibble zu splitten. die Y und Z variable habe ich ge-shared um einen string per byte-array auslesen zu könnnen. eigentlich ist das programm ziemlich zusammengestrickt ... da kann noch ne menge raus. ich hatte aber irgendwie probleme mit variablen die in einer interupt-routine gesetzt werden. ein auslesen ausserhalb der routine war aus irgendeinem grund nicht mehr möglich. darum habe ich z.B. die TEMP variable mit TEMP2 auf einer einzigen speicherstelle ...
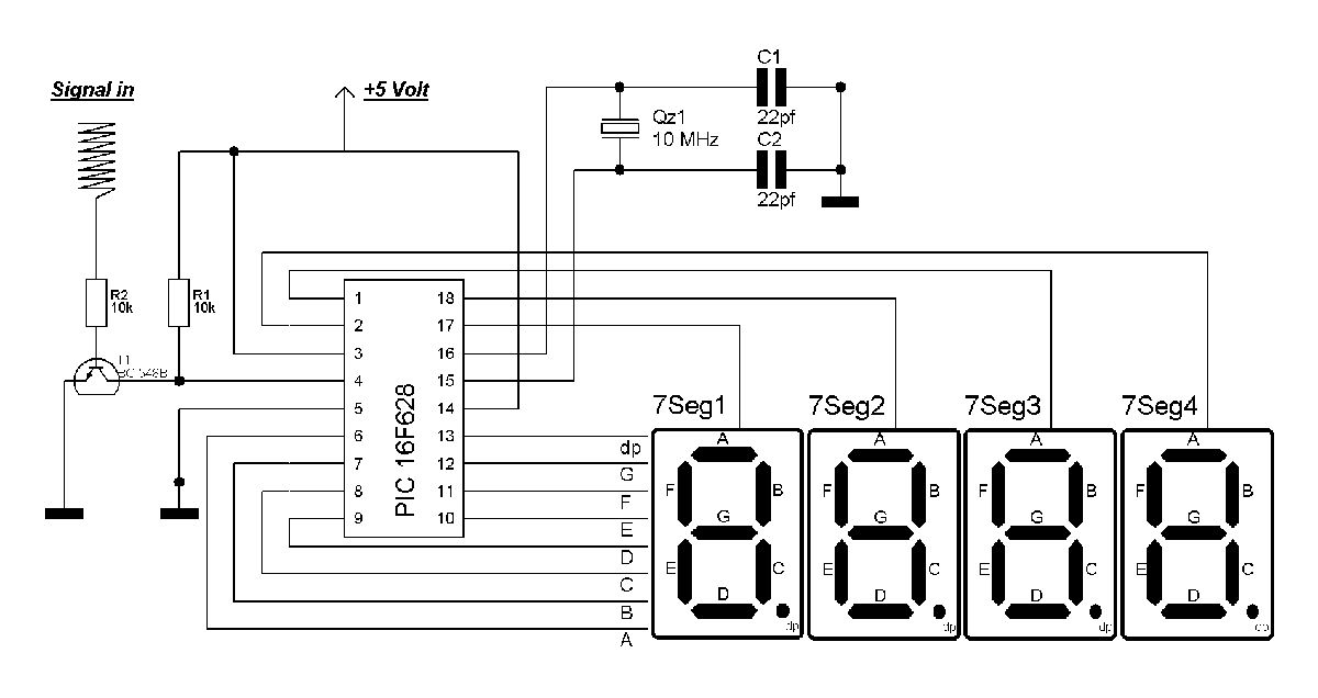
Ich habe mich noch mal hingesetzt und das Programm mal wieder weiterentwickelt, und denke es ist nun "fertig" ;-) Hier nun die Features: -programmiert in Bascom für einen 90S2313 (96% Flash benutzt) bei 8 MHz -vier 7-segment Anzeigen per Software-Multiplexing -Drehzahlmessung von 0 bis 9999 Umdrehungen pro Minute -zwei LEDs die bei programmierbaren Werten aufleuchten -kleine Start-Animation (bis zum 1. Impuls) -gleitende Mittelwertbildung über die letzten 4 Werte -die Anzeige ist nun etwas "gedämpft" und zeigt nicht mehr soviel Werte an -"führende Nullen" werden eliminiert Wenn Ihr keinen 8-MHz Quarz oder einen 4-Zylinder-Motor habt, braucht ihr nur den Wert "240000000" entsprechend anzupassen! Viel Spass damit. MfG formtapez
Der DZM ist nun im Auto eingebaut. Stromversorgung (ungefiltert) über 7805 und 100µF Elko funktioniert problemlos. Der Signaleingang ist jedoch über einen Optokoppler von der Zündspule getrennt ;-) Seht selbst: http://62.75.138.29/ablage/dzm_an.jpg http://62.75.138.29/ablage/dzm.mpg MfG formtapez
Hey, hab mir Dein Projekt gerade angeschaut, soeht ja echt klasse aus! Aber könntest Du mir noch mehr INfos geben, so schaltplan, oder wie ich den genau einbaue?? Das wäre Super Danke Kurt
wie man den µC beschalten muss steht ja oben in der .BAS datei drin. (segmente a-g der anzeigen parallel an den einen port des µC angeschlossen, über widerstände natürlich. die gemeinsake anode oder kathode deiner anzeigen steuerst du über 4 transistoren an, die du wiederum an einen der Ports anschliesst.) für die ansteuerung des controllers durch die zündspule hab ich einfach einen optokoppler über einen wiederstand parallel zur spule angeschlossen, und den OK eingang noch durch eine z-diode gesichert. der ausgang des OKs steuert halt den eingang des µC über einen pull-up widerstand an. und wie du das ding nun einbaust häng natürlich von deinem auto ab ;-) MfG formtapez
hallo habe soeben deinen DZM nachgebaut und angestromt leider (was auch sonst) funzt er bei mir nicht weil: ich habe die 4 Ziffern mit PNP´s highside geschaltet d. h. ich brauche low für aktive ziffer ebenso meine led´s die eine gemeinsame anode haben - brauchen auch low ist aber kein problem: dec in bin > not > und wieder in dec aber nun kommt es: du hast die drehzahl "freq",machst daraus den string y aber wie kommst du zu den zifferwerten Z(x), da fehlt etwas programmcode ?? verwirrte grüsse Peter
hallo ! ich habe es im 6. beitrag doch schon erklärt gehabt: "die Y und Z variable habe ich ge-shared um einen string per byte-array auslesen zu könnnen." die beiden variablen liegen auf der speicherstelle $70 - $73 MfG formtapez
Hallo. Ich habe ein ähnliches Projekt. Ich möchte allerdings die Geschwindigkeit anzeigen (Tachosignal vorhanden). Ich verwende einen AT89C2051 bei ca. 22 MHz Hardware ist fertig, Software bräuchte ich hilfe! Ich habe nur etwas C erfahrung, sonst nix... Also: - Habe 3 Ausgänge für LEDs die ab bestimmten Drehzahlen leuchten sollen - 4 Ausgänge für die Geschwindigkeit, die auf einen BCD->7-Segment Wandler gehen (SN74LS48N) - 3 Ausgänge um einer-, zehner- und hunderterstelle auszuwählen - 2 Eingänge (Drehzahl und Tachosignal) Kann mir evtl. jemand ein Programm dafür schreiben? Wäre super! Portbelegung etc. hab ich. Danke schon mal.
So ich habe das Programm nochmal überarbeitet. Ein letztes Mal ! Habe nämlich auch keine Lust mehr ständig mein Cockpit auszubauen ;-) Ausserdem läuft jetzt alles Perfekt. Die Werte werden in dieser Version ca. 2 mal Pro Sekunde Angezeigt. Die Auswertung erfolgt nun über eine Zeitmessung von 16 Zündimpulsen, und eine gleitende Mittelwertbildung über 4 Werte. Die Werte "springen" nun nicht mehr so wie in den vorherigen Versionen. MfG formtapez
Es war leider noch ein Speicherzuordnungsfehler voranden. Nun ist es aber die endgültige Version ! MfG formtapez
Software ist nie fertig oder fehlerfrei. Siehe: http://www.canonical.org/~kragen/tao-of-programming.html Peter
Hallo ! Ich habe den Drehzahlmesser mal aufgebaut, hatte aber nur Anzeigen mit gemeinsamen Anoden. Habe dadurch den Zeichensatz und die Ansteuerung der Transistoren negieren Müssen. .........es funktioniert! (JUBEL!) Aber trotzdem eine Frage: Wo wird in dem Programm eigentlich ausgewertet, dass Gerade PD6 auf die Impulse reagiert? Es geht ja, nur interessiert es mich:warum?? Mit freundlichen Grüßen Paul
Hallo Paul ! Schön das jemand mein Programm toll findet ;-) PD6 ist der Eingang "ICP1", das bedeutet soviel wie InputCapturePin oder so... jedenfalls wird er im Programm mit "On Icp1 Oncapture" als Interrupt-Eingang deklariert. Also jedesmal bei einem Impuls wird das Unterprogramm "Oncapture" angesprungen. Ich hoffe geholfen zu haben. MfG formtapez
kannst du mal die Anschaltung an die Zündanlage genauer darstellen ? Optokoppler mit Transistor ?
Hallo Michael! Die Ansteuerung geschieht mit einem NPN Transistor und zwar so: Ich greife das Signal vom Drehzahlgeber, der an der Kurbelwelle auf einer Segmentscheibe sitzt ab. Der Geber sitzt einseitig auf Masse (Minus) Von der anderen Seite des Gebers wird das Signal über einen 12 Kiloohm- Widerstand auf die Basis des Transistors gegeben. (Bei 12 Volt Anlage ist das 1 Milliampere, also keine nennenswerte Belastung für den Geber). So, vom Kollektor des Transistors geht es auf PD6 und ebenso von PD6 über 4,7 Kiloohm auf +Ub (die 5 Volt eben, aus denen ich den Apparat speise). Die Strippe vom Geber zur MotorEKELtronik habe ich mit einem Schneid- Klemmverbinder angezapft. So denn, seh zu, seh zu!!! :-))
Danke für die prompte Antwort, leider habe ich keinen Drehzahlgber zum Anzapfen (VW Käfer). Werde dan wohl am Zündverteiler ran müssen. Trotzdem vielen Dank.
kann mir einer sagen wie ich das ganze für einen 2 Takter umbaue ?!
Hallo Phillip! Du musst den Teilerfaktor an der Stelle im Code anpassen, die der Autor im Quelltext angegeben hat.
genau ! die zeile: Frequenz = 240000000 / Icount musst du für einen 2-taker ersetzen durch diese: Frequenz = 480000000 / Icount MfG formtapez
oh danke :) geil :) kann einer noch einen standart schalt plan posten, mir gehts eher um die LED Segmente, da bin ich mir noch nicht so ganz sicher... wie würd der oktokopler aussehen bzw wie ist der aufgebaut ? gibts eventeull nen einfachen schalt plan ? hab ne board spannung von 6 V gruß philip
' PB0-PB6: 7-segment - Segment A bis G
' PD1-PD4: 7-segment - Ziffer - Select
ok sorry hab ich übersehen hat sich erledigt..
welchen Typ von LED Segmenten brauche ich ?
gibt ja welche die auf + und auf - liegen von der gemeinsamen dings
da... ich hoffe ihr wisst jetzt was ich meine :)
mit welchem compiliere muss ich die bas compilieren ?
oder kann einer eventeull gleich die hex hier uppen ?:)
gruß philip
arg ich bins noch mal :-/ meine frage : ich hab nen AVR mit volgender bezeichnung : AT90S2313-10PI-0242 so viel ich weiss geht der nur bis 4 mhz, aber bei reichelt steht nun max 10 ?! da kann doch was nicht stimmen ? oder kann man das programm auch einfach auf 4mhz umstellen ? dann brauch ich nichtmaleinen anderen quarz :) oder gibts dann mess fehler oder ungenauigkeiten ? cu keksi
hmm sorry wenn das hier scho bissel viele doppel posts sind :| aberi ch habe noch ein problem ! und zwar, brauch ich das ganze bis ca. 16.000 UPM und nicht nur bis 9999 :| gibt es eine möglich keit das programm anzu passen ? es müsste ja nur eine weitere stelle hinzugefügt werden, wenn einer ds machen würde währ ich ihm sehr dankbar. M.f.G Philip W.
vom 2313er gibts mehrere varienten. der AT90S2313-10PI kann 10 Mhz bei 4-6 Volt Versorgungssspannung. das programm kannst du mit dem Bascom-AVR Basic Compiler compilieren. demoversion gibts hier: http://www.mcselec.com/download_avr.htm wenn du nur 4 Mhz nutzen willst musst Du ein paar werte im programm ändern: $crystal = 10000000 in: $crystal = 4000000 For Test2 = 1 To 500 in: For Test2 = 1 To 250 Frequenz = 240000000 / Icount in: Frequenz = 96000000 / Icount das programm ist auf 7-segment anzeigen mit gemeinsamer masse ausgelegt. wenn du die anderen benutzen willst musst du die 10 zeilen mit dem "case" am anfang invertieren (den hinteren wert). der optokopplert wird mit einem vorwiderstand betieben. bei anschluss an einer zündspule achte auf die hochspannung und siehe eine freilaufdiode vor. die hintere seite des optokopplers schaltet dann bei jeder motorzündung den eingang des 2313er auf Masse. (pull-up widerstand nicht vergessen) MfG formtapez
Hallo Männers! .... und die Ansteuerung der transistoren muss negiert werden, da dass ja dann PNP Typen sein müssen! MfG Paul
ok danke, mal schauen vleicht besorg ich mir doch lieber noch nen anderen avr, ich bau es erst mal auf, ich hab zufällig noch ne passende schaltung :) 4 segmente, avr :) kann ich morgen mal zusammen basteln, danke für die tipps, das einzige problem was ich nun nur noch hab ist der mess bereich bis 9999 ist zu wenig ich brauch bis 12000 oder besser 15000upm :| 70ccm cross motor :|
hallo, wie kann ich die software so anpassen das sie bis 15000 UPM geht ? ich habe das selbe problem wie Philip, Ich habe mir das ganze schon unter Base Com angeschaut, finde aber keine lösung. wie ich die 5. Ziffer angeschlossen bekomme wüsste ich zwar schon, aber ich habe probleme mit der Software, könnte mir eventeulleiner weiter helfen ?! gruß Dennis
ich habe den code mal erweitert auf 5-stellige anzeigen. getestet habe ich ihn nicht. wie die genauigkeit über 10.000 rpm ist kann ich auch nicht sagen. probiert es aus ! MfG formtapez
ich hatte noch was vergessen. hier jetzt die neue version. die rote LED habe ich übrigens auch rausgenommen, damit PD1-PD5 frei sind. falls man sie braucht kann man ja einen anderen Pin nehmen. MfG formtapez
sag mal philip, ist die 600er wirklich ein 2-takter oder meinst du 2-zylinder. das sollte ein unterschied sein. mfg stromi
Oncapture:
Disable Icp1
Incr Impulse
If Impulse = 8 Then <------------------Für 2-Takter könnte man
----- doch hier auch eine 4 eingeben, statt
Impulse = 0 die Frequenz zu verdoppeln -- oder?
Timeout = 0
Wcountlo = Timer1
Timer1 = 0
Frequenz = 240000000 / Icount
'Umrechnung für 4-Zylinder
Wcounthi = 0
@stromi würde warscheinlich auch gehen, aber das ist so gedacht das die zeit zwischen 8 impulsen gemessen wird (für ruhigere anzeige). wenn man da weniger nimmt springt die anzeige hin & her. das dient quasi als indirekte mittelwertbildung. MfG formtapez
PRobem : 4 kb große hex datei ! ich bekomm die datei ihrgend wie nicht auf meinen avr, der hat nur 2 kb speicher, gibt es ihrgend wie ne möglichkeit den mist kleiner zu bekommen ?! gruß philip bitte um schnelle hilfe
k, hab nun ein anderes programm zum beschreiben, aber ich hab noch ein problem bei deranpassung, hie sind ja jetzt viele versionen, ein mal für 4 oder 8 mhz ein mal für 2 oder 4 takt ein mal für 4 oder 5 stellen ich blick da nicht mehr ganz durch, kann mir einer eventeull eine version anpassen ? für : 2 takt 4 mhz 4 stellen bitte :-/ ich kann vleicht mal helfen, ich bin webdesinger vleicht kann ich euch dann aucn mal einen gefallen tuhen, gruß philip
das display zeigt auch keine zahlen an sondern nur ihrgend welche striche.... ich hab das segment so angeschlossen ? ist das eventeull anders in deinem programm ? bitte um hilfe
Hallo Phillip! Du hast das Display falsch angeschlossen. Im Kopf des Programms steht, wie es sein muss. An Port B alle Segmente und an Port D die Treibertransistoren. So hat es der Formtapez beschrieben und so geht es auch ohne Mühe.
' PD0: gelbe LED (ab 6250 Umdr./min.) ' PD6: Signaleingang ' PB0-PB6: 7-segment - Segment A bis G ' PD1-PD5: 7-segment - Ziffer - Select ich habe an port B die segment felder a-g und an D die einzelnen segmente, und auch scho die ports einzelt getestet, die stimmen, aber trozdem zeigt er keine zahlenan sonder nur ihrgend einen misch masch, ich kann nicht ein mal zahlen daraus machen... :( hilfe :< gruß philip
ich komme nicht weiter, er zeigt einfach nur ihrgend einen "bullshit" an, ich hab zum test einfach mal einen pc lüfter mit signal leitung angeschlossen, der bei jeder umdreung ein signal impuls gibt, und einfach noch ein pull-up wiederstand mit 2 kOhm gegen 8V Vcc, scheint zu gehen man kann aber leider auch nur vermuten was er da anzeigen will, wenn man den lüfter bissel bremmst sieht man nur noch 4 der 5 stellen rumspringen drückt man ihn noch mehr nur noch die letzten 3 bzw die ersten 3.... aber : ich hab das ganze so angeschlossen an : PB0-PB6: 7-segment - Segment A bis G einfach direckt an den Port des Avrs mit einem vorwieder stand PD1-PD5: 7-segment - Ziffer - Select einfach an port D, ohne vor wiederstand hmmm ? warum funtzt das nicht :(
nachtrag : die Segmente sind Katoden oder so ;) vleicht kann mir ja einer helfen, ist echt dringent :/
an die vier anschlüsse von portD musst du vier Transistoren anschließen, die deine gemeinsame Kathode oder Anode der vier einzelnen ANzeigen auf plus oder minus zieht. Ich habe das Programm auf Anzeigen mit gemeinsamer Masse abgestimmt. Wenn du andere hast, musst Du die Datentabelle invertieren. MfG formtapez
kann mir einer jetzt nur noch die software anpassen ? für : 4 mhz 2 takt 5 stellen !? ich bekomme das ihrgend wie nicht so ganz hin :|
Select Case Test Case 48 : Portb = 192 'original 63 | 1 Case 49 : Portb = &B00111111 'original 6 | 2 Case 50 : Portb = &B01001001 'original 91 | 3 Case 51 : Portb = &B01100001 'original 79 | 4 Case 52 : Portb = &B00110011 'original 102| 5 Case 53 : Portb = &B00100101 'original 109| 6 Case 54 : Portb = &B00000101 'original 125| 7 Case 55 : Portb = &B01100011 'original 39 | 8 Case 56 : Portb = &B00000001 'original 127| 9 Case 57 : Portb = &B00100001 'original 111| 0 Case Else : Portb = 0 End Select sind die zahlen richtig invertriert ? oder hab ich fehler gemacht, wenn ja bitte berichtigt mich :|
Tu es so! For Test3 = 1 To 255 '..... und 255 mal Anzeigen For Zaehler = 2 To 5 Test = X(zaehler) Select Case Test Case 48 : Portb = 64 Case 49 : Portb = 121 Case 50 : Portb = 36 Case 51 : Portb = 48 Case 52 : Portb = 25 Case 53 : Portb = 18 Case 54 : Portb = 2 Case 55 : Portb = 120 Case 56 : Portb = 0 Case 57 : Portb = 16 Case Else : Portb = 127 End Select Portd.zaehler = 0 'helltasten Waitus 100 'Zeit für jede Anzeige Portd.zaehler = 1 Next Zaehler Next Test3
hmm ich hab das gefühl das da sich ihrgend wie was verschoben hat, kann mir eventeull einerauf die sprünge helfen ?! gruß philip
k danke !! eine frage noch, wie muss ich dann oben Test3 definieren !?
k, habs nu auch gefunden ;) aber, kann es sen das es bei der 2. stelle keine 0 gibt ? gruß philip
Kannst Du deine Fragen nicht mal in einem Text zusammenfassen ? Mir kommt es so vor, als ob Du jeden Satz in ein extra Beitrag schreibst. Ausserdem kannst Du das Programm doch einfach mal ausprobieren. Du siehst doch dann ob es funktioniert oder nicht, bzw. wo genau der Fehler liegt. MfG formtapez
noch mals danke für deile hilfe, ich bau mir jetzt erst mal eine neue platine zusammen. dann mal schauen, danke noch mal. gruß philip
servus tolles projekt:-) ich möcht eauch einen drehzahlmesser bauen und zwar mit einem hallsensor ,der pro umdrehung ein signal ausgibt...(müsste eigentlich so gehen..) nun meine frage: was brauche ich für vorwiederstaende (zwischen 7segmentasnzeige und mikrocontroller) was brauche ich für ne hardware um den AVR90s2313 mit bascom zu programmieren???(parallelport oder seriell?) mache sowas zum ersten mal ...:-) waere dankbar für jetweilige hilfe mfg bramic
hallo ! versuchs mit 220 ohm widerständen zwischen AVR und LED. programmier-adapter für den parallelen-PC-anschluß wurden hier im forum schon oft beschrieben. da gibts verschiedene, aber funktionieren müssten alle. MfG formtapez
ich hab mal ne fragebezüglich der mhz zahl vom avr, wie viel mhz brauch ich ca. für einen messbereich bis 12.000 upm ? ich denk das 4 mhz zu wenig sind.... was würdet ihr mir da raten ?:) gruß philip
@bramic: Wo bringst Du den Hallsensor an, um die Drehzahl zu messen?
@joline hat nix mit ner drehzahlmessung von nem motor zu tun sonder eine eigene application....(scheibe mit magneten und ein hallsensor...)
wie viel ohm sollte der pull up wiederstand haben ? gruß dennis
hi, kann mir einer ne skizze von dem Oktokopler zeigen ? entweder egal oder als PDS würd sicheiner eventeull die mühe machen ? ich will den port an das anschluss kabel der zünd spule anschließen, also müsste etwa eine spannung von 5-12 V ich denke mit einem einfachen wiederstand komme ich hier nicht so weit, wie soll ich den oktokopler aufbauen ? ich bitte dringens um skizzen, ich komm einfach nicht weiter, ich hab alles so weit das es eingebaut werden kann :-/] gruß philip :>
probier es mal so: http://kreislaufmedia.de/ablage/zuend.jpg mit den widerstandswerten einfach mal probieren oder ändern. der Rv kommt ganz auf deinen OK drauf an ... MfG formtapez
mal ne farge zur ZDiode da.... bekomm ich dann net ne fehlzündung wenn die spannung drüber geht?!
wieso fehlzündung ? die z-diode ist doch hinter dem vor-widerstand. da kannst du die drähte auch kurzschließen und dein auto würde noch fahren. MfG formtapez
oki danke, frage zum OK > was fürn teil ist das genau ? also wie heißt der bei reichelt ? und was soll ich unter dem Rv verstehen ? ich hab ein board netz von 5-8V
bei reichelt wirds wohl verschiedene Optokoppler (OK) geben. such dir halt nen geeigneten aus. für diese anwendung ist es wohl egal welchen OK du nimmst, da die schaltzeiten ja nicht im MHz-bereich liegen. den Rv musst du natürlich an diesen OK anpassen. und nun lass uns den thread hier beenden. das ist schließlich ein mikrocontroller-forum und keine elektronik-einführung für neulinge. MfG formtapez
eine bitte hätte ich noch, kannst du mir die wete aus deinem programm noch für einen 10mhz avr anapssen ? dann währ ich fertig :) gruß philip ps: jede hat mal kein angefangen... ich arbeite halt noch nicht sehr lange mit ic`s..
$crystal = 8000000 Frequenz = 240000000 / Icount $crystal = 10000000 Frequenz = 300000000 / Icount
hmm ok, so teile kommen bald, dann bau ich meinen neuen auf, so eine dumme frage hab ich aber noch, wegen dem OK welchen soll ich da von reichelt nehmen ? die haben echt zu viele verschiedene typen :|
Sehr interessant was man hier liest !!!! möchte folgendes in einer kleinen elektronischen Baugruppe realisieren: Ein Modellmotor (2Takt) dreht von 0 20000 U/min. Ab einer gewissen Drehzahl n soll ein Magnetventil geschalten werden. Eine Anzeige über ein LCD Display ist nicht erforderlich. Die genaue Drehzahl muss noch durch praktische Erfahrung ermittelt werden. Die Drehzahlabnahme soll mittels eines Hall IC erfolgen. z.B. von 0 13000 U/min Magnetventil auf; von 13001 20000 U/min Magnetventil zu. Was brauche ich da für Hard und Software ? Kann mir jemand bei der Schaltung helfen? Wenn man nun noch die Drehzahlkennlinie in einen Speicher schreiben könnte so das man sie später mit dem PC auslesen könnte wäre das super (Speicherzeit ca. 30 min) wäre momentan nur ein Zubrot
wie nur bekommt ihr es gebacken, daß die drehzahl bei euch relativ stabil steht. auf dem schreibtisch mit 50hz oder auch mit 300hz oder weiß der geier was für ner frequenz funzt es wie sau. sobald ich ins auto gehe, dann wird als frequenz wahrscheinlich die mondzeit angezeigt. es geht sogar soweit, daß der avr abstürzt ! wer kann helfen ?
Hallo Jörg! Wenn Du z.B: ein Auto mit einer elektronischen Zündung hast, dann sieht es nicht gut aus.:-((( Ich habe das Problem auch bei einem Kumpel, der hat einen Corsa. Ich habe mir das Signal an der Sekundärseite der zündspulen mit einem Oszi angesehen und festgestellt, dass es abhängig von der Drehzahl eine unterschiedliche Zahl von Impulsen gibt. Dann kam ich darauf, das Signal vom Geber an der Kurbelwelle anzuzapfen. Das klappte dann gut. MfG Paul
ok ich hab nicht alles geschrieben ! ist ein diesel. also hat sich das zündspulenproblem geklärt ! hab auch den induktiven drehzahlgeber angezapft. gehe mit dem signal auf einen ov und das ausgangssignal mittels transistor als schalter auf ttl-pegel. mit dem oszi geprüft kommt auch ein saberes rechteck raus. und wie gesagt mit dem generator läuft es ja auch ! kannst du mal deinen lösungsansatz in zeichnung und vielleicht code schicken ?
Hallo Jörg! Ich habe das Signal über 12 kiloohm an die basis eines NPN Transistors geleitet. Der sitzt mit seinem Emitter an Masse und mit dem Kollektor über 4,7 Kiloohm an +UB vom Controller. Am Kollektor nehme ich das Signal ab und führe es dem Eingang PD6 vom MC zu. Der Geber liefert ein schönes sauberes Pechteck mit 12 Volt Amplitude. Ich denke aber, dass der Geber bei mir eine Reflexlichtschranke ist. Damit ist Dir ja nicht geholfen:-((( Wie Du Deine Schltung beschreibst, ist das zwar aufwändiger, aber es müsste doch auch laufen. (STAUN, KOPFKRATZ) MfG Paul
hallo paul, in deinem fall geht das sicherlich problemlos, da offensichtlich eine piezo-geber verbaut ist. bei meinem dampfer ist leider noch ein magnetgeber da. deswegen bekommt man sinusähnlich schwingungen, die ihre frequenz und amplitude drehzahlabhängig ändern. zudem kommt etwa alle 60 impulse eine längere pause, die wahrscheinlich eine gewisse nullerkennung oder endeerkennung eines zyklusses oder eben eine umdrehung ist. na gut der wandler funzt ja und gibt auch nen sauberen rechteck raus. mein problem ist halt, daß die im avr "errechnete" frequenz trotz vernünftiger mittelwertbildung recht stark trifftet. beispiel: leerlauf mit ca. 800 u/min. das entspricht in unserem fall 800hz, die der geber liefert. das rechteck ist auch 800hz. der avr gibt mal 400, mal 1200, mal 150, mal 800. je wie ihm wahrscheinlich gerade ist ! entweder bin ich nur zu blöde, oder die lösung hier ist nur bedingt einsetzbar.
Hallo Jörg! Ich muss leider passen, was eine Lösung für Dein Problem angeht. Das Programm habe ich vom Autor Formtapez so übernommen, wie es war. (die letzte Version) und nur dahingehend geändert, dass ich die An- steuerung für das Display invertieren musste, weil ich ein andere Anzeige mit gemeinsamen Anoden hatte. Aber daran kann es ja nicht liegen, weil der Algorithmus immer noch der selbe ist. Vielleicht weiss noch ein anderer Rat. MfG paul
Hi, so kurz vor 2004.... hat mal jemand daran gedacht, anstelle des Zündspulenabgriffes die Lichtmaschine anzuzapfen. Meines Wissens müsste dort die Klemme "W" vorhanden sein, an der ich glaube eine Drehzalabhänginge Frequenz ausgegeben wird.... mfg Kalle
Hallo Kalle! An der LIMA hatte ich es auch mal probiert. Die Frequenz an der Klemme W ist aber nicht proportional zur Drehzahl gewesen. Das wäre natürlich der beste Weg für alle Fahrzeuge, wenn es ginge. So denn, und 2004 keine so hohen Drehzahlen! :-))))
hallo forum mein name ist klaus und ich bin in schwedt/brandenburg zu hause habe eine drehmaschine und möchte diese mit einer digital anzeige ausstatten leider habe ich keine kenntnisse wie ein AT0S2313 programmiert wird.ein inkremental geber erzeugt die impulse und es soll über ein lcd modul die ausgabe erfolgen mus also ein up-dn zähler sein. hat jemand von euch so etwas oder kann mir das jemand machen soll natürlich nicht umsonst sein. bin für jede hilfe dankbar. mfg klaus
Hi ! @formtapez: hast du nochmal die bilder zu deinem drehzahlmesser ? würde mich sehr interessieren. der link irgendwo oben funktioniet leider nicht mehr. danke. ciao, tom
Hallo Tom. Hier die neuen URL's zu dem Bild und dem Video (leider nur im eingebauten Zustand) http://formtapez.net/ablage/dzm.mpg http://formtapez.net/ablage/dzm_an.jpg MfG formtapez
Hi formtapez ! Ich bin zwar blutiger Anfänger in Sachen IC & Co., aber für den VW-Bus muss ich mir sowas basteln ;) Vielen Dank nochmal. Ciao, Tom
Hallo, kann mir jemand helfen? ich habe einen 90S2313 mit 9,6Mhz Quarz und brauche die Werte fuer einen Einzyl. 4Takt Motor. mfg. Sepp
Hi Leute! Hat jemand einen getesteten Schaltplan von seinem Drehzahlmesser der das Signal vom Zündverteilerkabel des Autos nimmt. Bin auch grad dabei mir nen Drehzahlmesser zu bauen, aber Elektonik funzt noch nicht wirklich. Soll heißen bekomm kein Signal vom Zündverteiler :( mfg Chris!
Woher nimmst Du das Signal ? Kannst Du einen Schaltplan posten ? MfG formtapez
Der Schaltplan würde mich Auch Interessieren. Könntest du ihn uns Zu Schicken oder hier mit Posten??!!!
Hallo Formtapez, habe die Software zum Drehzahlmesser gesehen; gibt es auch einen Schaltplan ? kann ich diesen bekommen ? sind die Bauteile leicht erhältlich ? würde mich über eine kzurze Mail freuen. mfg H.-H. Schmitz
mal eine kleine frage nebenbei.bin ich der einzige, der massiv mit störstrahlen von der zündelektronik zu tun hat? ein kabel einfach nur in den motorraum gehalten und schon zieht der transistor bis zu 300mal/sek an...beim umwickeln der zündkabel habe ich je nach haltung und sonnenschein zwischen 60 und1200 tackte in der sek....was mach ich falsch? ist ein bc 546C....
mh, hab ich genommen und genauso belegt wie 546, aber da passiert rein gar nichts...wie mütße ich den emitter,base und collector beschalten, um masse auf den port zu geben?
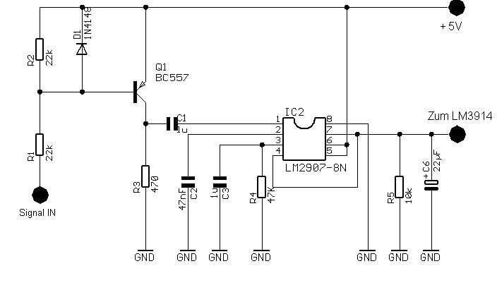
Bitte hab da mal ein schaltplan Angehangen. MFG: Fichte
Hallo Fichte! Ich wollte Dich fragen, wo Du den Eingeng der Schaltung angeschlossen hast und wo in der Schaltung vom DZM der LM3914 sitzt. (Staun,Kopfkratz) MfG Paul
hallo fichte, habe es nun mal nachgebaut, aber auch hier klappt es nicht nach meiner methode. ich brauch ja eine geschaltete masse und habe so an collector masse angelegt. wenn ich 5V über 22k auf base gebe,kommt kein durchfluss zustande,lasse ich es weg,geht es. aber auch da ist das signal verfälscht durch die zündspule. was soll ich nun machen?
Also ich habe nur ein Schaltplan mit Festen IC also Normale keinen Atmel. Ich hänge den schaltplan mal an. MFG: Fichte
Hi kann mir einer helfen wie ich einen drehzahlmesser in einen roller einbaue besser gesagt wo ich in anschliessen muss bitte melden unter e-mail add
@thomas: versuchs doch mal mit dem anschluß an der zündspule. der bremslichtschalter scheidet aus. :-)
Geniale Idee! Der Bremslichtschalter als Reaktionstester!! ROTFL
Hallo Habe ein Problem und zwar habe ich mir einen Drehzahlmesser gebaut und da Signal induktiv von einem Zündkabel abgeriffen, leider habe ich aber nur so lange ein Signal wie ich Gas gebe. Was kann ich tun? Habt ihr vielleicht einen Tip. Danke schon mal
Vielleicht ist das Signal nicht potent genug um bei der geringeren Standgas-Drehzahl Deine Schaltung zu triggern. Ich weiss ja nicht wie Du das realisiert hast, aber warscheinlich hilft es wenn Du den "Induktiven Abgriff" verbesserst. Also mehr Windungen zum Beispiel. Oder Du erhöhst den Verstärkungsfaktor... MfG formtapez
Nein das ist nicht das Problem sonden das wärend der Wagen rollt z.B. bergab und der Motor mit einer Drehzahl die größer ist als die Leerlaufdrehzahl läuft, wird vermutlich nicht gezündet also kann ich auch am Zündkabel nichts induktiv abgreifen. Ich brauche eine Signalquelle die immer ein Signal etsprechend der Drehzahl liefert.
ich komme nicht weiter...das ganze ist für einen golf II und da kann man im motorraum ein grünes und ein schwarz/rotes kabel anzapfen. beide eignen sich. problem ist wohl nur, daß ab einer bestimmten drehzahl das signal so schlecht wird, daß der dzm nicht mehr richtig geht.. also ich habe mehre schaltungen probiert und momentan ist es bei mir diese. optokoppler (pc 817). über 12k Ohm wird das plusbeinchen (anode?) mit den 12-13,8V verdrahter. das masse beinchen wird versehen mit einer sperrdiode (1N4001) und über einen 10K widerstand (auf masse gezogen) an die kabel (grün oder schwarz/rot) angeschlossen. ich zähle nun innerhalb von 500ms die masse impulse über INT1 (pullup gesetzt und fallende flanke)und rechne sie dann um. im standgas habe ich zwischen 43 und 52 Impulse (auf display ausgegeben), was mit dem faktor 20 (keine ahnung wieso ich diesen nehmen muss, aber es geht so) halt genau die 860 U/Min bis 1040 U/Min. gebe ich nun gas, dann geht auch alles recht gut. aber bei 2000 U/min auf dem tacho stehen bei mir nur 1820 (oder so ähnlich) auf dem display. dies setzt sich nun fort: 2500=2250 (ca) 2750=2430 3000=2500....und ab 3000 fällt die anzeige zurück zu 2100 etc..... wenn ich die impuls-anzeige beobachte, dann ist der höchstwert zwischen 127 bis 136. Mehr kann er nicht auswerten. Das heist für mich,daß irgendwas mit dem signal nicht stimmt und der dzm deswegen falsch geht. kennt das jemand von euch auch? ich hatte vorher verschiedene transistor-schaltungen für den eingang, da war aber genau das selbe. die habe ich aber durch den optokoppler ersetzt,weil ich dachte das die wegen der induktionsspannung der zündung beeinträchtig werden.... wer kann mir da helfen? mit meiner schaltung/mc ist alles okay. habe testweise einen pin getoggelt und dann kam auf der anzeige die 250 impulse (also 500 in s bzw 30.000 U/min) wie es sein sollte. somit funzt meine schaltung und ist nicht zu träge/ungenau oder so. es muß also am signal liegen. das grüne kabel ist das kabel, was von der zündspule zum zündverteiler geht. und das schwarz/rote ist das kabel, was von der zündspule nach innen zum dzm-tacho etc geht. hab auch schon das kabel direkt vom tacho abgegriffen, selbes problem. hab shcon den pull-down widerstand am eingang weggelassen, auch nichts gebracht. habe dann mal aus lauter verzweiflung die schaltung an einem honda civic von 1994 ausprobiert. der hat so eine drehzahlsignal-leitung und an der war so ein vdo-zusatzdrehzahlmesser-instrument installiert. dor klappte alles: standgas 14 impulse, 2000 U/Min= 25 Impulse, 3000 U/Min =40 Impulse 6000 U/min =80 Impulse.. wer kann mir da irgendwie helfen. ich bin am verzweifeln Besten dank
Hallo, hatt schonmal jemand ein Geschwindigkeits und Drehzahlmesser programmiert?? Am besten mit ausgabe auf LCD display. Für programmcode währe ich sehr dankbar Mfg Marc
Hallo Marc! Was meinst Du, um was es in diesem Thread eigentlich geht?? Guck mal weiter hoch; da ist das Programm von Formtapez! MfG Paul
Hallo Kai! Ich kämpfe mit dem gleichen Problem an einem Corsa. Dort habe ich mir das Signal mit dem Oszi angesehen und mit Entsetzen festgestellt, dass das Steuergerät ab bestimmten Drehzahlen mehrere Impulse pro "Zündung" abgibt. Eine Lösung habe ich auch noch nicht. Man müsste die Schaltung von eienm professionellen Zündeinstellgerät haben, wie es Werkstätten z.B. bei der ASU einsetzen. MfG Paul
@ Paul und Kai Wir Fahren einen Nissan Almera N15 und da liegt das signal am Tacho an und bei euch würde ich mal vermutten das ihr das mal mit dem Kabel an der Zündspule Probiert da habt ihr 2 Leitungen dran gehent. Eine ist vom Motorsteuerteil bzw. Takt geber und da könnt ihr dran. und dann müsste das alles Funzen. Ansonsten wie schon geschrieben habe ich weiter oben einen Schaltplan nur leiter mit festen IC und nicht mit einen Atmel. Oder ihr nehmt LED´s bis zu 40 stk. mit 4x lm3914 bei Intresse schickt mir eine Mail. MFG: Fichte
will ja keine fremd werbung machen, aber auf www.idf-mod.de haben wir uns nun zusammen geschlossen um ein board computer projekt durch zu ziehen, wer interssse hat kann sich gerne anmelden > im elektronik forum, nicht erschrecken ist alles noch recht frisch, gruß philip
Wenn ich das Lese "board computer projekt" Wie gut das ich keinen dafür Brauchte und er Funz sowas von Geil Aber macht malsehen was ih so alles rein Baut Ich habe für einen 2x Atmega16 Genommen malsehen was ihr alles macht
naja wir wollens ja net übertreiben, aber wir werden scho einiges basteln denk ich mal, ich werde als nächstes erst mal ne bezin verbrauchs anzeige basteln, cu keksi wer interesse hat kann sich ja anmelden,... dann weiss er auch immer wenns was neues gibt, gruß philip
Naja Benzin verbrauch Mh Ich denke mal an jeden Fahrzeug nicht messbar aber egal. Meiner Testet alle Lampen im Fahrzeug sowie 7 Temeraturen 1 Uhr einmal Tankvolumen mit Liter und % 4 Servos mit Temeratur regelung (Klima Automatik). Naja und noch kleine Spielerein. MFG: Fichte
@paul. das ist ja intressant. so etwas dachte ich mir schon, konnte aber mir das aber nicht wirklich vorstellen. zündung wird ja meines wissens im bereich 2000-2300 eingestellt, was ja noch keine große abweichung ist. erst ab 2500 wirds kritisch.. @fichte ich war sowahl am zündkabel dranne, als auch am kabel, was direkt am tacho ist. beides mal das gleiche ergebniss.... aber das bei dir hört sich ja richtig intressant an, kannst du mal infos/bilder dazu senden?
Ich habe vor meinen Verbrauch zu messen, indem ich nach dem Tank einen durchflussmesser einbaue. Der gibt pro liter 1880 impulse ab. Somit weiß ich auch genau wieviel noch in meinem Tank drin ist, da ich immer volltanke
ist nur schade, daß nicht alles vom motor verbraucht wird, was nach vorne gepumpt wird - es gibt einen rückfluß. desweiteren erhöhst du den druck und minderst die fördermenge bei sowas - würdsch nicht machen.....
Hast du vieleicht einen schaltplan und den source code? Ich möchte meinen drehzahlmesser, auch mit einem LCD Display bauen, würde mir sehr helfen mfg
fichte, was ist denn das für ein display? 1x40 währe doch wohl breiter, oder?
@fichte: was hast du denn für sensoren für die temperaturen genommen, dallas-typen? kannst du mal 'nen plan und code mitteilen? danke für die antwort im vorraus. mfg
leider ist sowas sehr verbreitet: da wird ein display, noch nicht mal in funktion, mehr oder wenig aussagekräftig ins forum gestellt oder ein text mit einer projektbeschreibung gepostet. nur, wenn man details haben will, dann kommt noch nicht mal warme luft. das gilt für fichte für sein bordcomputer, megatester mit seiner haussteuerung und andere wichtigmacher. dann gibt's andere wie peter, der fundiertes fachwissen ins forum stellt, und dafür blöder sprüche erntet. naja, gott sei dank sind nicht alle so. mfg ernst
Hallo brauche dringend Hilfe!!!!! möchte folgendes in einer kleinen elektronischen Baugruppe realisieren: Ein Modellmotor (2Takt) dreht von 0 20000 U/min. Ab einer Drehzahl 10000 U/min soll eine LED leuchten. Bei unterschreiten von 9000 U/min soll diese wieder aus gehen. Die Drehzahlabnahme soll mittels eines Hall IC erfolgen. Kann jemand mir bei diesem Projekt helfen? Danke im vorraus Dirk
Hallo ! Benutz doch einfach das Programm was hier im Thread schon öfters gepostet wurde. Du musst nur noch die 7-Segment-Routinen löschen und die LED-Ansteuerung anpassen für die 9-10 kRPM. MfG formtapez
Hallo formtapez ist nur die Frage wie? Bin auf dem Gebiet 2313 völliger Neuling. Für hilfe Dankbar Gruß Dirk
Hallo formtapez habe deine Schaltung nachgebaut und funktioniert prima. wie kann ich sie so verändern das ich nur noch die gelbe LED ab 12000 U/min habe und bei 12000 U/min einen Eingang (PD1) auf einen Ausgang (PD3)durchschalte. Unterhalb von 11000 U/min soll dann der Eingang (PD2) auf dem Ausgang (PD3) liegen. Eine Anzeige der Drehzahl ist nicht erforderlich. Gruß Dirk
Hallo formtapez suche Drehzahlmesser für Dehbank; kann ich mal die Schaltung haben ? Gruß Dreher
Einen Schaltplan habe ich nicht. Aber es ist eigentlich auch ziemlich simpel: 90S2313 mit Quarz und den dazugehörigen 33pF Kondensatoren nach Masse, Reset mit 10kOhm und 100nF. Die Ein- und Ausgänge sind am Anfang der .bas Datei beschrieben. MfG formtapez
Hallo formtapez kann man die 7Segmentanzeigen direkt an den Controller anschließen ?
Hallo formtapez habe mal versucht den Drehzahlmesser als Schaltbild darzustellen; Kannst du mir weiterhelfen ? bzw. erklären, was nicht stimmt und geändert werden muß ? Danke
Ja klar, ich kann mal einen Blick drauf werfen. Häng es am besten mal als Anhang an eine Nachricht dran... MfG formtapez
Hallo formtapez habe mal versucht den Drehzahlmesser als Schaltbild darzustellen; Die ersten beiden Übertragungsversuche sind fehlgeschlagen, da man keine BMP und TIF Dateien übertragen kann. ( wer lesen kann ist klar im Vorteil)Versuche es jetzt einmal mit einem EMF enhanced Mmetafile *.EMF Kannst du mir weiterhelfen ? bzw. erklären, was nicht stimmt und geändert werden muß ? Danke
Hallo ! Der Reset-Pin muss mit 10k-Ohm nach VCC und mit 100nF nach Masse. Wenn Du den Reset-Taster benutzen willst musst du mit ihm den Reset-Eingang auf Masse schalten. Vor die LEDs müssen noch 220 Ohm Widerstände und eine von beiden ist falschrum. Ansonsten sieht's erstmal gut aus. MfG formtapez
Hallo Formtapez, danke für deine Anwort; bevor ich die Schaltung ändere bitte noch info zu folgenden Fragen: müssen in die Zuleitungen zu den 7 SegmentAnzeigen ( a - g )noch Widerstände ? und müssen zu den Masseverbindungen der 7 Segmenteinheiten noch Transistoren ? Danke für Deine Anwort mfg Dreher
Ja, Du brauchst noch sieben 220-Ohm-Widerstände, und vier Transistoren (mit Vorwiderstand, z.B. 10k) die die Anzeigen (mit gemeinsamer Kathode) nach Masse ziehen. MfG formtapez
Hallo formtapez, habe den Schaltplan nochmal überarbeitet; sind noch Fehler drin ? Bitte um Überprüfung und Korrektur. Danke für Deine Anwort mfg Dreher
Die Reset-Beschaltung ist noch nicht Richtig.
So muss es aussehen:
+5V GND
_ ||
o-------|___|---o---||----o------o
| || |
| |
| |
| T |
| --- |
o---o o---+
|
|
|
o
Pin1
Und deine Beschriftung "VSS" muss "VCC" heissen ;-)
MfG
formtapez
Hallo formtapez, habe den Schaltplan nochmal überarbeitet; Wenn noch etwas zu ändern ist wäre ich für neue Nachricht dankbar. Bitte noch Nachricht welche Transistortypen eingesetzt werden können (Typ). Sind die Transistoren so richtig gezeichnet ? mfg Dreher
Der eine Anschluss des Reset-Tasters muss an GND, und nicht an VCC. Die Transistoren müssen NPN-Typen sein. Also der Pfeil in der Zeichnung muss andersrum (aber am gleichen Pin). Als Transistor kannst Du BC237, BC238, BC547, BC578... oder kompatible nehmen. Beim Aufbau achte darauf, das Du einen 100nF Abblockkondensator nahe am IC zwichen VCC und GND plazierst. Der Quarz muss mit seinen Kondensatoren auch so dicht wie möglich am IC sein. Wenn Du dann noch eine saubere Spannungsversorgung und ein prellfreies Eingangssignal hast, kann eigentlich nichts mehr schiefgehen. Viel Glück ! MfG formtapez
Hallo! Ich möchte diesen Drehzahlmesser als Schulprojekt nachbauen. Daher benötige ich dringend eine Teileliste und alle Tipps die nötig sind, vor allem welche Befehle was machen. Dann noch wie ich das Programmiere, welche Software iach brauche. Wäre supi dringend. Wär auch schon wenn mir jemand so ne Platine ätzen könnte, da ich leider keine möglichkeit dazu hab. Gruß Bernd ICQ: The_Unforgiven 173907122
Hi und was gednkst du bei deinem Schulprojekt noch selber zu machen? Selber denken macht schlau. Matthias
Hallo! Mir geht es um die Programmierung. Daher möchte ich so schnell wie möglich eine funktionsfähige Platine zusammenhaben. Weil ich kann nicht noch 2 Monate zusammenlöten. Das Projekt besteht aus der Programmierung, nicht aus dem Zusammenbau. Es wäre nett, alle Teile auf einen Blick zu haben, bzw jemanden zu finden der ne Platine ätzen kann (hab wie gesagt keine Möglichkeit zu). Also spar die Sprüche und wenn, dann schreibe bitte etwas zum Thema. Danke! Bernd
hi ho... ich habe mir auch einen drehzahlmesser zusammengetüftelt. allerdings hat dieser nichts mit diesem hier besprochenen zu tun. ich benutze einen atmel 89c4051 und ich habe in C programmiert. mein problem besteht im moment darin, daß ich das zündsignal induktiv am zündkabel (motorrad) abnehme. er zeigt die werte auch alle genau an...nur im bereich von 0 ~ 1000 upm macht er manchmal recht große sprünge. ab und zu springt er von 900upm auf 1500upm. bei höheren drehzahlen geht es komischerweise ohne probleme. also wollte ich eigentlich nur mal fragen, ob jemand nen guten tipp hat, wie ich das zündsignal sauber aufgebereiten kann. ich denke mal, daß ich da noch zuviele "ungenaue signale" bekomme. bei diesen zünd-stroboskop-lampen geht das ja auch wunderbar. da wird einfach nur ne klemme ma flink ums zündkabel gefriemelt und schon bekommt man ein perfektes zündsignal. mfg dennis
Hallo! Bei diesen Stroboskopen hab ich ma gehört werden in der Klemme Bimetallabnehmer verwendet, kann aber auch ne Fehlinfo sein, kenn mich da nciht aus. Du kann st ja ma schauen, ob du son Ding irgendwo her bekommst. Ansosnten vielleicht mehr Wicklungen ums Zündkabel, könnte mir vorstellen, dass du niedrigen Drehzahlen (also möglicher Weise auch bei weniger Strom, kommt aber auf die Art der Zündung an) ein zu schwaches Signal bekommst und so die Signale nur sporadisch aufgenommen/erkannt werden. Ich kenn mich wie gesagt nicht so mit der Thematik aus, würde es aber einfach mal versuchen, ist aj kein Problem ein längeres Kabel zum abfassen des Signals zu nehmen und ein paar Windungen mehr zu wickeln. Ist der Schaltplan, wie er in dem Link von Dreher am 14.7.04 angezeigt wird, jetzt korrekt? Oder muss da noch was verändert werden? Ich würde nämlich auch gerne versuchen, so einen Drehzahlmesser nachzubauen, aber wie schon mehrfach erwähnt, ist das nicht mein Fachgebiet. In dem Programm, dass formtapez geschrieben hat, blicke ich so einigermaßen durch, habe mal vor ein paar Jahren selbst in Basic einfach Progs geschreiben, ist aber schon her... Wäre halt schön, wenn ich da einen Schaltplan hab, der auch funzt, sonst löt ich da was zam und es zerhaut alles und der Aufwand war umsonst... Danke schon mal im Voraus, auch wenn das Ganze etwas in die Richtung "Mach ma, will haben" geht, sorry :-}! Gruß, Andreas
Hallo zusammen, ich hab mir die Demo-Version von BASCOM geladen. Ist das korrket das diese kein hex-file erzeugt ? gerd
Guten Tag. Ich bin dabei einen Opel GSI LCD Tacho in einen 89er Ford Escort einzubauen. Ein Problem betseht noch mit der Geschwindigkeitsanzeige. Hier kann ich nicht den Impulsgeber von Opel nehmen (6Imp/Umdrehung) und der Fordgeber macht (8Imp/Umdrehung) Eine Messung mit dem Fordgeber brachte die Erkenntnis, dass ich 1/5 der angezeigten Geschwindigkeit mehr benötige. Also 8 Imp + 1/5 ergibt 9,6 Imp/Umdrehung. Nun suche ich einen Impulsgeber der auf mein Fordgetriebe aufgeschraubt werden kann und 9,6....also 10 Impulse/Umdrehung macht. Könnten Sie mir da weiterhelfen? AndreasImmel
Mit den verschiedenen Impulsgern kenne ich mich nicht aus. In diesem Fall würde ich ein Controller dazwischenschalten der mit einem entsprechenden Korrekturfaktor den benötigten Impuls erzeugt. Dazu sollte man aber in der Microcontroller programmierung fit sein gruß gerd
hm...aber davon habe ich nun wieder keine Ahnung. Also wie gesagt ich müßte von 8 Impulsen irgendwie auf 9,6 kommen. Oder besser gesagt auf 10.
Hat jemand die Files im aktuellen Stand und könnte mir diese schicken? Hier gibt so so viele Versionen....
Hier hast Du. Den Teilerfaktor muss du noch auf Deine Anwendung anpassen. Und natürlich welche 7-Seg. du verwendest. gerd
Vielen Dank, ich habe mir es inzwischen von dem Verfasser besorgt.
hallo ich suche ein program und ein schaltplan. für mein Auto da ich mein Benzin Verbrauchtmessen kann z.B. wie OPEL GSI
Übringes ich suche noch was ein Program mit schaltplan da drin muss wieviele Liter im Tank drin und mit dem tank wieviel ich fahren kann wie OPEL GSI
Kann mir bitte mal jemand sagen wie ich das Programm so umschreibe, dass ich die Drehzahl meines Rollers auslesen kann (2 Takt, 1 Zylinder), müsste ja ein Impuls pro Umdrehung sein?! ich benutze einen ATMega8 was aber ja nichts zur Sache tut oder? Danke schonmal. gruß Roman
kann ich nicht viel weiterhelfen. Hab das auch probiert, aber das eigentliche Problem war nicht die Anzeige sondern ein gescheites Signal zu gewinnen da ein 2-Takter eine relativ schlechte Laufkultur hat und daraus resultierend es zu einer stark schwankenden Anzeige kommt, die auch durch Mittelwertbildung o.ä. vermutlich nur bedingt einzudämmen ist. Ich hab diverse Schmitt-Trigger nachgeschaltet hat aber an dem schwanken nichts geändert. Evt. lag es auch an dem kapazitiven Abgriff vom Zündkabel. Auf dem Oszilloskop sahen die Signale aber eigentlich noch ganz gut aus, trotzdem nicht mehr wegen Zeitmangel weiterverfolgt. Leider war zudem für mich aus dem Programm nicht direkt offentsichtl. wie die Berechnung erfolgt.Ein weiterer Grund abzubrechen. Übrigens beim Auto hat es Prima geklappt. gerd
Beim 2 Takter sollte es so sein. Ein schönes Beispiel gibt es hier http://www.schraeg-lage.de/tipps/motorenkunde.htm
@gerd Nun lasse den Kopf nicht hängen. Ich möcht mir über den Winter ein Cockpit fürs Moped basteln, da kommt das auch noch auf mich zu. Ich versuche es nicht kapazitiv, sondern versuche das Signal direkt abzugreifen und über einen Optokopler weiter zu verarbeiten. Hier sind unterschiedliche Schaltungen bei den man sich was abschauen kann. http://www.digitaler-drehzahlmesser.de/
tja ich wollte auch erst direkt abgreifen, da aber hier die Zündelektronik und die Bremshebelcodeelektronik (illegal, ich weiss) dranhängt (und es schnell gehen sollte) wollte ich dieses Signal nicht noch zusätzlich belasten.
Ich bin leider immernoch nicht schlauer geworden... Kann mir denn keiner sagen was verändert werden muss damits bei einem 2 Takter 1 Zylinder klappt?!
Kann mir mal bitte jemand sagen was für einen Impuls der Uc zum berechnen der Drehzahl braucht (Negativ oder Positiv)? Ich will den Impuls direkt abgreifen.
Die eigentliche Berechnung der Drehzahl erfolgt hier: Frequenz = 480000000 / Icount In der Rechnung Quarzfrequenz und Zylinder-Anzahl enthalten. Wenn Du einen Zweitakter hast wird die Schaltung einen 2- oder 4-fach zu hohen Wert anzeigen. Dann teile diesen Wert einfach durch 2 oder 4 :) Der Controller ist so eingestellt das er auf die positive Flanke des Signals reagiert: Config Timer1 = Timer , Prescale = 8 , Capture Edge = Rising Viel Glück!
Habe gerade einen Drehzahlmesser fertig gebaut, der für meinen Roller bestimmt ist; also 2 Takt. Läuft auf einem PIC16F, funktioniert gut, hat wenig Bauteile, und ist leicht nachzubauen. Falls Ihr wollt, kann ich ein paar Bilber posten. Gruß Stephan
Stimmt schon, aber da leider immer wieder Fragen über Fragen kamen, und einige nicht mit der Konstruktion klar kommen, wollte ich nur eine fertig Alternative anbieten. Tut mir leid, mein Fehler.
>>Tut mir leid, mein Fehler.
Ist doch kein Fehler, ich war nur verwirt.
Wenn es jetzt funktioniert ist doch gut.
Viel Spass damit.
@Stephan könntest Du mal das Programm für den PIC hier posten. da ich auch mit PIC´s arbeite würd mich das interessieren. Gruß Gerd
@Stephan Wie hast Du den Impuls erfasst, einfach um das Zündkabel gewickelt?
Danke für die Datei, aber von dem Programm konnte man ja nicht viel sehen.
Was meinst Du mit programm; die Brennsoftware für den PIC->Chip, oder das eigentlich .asm file?!!(Zweiteres habe ich leider nicht, da ich es auch wieder von einem Freund bekommen habe) Gruß Stephan
die software war doch erst für einen avr, warum jetzt pic ?
Das Impulskabel wirkt doch wie eine Antenne, das geht, direkt auf die Basis vom Transistor? Ohne Störungen ? So habe ich mal einen Sensorschalter gebaut....
Mit Programm ist im allgemeinen der Quellcode gemeint d.h. die *.asm oder das *.c File, ohne diese Datei kann schnell die ganze Mühe (Hardwareaufbau) umsonst gewesen sein, nämlich dann wenn irgendetwas geändert werden muss, z.B. Umstellung von 2-Takt auf 4-Takt Umrechnung, Änderungen bei Verwendung anderer 7-Segment Anzeigen, schwanken der Anzeige korriegieren usw. Nur mit einer Hex-Datei ist das ziemlich risikoreich, mit anderen Worten: funktioniert das nicht auf Anhieb --> ab in die Tonne (vorrausgesetzt die Hardware wurde fehlerfrei aufgebaut) gerd
@ Stefan hast du die Displays wirklich ohne was dazwischen an den PIC geprömpelt? I.d.R. kommen doch noch Segmentwiderstände und/oder Stellentreiber (Transistoren) dazu. Wer oder was begrenzt jetzt den Strom durch die Segmente und den PIC? Guido (verwirrt)
Pic wird durch die Powersource begrenzt also Akku oder stab. netzteil bei 5 Volt (Du kannst auch einen 7805 mit einem schönen Elko auf die Platine packen, aber mir war das zu groß) Die Seg. werden duchen den Pic gesteuert, da bei ihm schon alles mit "eingebaut" ist. Kabelbelegung am Bild; Plus/Minus und weiß Signal. Habe nur 3 Seg. verbaut, da ich das Ding nur zum einstellen des Standgases meiner Vespen brauche (800-1500 max U/min) Hoffe das hat Dir geholfen, falls noch Fragen bitte an meine email. Wünsche noch schöne Frei/Festtage Gruß Stephan!!!!!!
Hi! Wer würde mir einen solchen DZM bauen (für´s Auto, Ford Escort MK6, Baujahr 1994) und mir erklären, wie ich den dann schließen muss??? Die Anzeige lässt sich doch bestimmt auch anders gestalten, oder (mir schwebt da eher ein farbiges LCD vor). Was würde das denn überhaupt kosten??? Antworten bitte per Mail!!! THX
Hallo, "farbiges LCD" ist eine deutlich andere Baustelle. Die hier vorgestellten Versionen sind für 7-Segment-LED-anzeigen , nix LCD. Klar geht sowas auch damit, vielleicht findet sich wer, der da helfen kann. Ich selbst würde aber (wenn schon) eine LED-Anzeige bevorzugen, da sie besser ablesbar ist. Guido
Hi! Okay, danke für den Hinweis, dann änder ich meinen Wunsch in eine LED-Anzeige, anstelle des LCD!!!
@ René wenn du eine lcd anzeige suchst, schau mal hier vorbei http://www.sprut.de/electronic/pic/projekte/dehzahl/dreh.htm gurss Stephan
Hallo, ich habe vor den Drehzahlmesser mal nachzubauen. Allerdings ist der 90S2313 abgekündigt. Testweise habe ich das mal auf meinem Testboard mit einem Atmega8 nachgebaut. Die Ports habe ich auf PB nach PD und PD nach PC geändert. Die Annimation lüft, sonst aber nix, zeigt nur Blödsinn an. Welchen AT kann ich jetzt verwenden? Was ist mit einem ATiny2313? (hat zumindest das gleiche Pinning) Guido
Ok, jetzt läuft das Teil (war ne Zinnbrücke :-(), wie sieht es mit einem Tiny2313xxx, geht der dafür? Guido
@Guido Bei Reichelt gibt es den AT90S2313 aber doch noch. Sonst den Quelltext anpassenund nen andern nehmen.
@ formtapez Also dein Programm ist echt klasse, doch manche sachen versteh ich nicht. Kannst du mir vieleicht deine emailadresse oder so was zukommen lassen, damit ich es dir detailiert sagen kann? wäre echt super! Grüsse Andy
Hallo Andreas, warum solche Geheimniskrämerei? Kann ja sein, deine Fragen an formtapetz interessieren andere auch. Ich bin auch absoluter Anfänger in Sachen AVR und hätte auch gerne noch Infos zum Programm. Z.B. ob das Teil wirklich ab 0 U/MIn anfängt. Bei mit erst über 100, darunter springt das auf 0. Vermute, dass der Timer überläuft? Guido
Hallo, hier habe ich einen Drehzahlmesser fuer LCD Anzeige. Ist eigentlich um einiges einfacher als mit 7-Segment, muss aber noch an die entsprechende Umgebung angepasst werden.
@Sepp LCD im KFZ oder an meinen Maschinen finde ich persönlich nicht so prickelnd. Zumindest diese relativ kleinen LCD-Displays. Wenn, dann schon was mit mind. 10mm Ziffernhöhe. LED 7-Segmente sind einfach viel besser ablesbar. Und aus nostalgischen Gründen finde ich sie auch viel schöner ;-) (alles relativ) Guido
wie schnell ist denn der drehzahlmesser mit dem LCD und wie genau?
Dann nehme doch solch ein Display, dürfte gross genug sein. http://www.db9xq.de/tacho.php >Wenn, dann schon was mit mind. 10mm >Ziffernhöhe. LED 7-Segmente sind einfach viel >besser ablesbar.
@Michael dat Ding ist ja wohl für einen Drehzahlmesser an einer Drehmaschine (oder wo auch immer) der totale overkill! Ein Drehzahlmesser soll Drehzahlen messen nund sonst nix. Dazu brauche ich einen Controller (oder IC-Grab) 4-5 Ziffern zur Anzeige, ein paar Kleinteile und etwas Mimik für den Sensor. Alles zusammen keine 10 Euronen. Dann noch eine Platine und Gehäuse, macht nochmal 10-20 Euronen. Was kostet alleine Dein tolles Grafikdisplay? Aber ok, jeder wie er mag, sind ja (noch) ein freies Land ;-))) Guido PS: Irgendwie scheint dein Projekt ja nicht recht weiter zu gehen. Man (frau auch) sollte sowas doch lieber erst "veröffentlichen", wenn was Vorzeigbares da ist.
Bitte melde dich an um einen Beitrag zu schreiben. Anmeldung ist kostenlos und dauert nur eine Minute.
Bestehender Account
Schon ein Account bei Google/GoogleMail? Keine Anmeldung erforderlich!
Mit Google-Account einloggen
Mit Google-Account einloggen
Noch kein Account? Hier anmelden.






