Hallo, Habe ein Prob.(siehe Anhang) Bei der Schaltung A brennen mir die Mosfet innerhalb ca.15s durch (werden richtig heiss). Das Prob. konnte ich nur umgehen indem ich den AVR (und somit auch die Gate´s) einen eigenen Trafo spendiert habe.(Schaltung B) 1. Warum ist das so ?(kann leider nichts messen da ja in ca.15s alles vorbei ist) 2. Wie kann man solche Fehler bei der Entwicklung auf Papier schon erkennen? (ohne das man die Schaltung aufbaut) 3. Gibt es einen andere Möglichkeit als das man einen 2.Trafo hernimmt? 4.Anderes Thema: Wie entstört man soeine Schaltung? wenn ich ca.10cm mit dem Telefonhörer drankomme "hört man das Pwm Sigal" (PWM=1KHz) Danke für eure Antworten.
Wie wäre es mal mit einem Siebelko ? Du hast da ein Schaltnetzteil gebaut, da sich jede Stromänderung in der Schaltung direkt auf den Trafo auswirkt und so dein AVR sicher auch bald den Geist aufgibt, denn der Trafo erzeugt so schöne Spannungsspitzen im kV Bereich...
leider steht nicht da, welche Mosfets du verwendest und auch nicht, welchen AVR. Wird wohl ein Problem der Stromversorgung sein, die Spannung am Elko sinkt bei Vollast und Nulldurchgängen der Wechselspannung zuweit ein, um den AVR noch volle 5V zu spendieren. Dann bekommen die Mosfets zu wenig Gatespannung -> mehr Verluste bis zum Tod. Weitere Möglichkeit könnte fehlerhafte Masseverdrahtung sein, bei 9A können schon erhebliche Spannungsverluste auf der Masseleitung auftreten. Steigt das Massepotential an den Fets, sinkt die wirksame Gatespannung am Mosfet. Vielleicht auch eine Kombination aus beidem. Was kannst du tun: -logic-level-Fets verwenden -Masse ordentlich führen -low-drop-Regler verwenden -den Regler durch eine weitere Diode und Elko vom Lastkreis entkoppeln
die Mosfet´s sind die irlr2905 (logik level). avr ist mega8535 (ist aber egal, wenn ich es mit normalen Schaltern mache ist es das gleiche) Das mit der Diode werde ich mal ausprobieren.
Mann, irgendwie nervt das. Musst du für so ne Pisschaltung so ein riesen JPEG hier ins Forum stellen ? Nicht jeder hat DSL und ich Idiot habs jetzt auch noch runtergeladen in der Hoffnung das es was bringt. Im Anhang noch mal die Schaltung für arme Modembesitzer. Mario
Entschuldigung, habe nicht dran gedacht das es noch Modembesitzer gibt.
zur 4.Frage: Wie mache ich die Entstörung? Ist das bei der Schaltung überhaupt möglich?
Der Fehler ist nich AVR, sondern die Ausgangsteuerung. probiere mit einem Wiederstand (1k) von der Gate gegen Masse, damit die Restladung bei der Sperrphase entlädt. Gruss
@Andi, wenn Du keine speziellen Logiklevel Fet's benutzt hast, dann benötigen alle anderen Fet's mindestent 10V Ugs um niederohmig durchzusteuern. Einen Ladeelko (habe ich Die schon im anderen Posting empfohlen) brauchst Du in jedem Fall für eine ordentliche Schaltungsauslegung. MfG Manfred Glahe
>zur 4.Frage: Wie mache ich die Entstörung? Ist das bei der Schaltung >überhaupt möglich? Ich denke das ist erstmal das geringste Problem. Versuch erstmal die Schaltung zum Laufen zu bekommen, dann kann sich das Problem von selbst lösen. Ändere mal die Software so, dass alle Lampen dauerhaft an sind und mess dann die Spannungen am MOSFET: Drain-Source Gate-Siurce
OK, Ladeelkos hänge ich auch noch dran. Der irlr2905 ist ein Logiklevel Fet.
Die Schaltung funktioniert auch prima, aber nur wenn ich einen 2.Trafo einsetze.
- Du brauchst direkt hinter dem Gleichrichter einen Elko zum glätten, sonst hast du jede Netzschwankung 1:1 in deiner Schaltung http://www.dse-faq.elektronik-kompendium.de/dse-faq.htm#F.9 - Zum Entstören der Versorgung setzt Du vor jeden Versorgungspin des AVR einen 100n Kerko (nach Masse). So wie du das schon eingezeichnet hast, aber direkt an den Pin. Auch AREF, AVCC falls es die bei deinem AVR gibt. - Bei MOSFETs setzt man in die Gatezuleitung einen kleinen Widerstand (10-50 Ohm) um unschöne Schwingungen zu vermeiden. Die Induktivität der Gatezuleitung und die Gatekapazität bilden einen Schwingkreis. Diesen dämpft man mit einem Gatevorwiderstand.
Das Problem bei der Schaltung ist die Ausgangsteuerung. Wo soll bitte die Restladung bei der Sperrphase hin fliessen ? Wie wärs wenn du mit einem Widerstand (ca. 1k) von der Gate gegen Masse anschliesst ? Gruss
Mit den Widerstand "Gate gegen Masse" werde ich mal ausprobieren, habe vorher 56k dringehabt hat aber nichts genützt. Werde mal 1k ausprobieren.
@Andi, da mußt Du mal die GS Spannung messen mit dem Oszi. Desweiteren die DS Spannung um zu sehen ob die Schaltung schwingt. Alles andere nur zu probieren ist ab nun nicht mehr sinnvoll. MfG Manfred Glahe
Hallo Manfred. Das würde ich ja gerne(Oszi habe ich), aber wenn in nur ca.15s alles durchbrennt,kommt ich ja mit dem nachkaufen und löten der fet´s nicht mehr raus. Werde wohl oder übel der Schaltung einen 2.Trafo spendieren müssen. Gehört zwar nicht hierher ,aber habe schon mal das selbe Prob.bei direkt geheizten Röhren gehabt,musset auch jede Heizung an eine eigene Trafowicklung hängen. Wie sieht es mit der Entstörung aus? Reicht es ein Snubber(300nf,10 Ohm) an drain und masse zulegen?
@Andi, hatte ich noch vergessen, beachtest du den Spitzenstrom des Fet? Die Lampen haben im kalten zustand Fast 0R. Beim Erwärmen der Lampen kann (vor allem wenn der Fet nicht richtig Durgesteuert wird) der Fet schon überlastet werden. Schalte doch einfach mal 2 Lampen in Reihe und miß die GS und DS Spannung. Du brauchst dafür nur einmal E/A schalten und das zerstört ihn ja nicht. Ohne messen tappst du im Dunkeln. MfG Manfred glahe
Halogenlampen? Die sind kalt extrem niederohmig... Glühlampen sind sowiso Kaltleiter, da muss man auch an den Einschaltstrom denken, der ein Vielfaches des Dauerstroms (warm) beträgt. Deine MOSFETS müssen also mehr als 3A aushalten. Auch dein Trafo wird beim Einschalten der kalten Lampen etwas in die Knie gehen, das kann er zwar ab, aber seine Spannung bricht ein. Deshalb unbedingt eine Diode von + (da wo der Ladeelko hin muss) zum Spannungsregler und dort noch einen Elko zum Überbrücken der Nulldurchgänge und evtl. Spannungseinbrüche an den Reglereingang (zusätzlich zum 100nF). Ladeelko alleine bringt nicht sehr viel, weil den die Lampen in Nullkommanix leerlutschen. Es muss also ein von der Last abgekoppelter Ladeelko sein. - Oder ein zweiter Trafo... - Oder Batterien... MfG, Heinz
Werde heute Abend den Tipp ausprobieren mit der Diode und zusätzlichen Ladeelko zum Lastabtrennen. (Klingt ziemlich logisch) Wie sieht es mit dem Sunbber aus?(300nf,10 Ohm) ,Habe ja noch dann das Prob.mit der Störstrahlung.(z.b. Telefon oder PC-Brüllwürfel die in der nähe Stehen). @Manfred ,Der irlr2905 kann ca.50A ab.Der wird nicht mal warm, wenn ich eine einzelne Lampe schalte (mit 2.Trafo).
@Andi, "(vor allem wenn der Fet nicht richtig Durgesteuert wird)" Wenn Dein Problem, wie Du nun schreibst, mit einem 2. trafo nicht mehr auftritt, dann kann es nur noch die Ansteuerung sein. Und dann eben Spannungseinbrüche vor Regler. MfG Manfred Glahe
Hallo, also ich denke das bei der ersten Schaltun gentweder der Trafo zu schwach dimensioniert ist so das die Spannung beim Schalten der Lampen soweit runtergeht das der LM7805 nicht mehr genug Spannung erhält. Weiterhin könnte es sein das das schalten der Lampen Induktionsspitzen erzeugt die dann in den 7805 durchschlagen selbst wenn die IRL's ne Diode drin haben sollte man noch jeweils eine antiparallel zu den Lampen anschließen. Und eine Überspannungsschutzdiode vor den LM7805 setzten damit dieser z.b. nicht mehr wie 9V abbekommt dann muss er auch nicht so stark regeln. Es könnte auch helfen einen großen 10.000µF Elko nach den Gleichrichter zu setzten, dieser läßt die Spannung bei kurzzeitiger Belastung nicht so stark einbrechen. Probier es mal mit kleineren PWM werten. Ich hatte mal das Problem das ein IRF540 oder war es ein BUZ11 zu heiß geworden ist bei kelinen Frequenzen erst ab dem kHz Bereich funktionierte es.
Hallo, Leute. Jetzt funktioniert es. Die Diode um den Lastkreis und den 7805 zu entkoppeln hat gefehlt. Jetzt habe ich nur noch das Prob. mit Störsignalen die,die Schaltung verursacht. Habe es schon mit einen Snubber versucht,aber keine erkennbare Verbesserung. Hat jemand eine Lösung? Das PWM Signal hat 1Khz(ist fest,da später ein DS1050 das Pwm Signal erzeugt)/ Spannung 12V= /Strom pro Lampe ca.3A/Last gesamt ca.9A. Ich hoffe Ihr könnt mir wieder helfen.
Hallo, hab hier mal dein Bild etwas verändert. Ich würde parallel zur Lampe eine schnelle Diode hängen und dazu einen Folienkondensator mit einer Spannungsfestigkeit von mind. 60V besser 100V das sollte schon genügen. Dazu kannst du noch ne Diode setzten damit keine negativen Spanungsspitzen zum Gleichrichter durchschlagen was eigentlich garnicht mehr passieren sollte und ein Elko würde das ganze auch etwas stabiler halten. Also probiere erstmal die parallele Diode und den Folienkondensator das sollte schon reichen, so mach ich es immer, hatte es mal beim Taktventil da hatte ich Spannungspitzen von -100V und es hat beides geholfen Diode oder Folienkondensator.
Die Lampe ist ein ohmscher Verbraucher, die hat nur extrem wenig Induktivität und braucht deshalb kaum beschaltet zu werden. Wie lang ist z.B. die Zuleitung zur Lampe, die wirkt als Sendeantenne. Ist auf der Platine der GND ordentlich entkoppelt zwischen dem Leistungsschalter und dem Rest der Schaltung? MfG Manfred Glahe
@Thomas Oly Danke, welchen Wert für den Foli.Kond. würdest Du hernehmen ?
@Manfred Glahe Die Leitungen sind ca.15cm pro.Lampe lang von Fet aus. Die Spannungsversorgung ist ca.3 Meter weg.
Hallo, bei meinem Taktventil ca. 1 Ampere Stromverbrauch hatten 470nF gerreicht. Würde dir aber eher 1-2µF empfehlen da die ja 3mal soviel ziehen. Kannst ja die Diode in der Plusleitung ziemlich nah vor die Lampe setzten damit deine Leitung nicht als Antenne fungiert, der große Elko verhindert aber auch das Senden da er ja alles glettbügelt. Aber generell die Leitungen so kurz wie möglich halten.
Gut, Hilft es auch was wenn ich die Leitungen der Lampen Abschirme (Schirm mit GND verbunden) oder soll ich die SV Leitung auch noch Abschirmen? (Das mit dem I2C Bus ist ja klar das der eine Schirmung braucht bei der Länge) Anbei der Lageplan.(Diesmal auch für Modembesitzer ;-))
@Andi "Die Leitungen sind ca.15cm pro.Lampe lang von Fet aus. Die Spannungsversorgung ist ca.3 Meter weg." Das ist optimal, zusammen mit den vorgeschlagenen Stützkondensatoren, paralell zum Elko AUCH einen 0.1µ Keramikkondensator weil nur der extrem schnell den Startschaltstrom abgeben kann, muß das störungsfrei funktionieren. Was ist mit den GND Rückleitungen auf der Platine? Bitte so führen, daß ein Spannungsabfall auf diesem Leiter nicht zur Anhebung des GND am Steuerbaustein führt. MfG Manfred Glahe
Ja, die Leiterbahnen sind breit genug,hab jetzt zwar meine Tabelle nicht dabei,aber bei 10mm halten die ca.14A aus. Werde mich wieder melden, wenn ich die Entstörung gemacht habe.
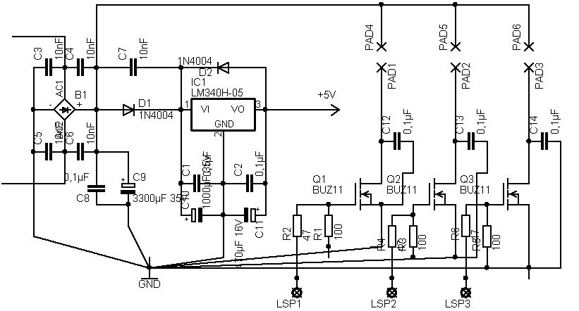
Falls das hier noch benötigt wird. Ich baue solche Netzteile so auf (siehe Anhang). Hat noch nie gesponnen und die Teile blieben Heil.
Hi, finde ich sehr interessant, aber ich bin zu doof Euch zu folgen. ;-( (wo welche Kondensator mit welcher Diode...) Könnte jemand bitte einmal die neue Gesammtschaltung posten, wäre wirklich nett! Danke Quark
Nimm ein Oszi und prüfe den FET auf sauberes durchschalten. Evtl. sind die flanken am AVR nicht steil genug. Außerdem sollte man die Schaltrate wegen den Umschaltverlusten nicht unnötig hoch treiben. Bei Glühlampen reichen 200Hz völlig aus.
Hi @Alex: Bin mit deiner Schaltung ganz deiner Meinung, von folgenden Kleinigkeiten mal abgesehen: - Wozu C7? - Ich hätte Bedenken, mir damit Störspitzen auf den Regler zu holen, für die die Diode zu langsam ist. Die anderen C's hätte ich genauso dimensioniert. - R2/R1 (R4/R3, R6/R5) hätte ich anders dimensioniert, damit mir nicht 1/3 der Steuerspannung verloren geht und damit die Möglichkeit der direkten Ansteuerung per AVR ohne FET-Treiber-IC. R2 etwas niederohmiger, R1 so hoch, dass der FET ohne Ansteuerung noch sicher sperrt, auch noch, wenn die AVR-internen Pullups aktiviert sind (Programmierfehler!), aber mit R1 keinen nennenswerten Spannungsteiler mehr bildet. Die schnelle Ableitung der Gate-Ladung geschieht über die auf L gelegten AVR-I/Os. Nunja, ich denke an direkte Ansteuerung vom AVR, mit den I²C-PWM- Chips kann das anders sein, damit habe ich mich noch nicht befasst. Das Wichtigste an deiner Schaltung ist aber der zentrale Massepunkt!!! Das entstellt zwar die Zeichnung etwas, ist aber zum Verständnis so notwendig. MfG, Heinz
Bitte melde dich an um einen Beitrag zu schreiben. Anmeldung ist kostenlos und dauert nur eine Minute.
Bestehender Account
Schon ein Account bei Google/GoogleMail? Keine Anmeldung erforderlich!
Mit Google-Account einloggen
Mit Google-Account einloggen
Noch kein Account? Hier anmelden.




