Hallo zusammen,
habe eine Frage zur sicheren Sicherungsauslegung.
In meiner Anwendung fliesst im Normalfall über den Pfad, den ich
absichern möchte ca. alle 20ms ein Strom mit 60mA in der Spitze und
einer zeitlichen Dauer von ca. 2ms.
Schließe ich in der Simulation einen Schaltungsteil hinter der Sicherung
kurz, erhöht sich dieser "Pulsstrom" auf ca. 700mA.
Im Normalfall fließt somit ein Effektivstrom von ca. 10mA, würde ich
sagen,
und im Fehlerfall Effektif ca. 120mA.
Im Normalfall habe ich vor der Sicherung eine Spannung von ca. 300V
und im Fehlerfall bricht diese Spg. schnell zusammen, da der Kondensator
nur von einer Halbwelle geladen wird, ist dieses Zurückgehen der
Spannung bei Kurzschluß logisch.
Schaltung:
250V Diode Sicherung Widrestand
L ----->|--------S---------R-------+------------ zu Schaltung
|
|
C Kondensator
|
|
---
Meine Frage ist nun, wie sollte ich die Sicherung auslegen.
Auf welche Sicherungsangaben (Kennzahlen) muß ich achten.
Zu beachten habe ich auch, das bei normalem Funktionsfall, auch ein
hoher Ladestrom in den Kondensator Fließt. Dieser ist laut Simulation
für eine Halbwelle auf ca.700mA.
Über Angaben zur Sicherungsauslegung oder Links zu guten Seiten, würde
ich mich freuen.
EU Sicherungsangaben basieren auf den Wert, den die Sicherung 100% aushalten muß, US Sicherungen basieren auf den Fakt, daß bei dem angegebenen Wert die Sicherung garantiert durchbrennen muß. Soweit ich das noch im Kopf habe, ist die Angabe um den Faktor 1.3 unterschiedlich, bei gleichem Sicherungdraht.
Hallo, Was bitteschön willst Du mit der Sicherung absichern??? Im Normalfall dient eine Sicherung dem Brandschutz. (Ausnahme Halbleitersicherungen für Thyristoren oder Gleichrichter). Die Auslegung ergibt sich also aus dem Leitungsquerschnitt.
Hallo Anja, das möchte ich ja diskutieren. Angenommen hinter dem Kondensator in meiner obigen Skizze ist ein Kurzschluß. Da fließen dann etwa 400mA über den Widerstand (300 Ohm). Wenn das 2 150 Ohm Widerstände sind a 1/4W dann fallen über einem 24W ab. Die Energie sollte doch ausreichen um den in Brand zu kriegen ? Oder er wird vorher so warm, dass er sich selbst auslötet. Ist eine Sicherung hier zwingend notwendig oder kann man darauf vertrauen, dass die Platine aus einem schwer entflammbaren Material besteht und auch das Gehäuse aus Metall nicht brennt. Also, ich frage deswegen, weil ich eine Schaltung entwickeln darf, die im Prinzip einen Linearregler darstellt der eingangsseitig aus der Netzspg. versorgt wird und ausgangsseitig verschiedene Gleichspannungen bereitstellt, die zwischen 100V und 3V liegen. Der Strom der gezogen wird ist gering und somit wird im Normalfall nicht allzuviel verheizt. Um die 2W.
Hi, was soll die Schaltung machen? Den Zustand sensieren? -> hochohmiger Etwas versorgen? -> Schaltregeler, klein und billig -> auf alle Fälle die Schaltung für 100% Einschaltzeit auslegen. Das mit der Sicherung ist Bastelei
>Wenn das 2 150 Ohm Widerstände sind a 1/4W dann fallen über einem 24W >ab. Dafuer gibt es extra Sicherungswiderstaende. Die werden im Fehlerfall hochohmig ohne eine Brand auszuloesen. Du kannt aber auch eine sogenannte rueckstellbare Sicherungen einsetzen. http://www.littelfuse.de/cgi-bin/r.cgi/de/prod_series.html?SeriesID=3510&LFSESSION=xcvlPAcZin Gruss Helmi
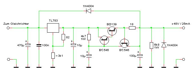
Hallo (hast du auch einen Namern?), >Meine Frage ist nun, wie sollte ich die Sicherung auslegen. >Auf welche Sicherungsangaben (Kennzahlen) muß ich achten. In jedem Fall sollte die Schaltung über eine elektronische Strombegrenzung verfügen. So ähnlich wie ihm angehängten Beispiel. Diese muß für den Dauerkurzschlußfall dimensioniert sein und zwar ohne Wenn und Aber! Eine Schmelzsicherung sichert dann lediglich den Fall ab, daß ein Teil der Schaltung defekt ist und die Strombegrenzung nicht funktioniert. Das kann durchaus auch eine Polyfuse sein, wie Helmut schon besprochen hat. Kai Klaas
@Helmut Lenzen >>Wenn das 2 150 Ohm Widerstände sind a 1/4W dann fallen über einem 24W >>ab. >Dafuer gibt es extra Sicherungswiderstaende. Die werden im Fehlerfall >hochohmig ohne eine Brand auszuloesen. Hast du einen Link, Datenblatt zu solchen Widerständen? Am liebsten SMD. Das sind doch diese Widerstände, die in den Schaltplänen mit einem Ausrufezeichen in einem Dreieck dargestellt werden. Habe diese als Hobbybastler aber noch nie zum kaufen gesehen. Gruß Karl
@Karl >Das sind doch diese Widerstände, die in den Schaltplänen mit einem >Ausrufezeichen in einem Dreieck dargestellt werden. Ja die meine ich. Bei Buerklin gibt es die. Type 37E100 ... oder 31E300 Das Hauptmerkmal dieser Widerstaende ist das sie nicht entflammbar sind. Bei Ueberlast werden die hochohmig . Von daher sollte nauch andere Typen gehen.
Bitte melde dich an um einen Beitrag zu schreiben. Anmeldung ist kostenlos und dauert nur eine Minute.
Bestehender Account
Schon ein Account bei Google/GoogleMail? Keine Anmeldung erforderlich!
Mit Google-Account einloggen
Mit Google-Account einloggen
Noch kein Account? Hier anmelden.
