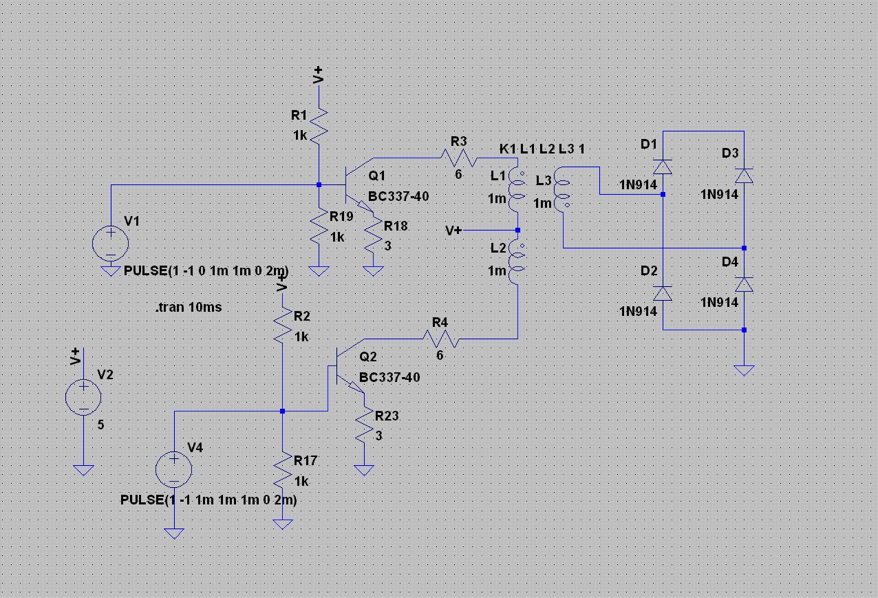
Hallo, ich möchte gerne in meiner Schaltung an der Sekundärseite des Übertragers eine Dreieckspannung erzeugen. Am Eingang produziert ein Generator eine Dreieckspannung. Erstens bin ich mir nicht sicher, ob ich Transistoren als Schalter oder als Verstärker benutzen soll. Zweitens schaffe ich nicht, eine Dreieckspannung am Ausgang des Transformators zu erzeugen. Drittens, ich weiß nicht, wie ich die Berechnung durchführen soll. Kann mir bitte jemand helfen? Danke
Was auch immer die Anordnung der Bauelemente bedeuten soll. Ein Trafo transformiert. Was rein geht (als Spannung) liegt als transformierte Spannung an den Ausgangsklemmen wieder an. Wenn du also ein (belastbares) Dreiecksignal (z.B. aus einem Audioverstärker) an den Trafo schaltest, bekommst du ein Dreiecksignal wieder raus. Dein Versuch sieht danach aus, als ob du das Dreiecksignal durch die Induktivität der Primärspulen erreichen willst. Vergiss das. Erstens sorgen die nur für dreieckigen Strom, du willst aber dreieckige Spannung haben, und zweitens sind die unlinear. Trenne Dreiekspannungserzeugung, Verstärkung und Trafo.
Bitte melde dich an um einen Beitrag zu schreiben. Anmeldung ist kostenlos und dauert nur eine Minute.
Bestehender Account
Schon ein Account bei Google/GoogleMail? Keine Anmeldung erforderlich!
Mit Google-Account einloggen
Mit Google-Account einloggen
Noch kein Account? Hier anmelden.
