Hallo, ich hoffe ihr könnt mir helfen. Ich habe eine Heizungsregelung gebastelt. Soweit war alles wunderbar. (Ist mein erstes Projekt mit miC). Jetzt bin ich zu 75& fertig mit der Programmierung und jetzt hat mein Programm 16KB und passt somit nicht mehr auf den Falsh des AT89S8253. Gibt es eine einfache Möglichkeit auf einen anderen Controller mit mehr Flash umzusteigen (DIP40)? Wenn ja welchen Controller würdet ihr empfehlen? Und welche Hardware brauche ich für das Flashen (Habe bis jetzt mit Dev Board von mikroe geflashed http://www.mikroe.com/en/tools/easy8051a/) Ich möchte mich schon im Voraus für eure Hilfe bedanken... Bin etwas verzweifelt da ich schon ne menge Zeit in das Projekt gesteckt habe.... Grüße,
Das kommt darauf an, welche speziellen Hardwarekomponenten Du vom '8253 genutzt hast. Der bereits empfohlenen AT89C51ED2 kommt auch aus meiner Sicht in Frage. Es gibt aber Unterschiede. zB. wird dieser per serieller Schnittstelle mit FLIP programmiert. Der 8253 bekannterweise über SPI mit AT89ISP oder ähnlichem. Auch Harware-Unterschiede gibt es, zB. braucht der 8253 kleinere oder gar keine Lastkondensatoren am Quarz. Weiterhin liegt der SPI-Port auf anderen Pins usw. Ein 100%tig passendes 8051-Derivat wirst Du kaum finden.
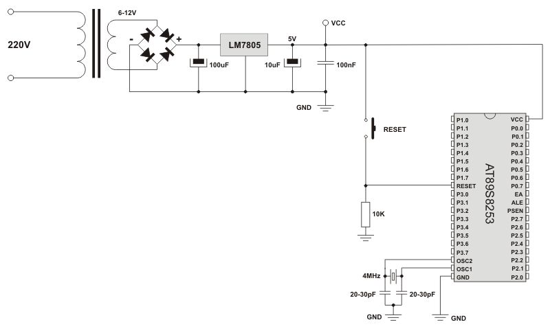
Hallo, mein Layout für den Controller sieht so aus wie im Anhang. Habe 23 pF benutzt. Ich habe am Port 1_0 bis 1_4 Ds1820 hängen. Am Port 3_0 - 3_2 Relais mit Transistor und am Port 0 und Port 2 hängt ein K0108 GLCD. Ich habe schon gegooglet in Bezug auf den AT89C51ED2 aber nicht ganz verstanden wie man ihn über die Serielle Schnittstelle programmieren kann? (Welche Hardware braucht man?) Danke
Serieller RS-232 Pegelwandler, 2 Tasten (Reset, PSEN) und Flip als Programmiersoftware. Siehe Anlage
Matthias schrieb: > Serieller RS-232 Pegelwandler, 2 Tasten (Reset, PSEN) und Flip als > Programmiersoftware. Siehe Anlage Danke! Was bewirkt dann der Jumper auf PSEN. Habe gelesen dies führt dazu, dass der CAN Bootloader ausgeführt wird... Stimmt das? Und wenn ja (eine dumme Anfängerfrage sorry) für was brauche ich einen CAn Bootloader Wo ist eigentlich der unterschied zu den von Atmel angegebenen Auto ISP programmer (Seite 3 des angehängten pdfs)? Entschuldigt bitte meine vielen Fragen. Fange gerade an mit miC en! Danke
Stefan S. schrieb: > Soweit war alles wunderbar. (Ist mein erstes Projekt mit miC). Jetzt bin > ich zu 75& fertig mit der Programmierung und jetzt hat mein Programm > 16KB und passt somit nicht mehr auf den Falsh des AT89S8253. Hast du den mal geschaut was da soviel Platz braucht? Gerade als Anfänger macht man da gerne was falsch (float + math libs) die unötig viel Platz brauchen.
AT89C51ED2 hat keinen internen CAN, nur zB. AT89C51CC03, Du musst schon auf die Details in der Typ-Bezeichnung achten! Lade Dir erstmal das Datenblatt runter und lies Dich ein. Da werden die meisten Fragen selber beantwortbar. AUTOISP ist eine Sonderform, wobei die Tasten RESET und PSEN nicht erforderlich sind. FLIP übernimmt die Steuerung von RESET un PSEN, siehe Seite 3 von dem PDF. Ich selber ziehe die einfachere 2 Tasten-Variante vor. Um den Bootloader zu starten, hält man die PSEN-Taste gedrückt und drückt dazu kurz mal die RESET-Taste. Dann kann man mit FLIP den µC programmieren.
moin moin, mit PSEN wird beim ED2 der serielle Bootloader eingeschaltet. Der ED2 hat kein CAN, Deine Schaltung ist für einen anderen C51. Die Programmierung erfolgt beim: 89C51CC3 über CAN 89S8253 über SPI 89C51ED2 über die UART im INTEL-Hexformat. mfg Pieter
Hallo Stefan, ich habe mir mal unter der angegebenen Adresse das Board angeschaut. Sieht richtig gut aus. Hält es das was die Werbung verspricht und bist Du zufrieden damit? Grüsse Lothar
...Matthias (Gast) war schneller die richtige Reihenfolge der Tasten ist: Reset drücken PSEN drücken Reset loslassen PSEN loslassen ..damit wird der Ausgang PSEN nicht kurzgeschlossen. mfg Pieter
Das EVA-Board gefällt mir auch. Nur ist der eingesetzte '8253 dafür etwas überfordert, wenn man die vielen Komponenten bedenkt. Besonders die Nutzung des Grafikdisplays dürfte mit 12K Flash eine Herausforderung sein.
>..damit wird der Ausgang PSEN nicht kurzgeschlossen.
Dafür wird ein Schutzwiderstand enpfohlen (ca. 27R), welchen man nicht
weglassen sollte, auch wenn man sich an Deine Reihenfolge hält. Man kann
schnell mal die Reihenfolge nicht einhalten. Ich habe allerdings per
PSEN-Kurzschluss noch keinen µC geschrottet.
Hallo, also ich bin eigentlich zufrieden damit. Ich hab ja noch die A Version (mittlerweile gibt es B) Es ist nur Schade, dass die mitgelieferten BSP alle mit ihren eigenen C Biblotheken gemacht sind für welche es keinen Source code gibt... Mit der Hardware bin ich eigentlich zufrieden. Falls du die überlegst eines zu kaufen würde ich evtl. noch ein bischen warten da sie angekündigt haben in Zukunft auch AT89C51ED2 (und ähnliche) zu unterstützen... Falls du noch Infos brauchst kannst du dich gerne bei mir melden... Ich bin allerdings noch Anfänger! Grüße,
Schudi schrieb: > Hallo Stefan, > > ich habe mir mal unter der angegebenen Adresse das Board angeschaut. > Sieht richtig gut aus. > Hält es das was die Werbung verspricht und bist Du zufrieden damit? > > Grüsse > > Lothar Sorry da hat Firefox was flasch gemacht.... Hallo, also ich bin eigentlich zufrieden damit. Ich hab ja noch die A Version (mittlerweile gibt es B) Es ist nur Schade, dass die mitgelieferten BSP alle mit ihren eigenen C Biblotheken gemacht sind für welche es keinen Source code gibt... Mit der Hardware bin ich eigentlich zufrieden. Falls du die überlegst eines zu kaufen würde ich evtl. noch ein bischen warten da sie angekündigt haben in Zukunft auch AT89C51ED2 (und ähnliche) zu unterstützen... Falls du noch Infos brauchst kannst du dich gerne bei mir melden... Ich bin allerdings noch Anfänger! Grüße,
Bitte melde dich an um einen Beitrag zu schreiben. Anmeldung ist kostenlos und dauert nur eine Minute.
Bestehender Account
Schon ein Account bei Google/GoogleMail? Keine Anmeldung erforderlich!
Mit Google-Account einloggen
Mit Google-Account einloggen
Noch kein Account? Hier anmelden.
