Hallo Leute, bitte um Hilfe! Gegeben: NPN Transistor, an der Basis 5V und Emitterwiderstand 10k Im Datenblatt steht VBEsat 0,7V. Ich verstehe dass so: wenn ich den Transistor als Schalter betreiben möchte, muss ich diese VBEsat mindestens erreichen. Verstehe ich das richtig? Gilt dann auch: wenn dieser Transistor als Schalter betrieben wird, fällt an B-E definitiv die 0,7V (VBEsat) ab? Gruß
Die B-E-Strecke eines Transistors kann man als Diode 'sehen' und hat auch die Kennlinie einer Diode, d.h. mit steigendem Strom steigt die Spannung exponentiell an. In einem Diagramm mit linearem Maßstab sieht man dann die übliche Kennlinie mit dem charakteristischen Knick bei etwa 0,7V (für Si-Dioden zumindest, bei Schottky-Dioden liegt der Knick bei etwas kleineren Spannungen). Die VBEsat solltest Du allerdings bei (schnellen) Schalteranwendungen vermeiden, da hierbei die B-E-Strecke mit Ladungsträgern überschwemmt wird und das Abschalten (also Sperren) des Transistor damit ungemein verlangsamt wird. Für Schalteranwendungen ist eher die VCEsat interessanter, d.h. der Spanungsabfall über die C-E-Strecke, wo der zu schaltende Laststrom fließt, wenn der Transistor durchgeschaltet ist. Für Schalteranwendungen ist außerdem noch der Stromverstärkungsfaktor 'ß' von Interesse, denn ein Bipolartransistor ist eine sogenannte CCCS (d.h. Current Controlled Current Source) und die sich ergebende Spannung an der B-E-Strecke ergibt sich aus der Kennlinie bei gegebenen Strom durch seine B-E-Strecke. Also den max. zu schaltenden Strom als Grundlage nehmen, diesen durch 'ß' teilen, und voilá hat man den minimal nötigen Basisstrom, den man, auf welche Art und Weise auch immer erzeugt, fließen lassen muß.
ich muss an meinem beschriebenen transistor, bei dem ich nur die Spannung an der Basis (5V), B=50 und den Emitterwiderstand (10k) kenne, die Ströme IB und IC berechnen, und zwar die max. möglichen. Ich weiß nun nicht, wie ich vorgehen soll...
URE=UB-UBEsat =4,3V IRE~IC=URE/RE = 0,43mA IB = (IC~IE)/B = 0,43mA/50 = 8,6µA
Danke erst einmal... Vielleicht ist das nun zu viel gefragt: kann man bei einer worst case Berechnung einfach sagen, IC ungefähr IE???
bei Stromverstärkungsfaktoren größer 20 schon. Dein Beispiel: wieviel % macht 8,6µA bei 430µA?
richtig :) Was ich damit sagen wollte ist, bis zu 10% Fehler ist unerheblich.
Aaaaaha. Wenn kein Datenblatt (mit Kennlinien) zum Transistor gegeben ist, dann nimmt man halt üblicherweise ein B-E-Spannung von 0,7 an - egal bei welchem Basisstrom. Das macht die (Überschlags-)Berechnung einfacher. Nun die simple Berechnung: Bei einer gegebenen Basisspannung von 5V müssen folglich 4,3V über dem Emitterwiderstand abfallen (U_R_Emitter = U_Basis - U_Basis_Emitter => 4,3V = 5V - 0,7V). Der Strom durch den Emitter setzt sich nun allerdings aus dem resultierenden Kollektorstrom und dem Basisstrom zusammen. Da der Emitterwiderstand 10k hat und 4,3V über ihm anliegen, fließt folglich ein Emitterstrom von 4,3V / 10kOhm = 430µA. Da wir ja auch noch wissen, daß B=50 ist, können wir somit nun auch den Basis- als auch den Kollektorstrom alleine berechnen: I_Emitter = I_Basis + I_Collector mit I_Collector = I_Basis * 50 ergibt sich I_Emitter = I_Basis + 50 * I_Basis = 51 * I_Basis Die Formel schnell umgestellt, folgt daraus: I_Basis = I_Emitter / 51 => 430µA / 51 = 8,43µA Abschließend ergibt sich der Kollektorstrom aus der Differenz von Emitterstrom und Basisstrom: I_Collector = I_Emitter - I_Basis => 430µA - 8,43µA = 421,57µA So, nun habe ich Deine Hausaufgaben gemacht. Was bekomme ich dafür (abgesehen davon, daß ich alle Fehler behalten darf) ...? ;-)
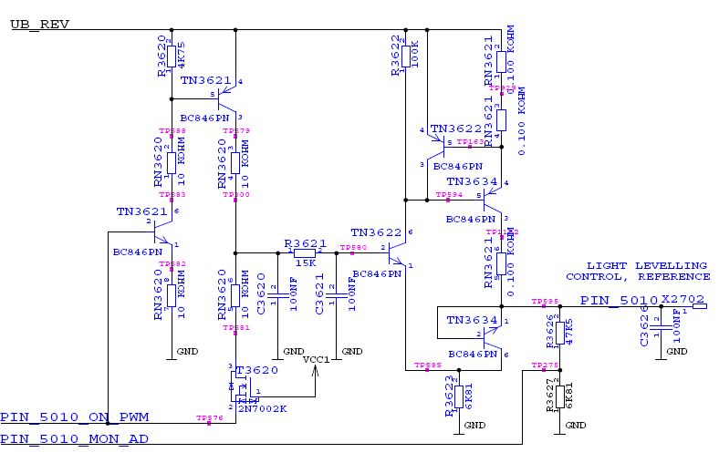
Ich habe bei der Berechnung folgendes Problem: UB_REV = 32V PIN_5010_ON_PWM =5V Strom durch RN3620 (ganz unten links in der Schaltung): 5V-0,7V=4,3V I=4,3/10k=0,4mA => Ie ~ IC Dann ist der Strom durch den Widerstand RN3620 über dem transistor ~0,4mA U_R3620 (erster Stang) = UBE=0,7V I_R3620=0,7=4k75 = 0,14mA So muss IB aus dem PNP Transistor 0,4mA - 0,14mA=0,26mA sein. IC= B x IB = 50x 0,26mA = 13mA für den Transistor TN3621 zweiter Strang. Es kann aber doch nicht sein, dass am RN3620 = 10k 130V abfallen. Das verstehe ich nicht... Irgendwas mache ich total falsch...
das die Werte die oben berechnet worden sind, auch die Werte in der Schaltung sind, ist ja gar nicht sicher. Dazu müsstest du wissen wie groß UB_REV ist. Beispiel: Zäum das Pferd anders herum auf: Damit der PNP oben durchschaltet muss an dem 4,75K 0,7V abfallen. Entspricht einen Strom von 147µA. Angenommen der NPN in dem Zweig ist voll durchgeschaltet, fließen die 147µA durch 24,75K entsprechend 3,6V UB_REV, minus Restspannung über dem NPN also rund 3,3V usw. Die Frage ist die, was willst du von der Schaltung wissen?
UB_REV ist 32V. Die ist bekannt. Ich muss eine Worst Case Berechnung durchführen, d.h. die Verlustleistungen ermitteln. Kann es sein, dass ich erstmal die Bauteile rechts im Schaltplan berechnen muss?
Acha ja, ich möchte den Spannungsabfall am RN3620 = 10k im 2.Strang direkt nach dem PNP wissen
Sooo schlimm?? Einfach mal losrechnen. Kirchhoff'sche Gleichungen, die üblichen Faustregeln, dann wirst Du es schon irgendwie schaffen.
Glaub mir das habe ich schon. Mein Problem ist, dass ich an dem Widerstand über 140V raus bekomme.
Das klingt irgendwie zuviel bei der geringen Versorgungsspanung. Seltsam. Irgendwo muss da der Wurm drin sein. Welches ist denn Deine nicht zutreffende Annahme?
Der Spannugnsabfall unter dem PNP Transistor im 2. Strang. RN3620 mit 10k.
Irgendwie sieht die Schaltung sowieso sehr kompliziert aus. Soll die nur aus einer PWM eine Spannung machen? Ginge das nicht wesentlich einfacher? Und dann die ganzen gleich benannten Widerstände... Das erschwert das Zurechtfinden. Irgendwie sieht dieser ganze Teileverhau an sich schon aus wie eine Art "Worst Case".
Nee, der Spannungsabfall ist ja ein ERGEBNIS Deiner Bemühungen. Eine falsche Annahme ist etwas, was Deiner Rechnung zugrundeliegt aber falsch ist, was Du also irgendwo in sie reingesteckt hast, nicht was rauskommt.
Und was soll da der zwischen B und E kurzgeschlossene Transistor am Ausgang?
Wenn ich das wüsste... Ich denke, dass ich an die Sache falsch ran gehe. Ich fange mit meinen Berechnungen links an, vielleicht sollte ich rechts, also Ausgangsseitig anfangen.
Der kurzgeschlossene transistor ist eine Diode, die den Ausgang bei Kurzschluss absichert.
Eine falsche Annahme ist Dein: IC= B x IB Das kann natürlich nicht mehr so sein, wenn der Kollektorstrom durch die Widerstände begrenzt ist.
Wenn Du gedanklich gewissermaßen die Gültigkeit dieser Gleichung aufrecht erhalten willst, müsste der Transistor ja den erhöhten Strom erzwingen, also gewissermaßen als Stromgenerator arbeiten. Daher kommt Deine zu hohe Spannung an dem Widerstand.
Aha, das klingt sehr interessant. Könntest Du das näher beschreiben? Wenn ein transi als Schalter betrieben wird, kann ich doch mit hFE rechnen, oder???
Aufgrund dieser Gegebenheiten würde ich auch in keinem Fall erwarten, dass in dem linken Schaltungsteil bei der genannten Versorgungsspannung nennenswerte Verlustleistung entsteht. Ok, ausrechnen sollte man sie natürlich schon. Kritisch wird es wohl erst, wenn die Ausgangsstufe ganz rechts durchschaltet, da hier nur kleine Widerstände sind. Man muss sich dabei dann auch fragen, was für schädliche Potentiale am Ausgang (von außen her) anliegen könnten, da die Ausgangsstufe ja (mehr oder weniger direkt) an die Versorgungsspannung durchgeschaltet wird. Das mit der Transistordiode kommt mir nach wie vor komisch vor. Sowas habe ich noch nie gesehen, vielleicht irre ich mich also, aber soweit ich es sehe, kann der Transistor bei der Schaltung in der normalen Durchlassrichtung nie öffnen. Und wenn man ihn als Diode benutzen will, warum setzt man nicht eine Diode ein?
Wenn der Kollektorstrom von außen begrenzt ist, dann wird das hfe natürlich ab einem gewissen Basisstrom kleiner, weil ein höherer Kollektorstrom ja gar nicht möglich ist. Somit könntest Du natürlich den durch die Widerstände begrenzten Maximalstrom einfach für die Worst-Case-Berechnung verwenden. Ich würde sowas rückwärts rechnen, d.h. dass Du mit dem hfe ermitteln kannst, ab welchem Basisstrom der Transistor den durch die Widerstände vorgegebenen Maximalstrom erreicht hat.
Wenn ich folgendes Berechne:
Iges = UB_REV / (alle Widerstände aus dem 2. Strang, Uce
vernachlässigen)
= 32V / 31810ohm
=1mA
Dann kann ich auf IB des PNP Transistors kommen durch hFE.
Meinst Du, so wärs ansatzweise richtig????
So ungefähr. Aber woher hast Du die 32 kOhm? da sind doch nur 10kOhm drin, über den Kondensator gegen GND. Der C ist ein Kurzschluss bei hohen Frequenzen, somit können da (wenn man zunähcst mal nur diesen Zweig betrachtet) ca. 3,2 mA fließen. 3,2 mA / B(eta) [ich tu mal so als wär's 100) = mindestens 32 µA Basisstrom, damit dieser Zweig voll aufschaltet.
Ich nahm an, dass beide Kondensatoren voll geladen sind. Dann habe ich einfach den Strang weiter verfolgt. Aber Du hast glaube ich Recht. Im ersten Augenblick fließt der Strom über C nach GND.
Genau, und das Ding soll ja gerade als Tiefpass wirken, wenn ich es richtig verstehe, also die PWM-Frequenz rausmitteln. Also muss man ja davon ausgehen, dass da schon irgendwie was Kurzschlussiges passiert. Vielleicht aber liegt der auf einer anderen Spannung... Aber dann hängt eben auch der durchschnittliche Strom im 2. Zweig von der (letztlich über den PWM-Wert) eingestellten Spannung ab. Nur, wenn man den Worst-Case ausrechnen soll, sucht man natürlich nach den Maximalwerten. Wiederum wirkt aber der Maximalstrom im 2. Zweig nur sehr kurz, weil der ja bei einer Einstellung wirkt, bei der der Mittelwert am C klein bleibt. Möglicherweise mittelt sich das letztlich raus. Dann wären da noch die Verhältnisse beim Wechsel des PWM-Werts. Usw.
Und nochmal kurz zu dem Transistor als Diode -- dabei muss die Basis an den Kollektor, nicht an den Emitter.
Bitte melde dich an um einen Beitrag zu schreiben. Anmeldung ist kostenlos und dauert nur eine Minute.
Bestehender Account
Schon ein Account bei Google/GoogleMail? Keine Anmeldung erforderlich!
Mit Google-Account einloggen
Mit Google-Account einloggen
Noch kein Account? Hier anmelden.
