Hallo, Es wird Winter, also mal wieder Bastelzeit. Derzeit versuche ich einen Step Up Regler zu bauen. Ich möchte mit Hilfe eines "getunten" alten PC Netzteils (14V 13A) einen Akku mit 25,2 V laden. Als Eingang in den Lader versuche ich daher einen Step-UP Regler zu bauen. Nach Stöbern im Internet bin ich natürlich auch auf die SPRUT.de Seite gestossen und habe versucht diesen Regler nachzubauen. Unter Laborbedingungen funktioniert er auch schon (irgendwie). An einer abgesicherten Autobatterie (22A träge) kann ich auch schon 4A bei 26V aus dem Regler ziehen. Jetzt kommen aber meine Probleme sobald ich den Regler mit einenr größeren Last als 1 A an mein Netzteil anschließe, schaltet dieses ab. Auch ist die Ausgangspannung nicht zu sauber. Daher meine Fragen. Wie kann ich die Impulsbelasrung der Eingagspannung dämpfen (Max 13A) Kann der IC evtl eine für eine Eingagstrombegrenzung beschaltet werden? Wie kann der Ausgang etwas gefiltert werden? Soll ich eine höhere oder niedrigere Frequenz nehmen? (Akt. ca. 150K Hz) Ist meine Spule mit diesem Kern überhaupt machbar. T 106-18 : Eisenpulver-Ringkern: Spezifikation AL-Wert 70 nH/N² Metalldichte 6,6 g/cm³ Elektrische Werte Referenzpermeabilität 55 µ0 Maße Øaußen 26,9 mm Øinnen 14,5 mm Höhe 11,1 mm oder T 106-26 :: Eisenpulver-Ringkern Spezifikation AL-Wert 93 nH/N² Metalldichte 7,0 g/cm³ Elektrische Werte Referenzpermeabilität 75 µ0 Maße Øaußen 26,9 mm Øinnen 14,5 mm Höhe 11,1 mm oder muss ich zwei dieser Kerne in Reihe mit den halben Anzahl an Windungen schalten? Ich habe keine Ahnung wie man das berechnet! Ich weiß Fragen über Fragen. Derzeit bin ich über jeden Optimierungsratschlag dankbar Grüße Tom
Hallo, bist Du dir sicher daß das PC-Netzteil keine Mindestlast an der 5V-Versorgung braucht damit die 12V-Seite Spannung abgibt? Ich würde mal eine H4-Lampe an die 5V Versorgung anschließen. Vielleicht brauchst Du dann gar keinen Softstart mehr.
Hallo Tom, Du hast den PWM-Regler falsch konfiguriert, das ist nämmlich ein alter aber guter "peak current mode" Regler und dafür bräuchtest Du halt den Stromsignal :-) Zwischen Source vom MOSFET und Masse muss ein ziemlich niederohmiger Widerstand her (DB konsultieren, bei Deinem Strom wird es vielleicht 10-20mOhm sein), dann vom Shunt in der Isense-Pin der PWM-Reglers... BTW, wo findet man LTSpice-Libs für den UCC3843??? Grüsse, Emil
Hallo, nein am Netzteil liegt es nicht, der 5V-Teil ist komplett ausgebaut und der Regel-IC betrachtet auch nur noch den 12V teil. Andere Ladegeräte und Lasten funktionieren auch ohne Probleme an diesem Netzteil. Es war auch nicht mein erstes Netzteil was ich "getuned" habe Trotzdem danke für die Antwort Grüße Tom
@ fat.wombat Hallo, Danke für die Antwort. die Lib habe ich aus dem Netz. dort ist sie als TXT Datei noch zu finden. Hier über das Forum versenden wird nicht gerne gesehen. Ich kann diese Dir aber gerne zukommen lassen. Grüße Tom
Hallo Tom, OK, danke, habe die Lib gefunden. Der UC3843 erwartet sich 1V nom am Isense Eingang, d.h. Dein Shunt wird ein bisschen hochohmiger ausfallen. Grob berechnet musst Du bei 26V/4A Ausgang und 12V Eingang und ~90% Wirkungsgrad min. 9-10A umschalten. Dann brauchst Du eher 70-100mOhm Shunt (Low-pass filter danach nicht vergessen, so wie im DB). Verlustleistung unbedingt beachten, muss min. 2W-Shunt sein! Generell ist das, was Du vorhast, gar nicht trivial, es ist viel Leistung für einen Boost-Regler. Die 150kHz sind guter Ausgangspunkt, wobei niedrigere Schaltfrequenz gunstiger für die Verluste ist, aber grössere Induktivität verlangt. die 30uH sind bei 150kHz unnötig viel, 15uH würden den Job auch erledigen und der Regler wird dynamischer. Oder Du kannst bei 30kHz mit 70kHz takten, was Dir einen deutlich besseren Wirkungsgrad beschert. Die Ferritkerne scheinen beide in Ordnung zu sein, die Windungen berechnest Du einfach mit N = sqrt ( L/ AL), bei 70kHz solltest Du jedoch nochmal schuen, ob der Querschnitt vom Kern ausrecheind für deine 105W am Ausgang ist.
Das mit dem Shuntersatz sollte funktionieren, das wird häufige gemacht, nennt sich Current simulation. Man muss allerdings sicherstellen, dass der Schaltregler im diskontinuierlichen Modus arbeitet, damit zu Beginn jedes Zyklus der Strom 0 ist.
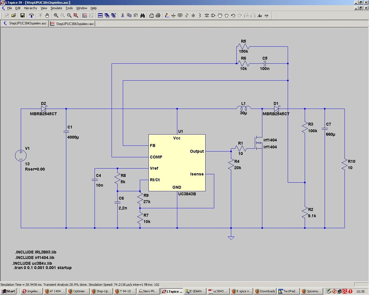
Hallo, danke für die Antwort und Deine Hilfe. Deiner Rechnung für den shunt kann ich nicht ganz folgen. Bei einem 100m-Ohm Widerstand 1V max Spannung => 10A max => 10W max. Durch die Impulsbelastung gehe ich davon aus das der Widerstand nur bei einem Viertel der Zeit belastet wird (Schaltregler) dann sind das immer noch 4W. Erste Näherung der Dimensionierung. Eine Frage habe ich aber noch. Wie berechne ich den Ringkern? Die Anzahl der Windungen ist mir klar. Aber die zu übertragende Energie und die daraus resultierende Breite des Ringkerns? Und noch eine Frage: kann ich mit einer weiteren Spule am Eingang Impulsbelastung der Spannungsquelle senken, sozusagen filtern ? Grüße Tom P.S. im Anhang ist auch schon ein optimierter Schaltplan mit I-T1 MAX 20A
@ Tom_1975Aq (Gast) >Bei einem 100m-Ohm Widerstand 1V max Spannung => 10A max => 10W max. >Durch die Impulsbelastung gehe ich davon aus das der Widerstand nur bei >einem Viertel der Zeit belastet wird (Schaltregler) dann sind das immer >noch 4W. Erste Näherung der Dimensionierung. Ich würde einen kleineren Shunt (10mOhm) nehmen und einen OPV dahinterhängen. >Eine Frage habe ich aber noch. Wie berechne ich den Ringkern? Die >Anzahl der Windungen ist mir klar. Aber die zu übertragende Energie und >die daraus resultierende Breite des Ringkerns? http://www.mikrocontroller.net/articles/MC34063#Links >Und noch eine Frage: kann ich mit einer weiteren Spule am Eingang >Impulsbelastung der Spannungsquelle senken, sozusagen filtern ? Nö. MFG Falk
Hallo, Achtung, hier die ganzen Berechnungen nur so mal quick and dirty! Lass einfach den LT-Simulator laufen, dann wirst Du es selber sehen: Ausgang / Eingang = 26 / 12 = ungeführ 2, Tastverhältnis max. ca. 50%. -> MOSFET leutet nur die halbe Zeit. Mittelwert vom Strom durch Shunt - 10A / 2 = 5A, Verluste am 100mOhm Shunt: P = I*I*R = 5*5*0.1 = 2.5W Nimm lieber den 70mOhm Shunt, dann bist Du bei 1.4W Verluste. Es ist auch für die Dynamik besser. Die Drossel - die Berechnung ist ein wenig umständig, aber in Deinem Fall sollte's mit Deinen Werten passen. Ansonsten google mal nach "speicherdrossel dimensionieren". Ein LC- oder noch besser ein CLC-Filter (Pi-Filter) am Eingang ist immer vom Vorteil, ansonsten hast Du zu viel Ripple-Strom am Eingang und das bringt ziemlich Wahrscheinlich Dein PC-Netzteil aus dem Tritt - die Schaltnetzteile mögen keine Impulsbelastungen, weil sie tendenziell eine schlechte Dynamik haben und irgendein Fehlererkennungsmechanismus einspringt, bevor der Lastwechsel ausgeregelt wird. Ein LC-Filter am Eingang Deines Wandlers wird den Strom glätten und das PC-Netzteil zufriedenstellen. Problem: die Spule muss dann den ganzen Eingangsstrom von > 10A vertragen, ohne in Sättigung zu gehen, nimm da eine 2 - 4uH Spule. Lass das Ganze einfach im Simulator laufen und beobachte die Ströme, dann wirst Du mich verstehen. lg, Emil
Bitte melde dich an um einen Beitrag zu schreiben. Anmeldung ist kostenlos und dauert nur eine Minute.
Bestehender Account
Schon ein Account bei Google/GoogleMail? Keine Anmeldung erforderlich!
Mit Google-Account einloggen
Mit Google-Account einloggen
Noch kein Account? Hier anmelden.

