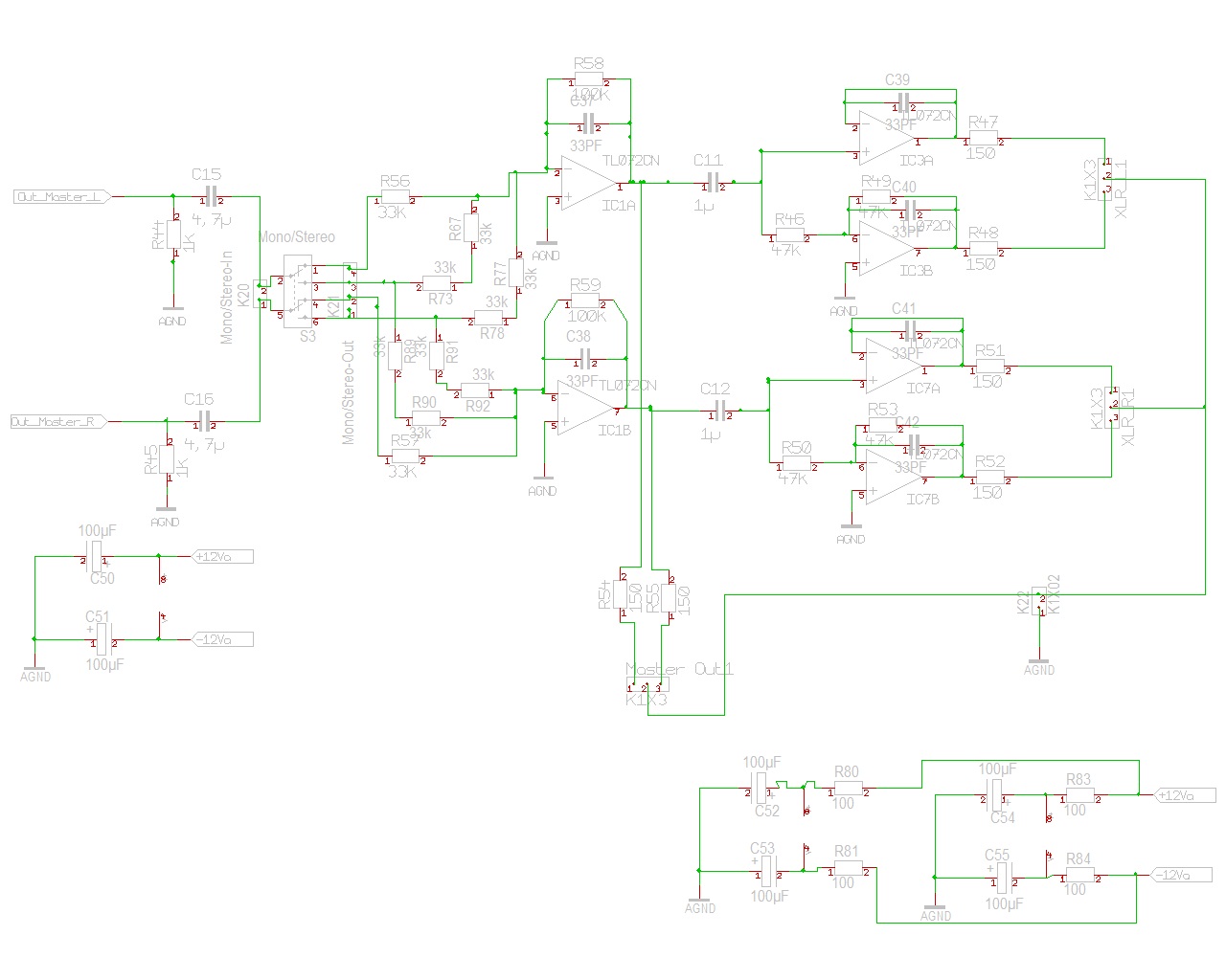
Hallo, ich mach jetzt dafür doch einen eigenen Thread auf, da es ja ein eigenständiges Thema ist: Aber wie ich jetzt mal ausprobiert habe meine Aktivbox an den XLR-Ausgang zu hängen passiert was komisches. Musik kommt bei der Box an, aber ich darf den Gain-Regler an der Box nur auf einer bestimmten Position ganz am Anfang stehen haben, sonst wird der Ton wieder leiser und fängt wenn ich eigentlich aufdrehe auf einmal an zu knistern und wird nicht wirklich lauter, nur die Störungen nehmen zu. Irgend ne idee?? > - Eingang der Aktiv-Box ist ein Mikroeingang und deshalb übersteuert? Kann ich umschalten, hab ihn auf Line stehen und wie gesagt, der Sound wir beim aufdrehen vom Gain nicht wirklich lauter sondern fängt nur an zu rauschen und zu knistern. Wenn ich vom Mischpult her mehr Saft gebe, dann kommt das bei der Box auch wunderbar an und hört sich gut an. > - du hast nicht die richtigen Pins getroffen am Eingang? Hmm, AGND liegt sicher am richtigen Pin, da ist beim Kabel ( finde meine XLR-Buchsen grad nicht mehr, habe deshalb ein Kabel geschlachtet) der Schirm anschlossen. Die beiden anderen hab ich schon in beiden Kombinationen ausprobiert ohne Veränderung > - ich schiebe das jetzt mal auf einen Lochrasteraufbau ... :-) Hmmm, das wäre natürlich doof, aber es kommt ja was an und bei der richtigen Gain-Einstellung klingt es auch total sauber. Ist übrigens auch ne gute Box von HK. Ich hatte die Symetrierschaltung von Claude Jacobs: http://homepage.internet.lu/animations/portland/electronic/diff/balance.htm Entsprechend Abb.2 Oder sollte ich lieber eine der anderen Lösungen verwendet? Gruß Tom
100 Ohm für die Vorwiderstände der OPAMPS ist wohl ein bischen sehr hochohmig. Versuche mal 10 Ohm. Was für einen OPAMP verwendest Du überhaupt? Hast Du die Masse auch an den Lautsprecher geführt? Also K22 gebrückt, Masse an den Schirm des Kabels gelegt und den an den Lautsprecher gelegt. Schließ die Box mal asymmetrisch an. D.h. Masse am Lautsprechereingang mit Minuseingang brücken. Masse deiner Schaltung an Masse der Box und dann mal den nichtinvertierenden oder invertierenden Ausgang an den Eingang der Box klemmen.
Ja, Masse (Schirm des Kabels) ist angschlossen. Ich verwende OPL072er OPVs. Assymetrisch muss ich mal probieren. Mich verwundert eben, dass es bei einer bestimmten Gain-Einstellung an der Box Problemlos funktioniert. Gruß Tom
Wer weiss, welche Eingangsimpedanz deine Box hat... Ich vermute, dass die Impedanz bei starker Abschwächung sinkt. Den zugehörigen Strom muss der TL072 treiben und nimmt ihn aus der Versorgungsspannung. Diese kann darauf hin stärker zusammen brechen (aufgrund der 100 Ohm) und damit den Arbeitspunkt des OPs verschieben. OPL072 sagt mir gar nichts. Meinst Du TL072?
Ok, lag wohl doch an meinem Lochrasteraufbau! Total bescheuerten Lötfehler gefunden. Tut jetzt auch problemlos mit den 100 Ohm als Vorwiderstand. Danke an alle. Von mir aus darf der Thread wegen mangelndem Nutzen für die allgemeinheit auch gelöscht werden. Gruß Tom
Bitte melde dich an um einen Beitrag zu schreiben. Anmeldung ist kostenlos und dauert nur eine Minute.
Bestehender Account
Schon ein Account bei Google/GoogleMail? Keine Anmeldung erforderlich!
Mit Google-Account einloggen
Mit Google-Account einloggen
Noch kein Account? Hier anmelden.
