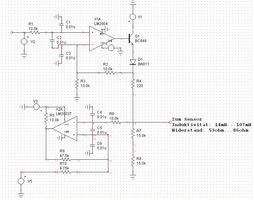
Hallo Leute, ich brauche eure Hilfe! Ich möchte gerne wissen, was am Ausgang vom Komparator für eine Spannung ansteht. Gegeben: Spannung am Sensor = fiktiv 2V mit gegebenen Werten auf dem Schaltplan V3 = 5V V5 = 5V Ich hoffe, es ist alles verständlich. Einen Dank schonmal im voraus...
5V. Dann wird aber die obere Eingangsspannungsgrenze (ca. 3,5V) des nichtinvertierenden Eingangs des Komparators überschritten. Und um den Komparator wieder auf low zu schalten, müsste die Spannung am invertierenden Eingang noch höher als 5V werden. Also ist das Ganze ziemlicher Käse ;-) Ein sinnvolles Verhalten ergibt sich erst, wenn V5 ein ganzes Stück kleiner als V3 ist.
Ich habe die obige Schaltung mit iCaps simuliert. Am i.Eingang (-) stehen 2,4V, am n.i.Eingang (+) 0,9V und am Ausgang 0,05V an. Ich kann mir das nicht erklären...
Bitte melde dich an um einen Beitrag zu schreiben. Anmeldung ist kostenlos und dauert nur eine Minute.
Bestehender Account
Schon ein Account bei Google/GoogleMail? Keine Anmeldung erforderlich!
Mit Google-Account einloggen
Mit Google-Account einloggen
Noch kein Account? Hier anmelden.
