Hallo! Ich brauche eure Hilfe... Kann mir vielleicht jemand erklären, was die Induktivität des Sensors mit der Ausgangsspannung des Komparators zu tun hat??? Ich danke euch
Hallo erzähl doch mal was das für ein Sensor ist. Es wäre auch interessant zu wissen ob V2 eine Wechselspannung ist.
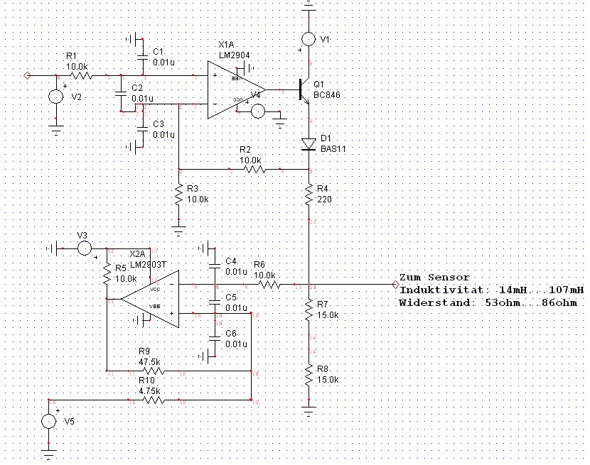
Was sollen C2 und C3 in deiner Schaltung? Kondensatoren dort ist die beste Methode einen OPamp zum Schwingen zu bringen. Auch beim Komparator unten sind C5 und C6 vollkommen überflüssig. Sie behindern nur die Hysterese. C1 und C4 sind eventuell hilfreich. Aber stimmen die zugehörigen Zeitkonstanten? Du kannst eventuell vom Ausgang des oberen OPamp zum invertierenden Eingang eine Phase Lead Kapazität von 100pF schalten. Das sorgt für zusätzliche Stabilität. Kai Klaas
Bitte melde dich an um einen Beitrag zu schreiben. Anmeldung ist kostenlos und dauert nur eine Minute.
Bestehender Account
Schon ein Account bei Google/GoogleMail? Keine Anmeldung erforderlich!
Mit Google-Account einloggen
Mit Google-Account einloggen
Noch kein Account? Hier anmelden.
