Hallo Also mir sind heute auf meiner Steuerkarte für 3 Schrittmotoren alle 12 N Mosfets durchgeschmort... Das Problem ist, dass die Spannung von Source zum Gate nur max 16 Volt betragen darf bei meinen N Kanlal Mosfets und das habe ich nicht eingehalten. Ok Schwam drüber aber wie kann ich verhindern dass das noch einmal passiert? Ich meine ich kann mit der Gate Spannung nicht heruntergehen, sonst würde der P-Kanal Mosfet immer schalten... Gibt es da einen Weg ohne andere Mosfets zu kaufen die höhere Source zu Gate Spannungen vertragen? Ich mein ich habe mir überlegt mit einem positiven und einem negativen Spannungsregler für beide Mosfets die richtigen Spannungen zu erzeugen, aber der Schaltungsaufwand ist dann schon um einiges größer... Andere einfachere Ideen? Gild der Schaltung ist angehängt... Danke MfG Martin
Ich würde sagen du hast ein anderes Problem: Leg mal die Gatespannung auf halbe Betriebsspannung und mess mal den Strom (ohne Last) ! Bei jedem Umschalten machst du einen Kurzschluss, bei dem Ströme im Bereich 10-100A fließen ! Daher gehen die MOSFETs kaputt... Wie hoch ist die Betriebsspannung, welche MOSFETs, erforderlicher Strom, Frequenz usw. ?
Hallo Naja also das ist mir schon klar, aber das die Gatespannung auf einem mittlerem Niveau ist ist eigentlich ausgeschlossen, außer ganz kurz beim Umschalten, da hast du recht! Aber soviel Strom kann dann da auch nicht fließen, weil die P-Kanal Mosfets einen Widerstand von 1,5 Ohm haben. Außerdem ist die Frequenz nur sehr gerning. Sollen ja Schrittmotoren angesteuert werden und so schnell drehen die nicht. Spannung sollte max 20 Volt betragen... Gibts da auch eine Lösung nur mit N Mosfets? P-Kanal sind sehr teuer... MfG Martin
Ja, wird fast überall so gemacht mit 2 N Kanal, da a) billiger b) besser Ich hatte mit der Schaltung genau dasselbe Problem und es lag definiv am Kurzschluss. Sind immerhin 13A bei 20A... Eine häufig verwendete Möglichkeit: Kleinen Kondensator mit wenigen Verlusten an Source des oberen. Ist der untere MOSFET aktiv, läd sich der Kondensator auf die volle Betriebsspannung auf (hier 20V, kann man aber über Widerstand + Z-Diode begrenzen.) Diesen über 2 Optokoppler ansteuern: Ist der eine aktiv wird das Gate mit dem Kondensator verbunden und so der MOSFET eingeschaltet. Der andere OK schließt das Gate nach Masse kurz. Es gibt viele Variationen, wie man den oberen MOSFEt letztendlich ansteuert, die meisten laufen auf diese Bootstrapschaltung mit einem kleinen Kondensator hinaus.
Ok Danke Also dann werd ich jetzt mal Mosfets kaufen gehen! Habe da an http://www.ampslab.com/PDF/irf640n.pdf gedacht... Wären für den Zweck im D²Pak eigentlich sehr geeignet dafür oder? Wo finde ich einen genauen Schaltplan für die H-Brücke mit 2 N-Mosfets? Und die Vorbeschaltung mit Optokoppler oder was auch immer...? Danke MfG Martin
Hallo Hab jetzt eine Schaltung selber gezeichnet. Vielleicht kann ja mal einer drüber schauen ob das so funktionieren könnte... Die Spannungen werden mit positiven und negativen Spannungsreglern erzeugt. Aufpassen muss man da dass die auch die Spannung vertragen oder vorher schon herrunterregeln... MfG Martin
Nicht ganz... so wie im Anhang. Außerdem wird durch die Dioden/Widerstände und der Gate Kapazität verhidnert dass beide MOSFETs gleichzeitig leiten. Schau dir auch mal das an: http://www.sorobotics.org/hbridge1.html Oder wenn es einfach sein soll: Nimm den L6202
hi, is nich so toll, der obere transistor geht als n-type nur bis ca. 14.4 volt auf. leg auf den opto statt 15v 24v und 'nen basis- bzw gatewiderstand mit rein, sonst wird der opto verkocht, weil er zuviel strom liefern muss. du kannst statt mosfets auch 'normale' transistoren nehmen, darlingtons sind nicht schlecht dafür. (machen auch 100KHz und mehr) gruss, harry
So würde ich es auf keinen Fall machen, da ja beim Umschalten kurzzeitig beide FETs leitend sind. Nicht umsonst haben FET-Treiber-ICs (z.B. IR2113 oder TC4425) "Break before Make". Dazu gab es schon viele Threads: suche mal nach fet-treiber oder PWM http://www.mikrocontroller.net/forum/read-1-90352.html http://www.ganter.at/elektronik/mikrocontroller/laderregler.png
Hallo Ok Danke für die Tips Ich finde die Schaltung von http://www.sorobotics.org/hbridge1.html ganz gut! Hätte da aber noch Fragen! Und zwar benötige ich da D2 wirklich? Ich meine die ist doch bei den meisten Mosfets eh schon integriert oder? Und 2. ob ich die Transistoren durch standart Typen alla BC547 und 557 ersetzen kann? Ich meine so hohe Ladestrome für das Gate brauch ich eh nicht, so schnell will ich nicht schalten... 3. Da wird eine Spannungsverdopplungsschaltung gebraucht. Habe ich zwar schon für GLCDs gebaut, aber wenn ich mit 24 Volt arbeiten will benötige ich da schon 48Volt... 8 Volt über den 24 Volt müsste doch auch schon reichen um das Gate aufzumachen oder? Und da fällt mir gerade auf ich müsste paralell zu R6 und R8 noch ZDioden einbauen oder? Weil sonst habe ich wieder das Problem das die Gate Spannung zu hoch wird? Noch einwände? MfG Martin
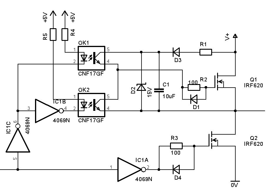
@harry >is nich so toll, der obere transistor geht als n-type nur bis ca. 14.4 volt auf. Eben nicht ! C1 läd sich auf 15V auf und der MOSFET wird damit voll durchgesteuert. OK, in die Leitung zum Gate kann man noch 10 Ohm einbauen, dann gehts aber problemlos. Das ganze stammt nicht von mir, sondern aus einem 1kW Frquenzumrichter mit 10kHz PWM... Ist also Praxiserprobt ! @Profi >So würde ich es auf keinen Fall machen, da ja beim Umschalten kurzzeitig beide FETs leitend sind. Auch falsch ! Dafür dient der 100Ohm Widerstand mit der Diode parallel. Dadurch wird der FET schnell aus, aber langsam eingeschaltet. Läuft bei mir in einer 300kHz 500W Endstufe seit Jahren... Die MOSFETs erwärmen sich an einer 5x10cm Aluplatte nicht über 40°...
Hallo Also habe mir die Teile jetzt gekauft und mal einen Testaufbau nach http://www.sorobotics.org/hbridge1.html gemacht. Läuft super, was mir aber sorgen macht ist noch immer die Gate to Source Spannung. Meine Mosfets vertragen da allermax. 16 Volt. Habe deswegen bei R6 und R8 noch Z Dioden eingesetzt die die Spannung auf 9 Volt bei den unteren Mosfets begrenzen. Auch bei den oberen Mosfets ist das gleiche Problem, weswegen ich nicht mit der doppelten Spannung fahre sondern nur mit einer 9 Volt höheren... Noch verbesserungs Vorschläge bevor ich ans zeichnen des Layouts gehe? MfG Martin
Bitte melde dich an um einen Beitrag zu schreiben. Anmeldung ist kostenlos und dauert nur eine Minute.
  
  Bestehender Account
  
  
  
  Schon ein Account bei Google/GoogleMail? Keine Anmeldung erforderlich!
Mit Google-Account einloggen
Mit Google-Account einloggen
  Noch kein Account? Hier anmelden.



 Thread beobachten
 Thread beobachten Seitenaufteilung abschalten
 Seitenaufteilung abschalten