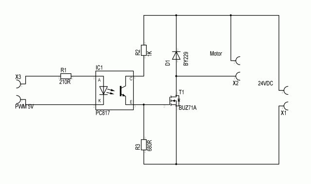
Hallo, ich habe hier eine Schaltung in der ein MOS-Fet über einen Optokoppler mit PWM angesteuert wird (Siehe Anhang). Messe ich am Ausgang der Schaltung (Klemme "Motor") mit dem Oszi, hat das Signal eine nicht wahrnehmbare Rise-Time (Timebase = 0,5mSec/Div) aber die FallTime liegt bei ca. 1mSec. und begrenzt meine sinnvoll verwendbare PWM Frequenz auf gerade mal 66Hz, was für den von mir verwendeten Motor viel zu wenig ist. Auserdem möchte ich aus dem höhrbaren Bereich nach möglichkeit nach oben raus gehen. Messe ich die Ausgangsspannung allerdings mit einem Belastungswiderstand von 24,6 Ohm, so ist die Fall-Time auf dem Oszi ebenfalls kaum noch wahrnehmbar. Mit einem probehalber angehängten Widerstand von 10K messe ich eine Fall-Time von ca. 15µSec. Habe ich hier einen Denkfehler in meiner (schon fertigen) Schaltung oder muß ich einen Belastungswiderstand am Ausgang einbauen für den Fall, daß die Schaltung im Leerlauf betrieben wird (kein Motor angeschlossen) um den parasitären Drain-Source-Kondensator im MOS-Fet zu entladen? Sollte ich eventuell den Widerstand vom Gat zur Masse (R3) verringern? ich habe den Gatespannungsteiler so ausgerechnet, daß ich eine Gatespannung von ca.9V erreiche. mit einem R3 von 330 Ohm hätte ich nur noch 5,3V am Gate. Reicht das noch aus, um den MOS.Fet voll durch zu steuern? Frank
Das Gate hat eine Kapazitaet von vielleicht 5nF. Das Gate wird mit 1k geladen, gleichzeitig mit 680 Ohm entladen, dh die effektive Ladung erfolgt mit viel weniger Strom. Das ist vielleicht etwas langsam. Wenn man etwas Geschwindigkeit haben will sollte man einen einen Treiber verwenden. Das Problem sind die 24V, zuviel fuer ein Gate. Allenfalls laesst sich was mit einer diskreten Schaltung erreichen.
hier gehört ein TLP250 rein - kein PC817. Wenn es nicht mehr anders geht, kannst Du versuchen, R2 durch eine 47R ersetzen. R3 würde nich nicht viel kleiner machen, denn der Transistor im Optokoppler kann nur 50mA. Gruß axelr. edit die 24V sind zuviel fürs Gate, habe ich übersehen, sry.. Ich würde die ganze Schaltung über einen kleinen 15Volt Sp.Regler betreiben
Frank501 schrieb: > Habe ich hier einen Denkfehler in meiner (schon fertigen) Schaltung oder > muß ich einen Belastungswiderstand am Ausgang einbauen für den Fall, daß > die Schaltung im Leerlauf betrieben wird (kein Motor angeschlossen) um > den parasitären Drain-Source-Kondensator im MOS-Fet zu entladen? Hallo Frank, hier noch ein weiterer Aspekt: Was stört es Dich, was der MOSFET treibt, wenn keine Last dranhängt? Lege die PWM-Frequenz nach den Erfordernissen im Lastfall aus und gut. Wenn es nichts zu schalten gibt, ist es egal, wie lange der MOSFET braucht um zu sperren. Gruß, Bernd
stichwort gate-treiber. bei PWM-frequenzen ab 1khz oder so gehört da auf jeden fall was aktives dran, sonst hat man immer probleme mit verschliffenen flanken.
Bitte melde dich an um einen Beitrag zu schreiben. Anmeldung ist kostenlos und dauert nur eine Minute.
Bestehender Account
Schon ein Account bei Google/GoogleMail? Keine Anmeldung erforderlich!
Mit Google-Account einloggen
Mit Google-Account einloggen
Noch kein Account? Hier anmelden.
