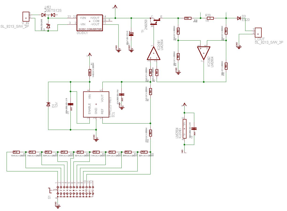
Hallo, ich habe hier einen Schaltplan einer einstellbaren Stromquelle. Diese habe ich testweise aufgebaut, habe aber ein Problem damit. Immer wenn der Lastwiderstand so klein wird dass die Spannung an der Last unter etwa 5V fällt, funktioniert die Stromregelung nicht mehr. Woran könnte das liegen? Ich verstehe die Schaltung nur zur Hälfte, kann mir das mal jemand erklären? Der rechte Teil ist klar. Das ist ein Differenzverstärker der den Strom über die 5 Ohm Shunt misst. Die Spannung wird mit Faktor 10 verstärkt und geht über 10k an den invertierenden Eingang des linken OP. Unten ist ein Stufenschalter mit dem man den Strom einstellen kann. LM4121ADJ erzeugt zwischen dem REF Pin (der eigentlich korrekterweise ADJ heißen müsste) etwa konstante 1,22 V die über alle darunter liegenden Widerstände (je nach Schalterstellung) abfallen. Nur was passiert an Vout? Ich messe da immer die gleiche Spannung wie am Ausgang des rechten OP, was auch logisch klingt weil beim nicht rückgekoppelten linken OP die Eingänge beide ja etwa gleiches Potential haben müssen. Die Frage ist jetzt: Was macht hier überhaupt Vout und woher kommt das mit der 5V Schwelle? Wie funktoniert die Regelung überhaupt?
Der LM4121 ist eine einstellbare Spannungsquelle. VOUT ist nicht immer konstant, sondern einstellbar mit dem Schalter. Allerdings auf grenzdebil mieserable Art, denn wenn der Schalter unterbricht, gibt e kurz volle Spannung (und damit vollen Strom) am Ausgang. So was entwerfen nur Deppen. Egal. Die Spannung gibt den Spannungsabfall vor, der am Strommesswiderstand durch den Differenzverstärker durch den durchfliessenden Strom entstehen soll. Das ist die übliche Art einer Stromquelle. Spannung an Shunt messen und so lange zu klein den Leistungstransistor immer weiter aufdrehen bis es reicht. Dein 5V Problem könnte mit der maximalen Stromlieferfähigkeit des LM2904 zusammenhängen, den der Darlington nicht ausreichend verstärkt, so dass der LM2904 gegen seine Überlastungssicherung läuft. Oder die Schaltung fängt zu schwingen an, weil die zusätzliche Verstärkung nicht kompensiert wurde. Das ist also mindestens der zweite schwere Designfehler in der Schaltung. Es fehlt ein kleiner Kondensator, der die Regelung verlangsamt, damit sie nciht zu schwingen anfängt. (http://dse-faq.elektronik-kompendium.de/dse-faq.htm#F.8 suche LM10 und schau auf den C der dort zwischen Pin 2 und 6 eingezeichnet ist) Die genaue Grösse des Kondensators bestimmt man durch ausprobieren in dem man das Regelverhalten der Stromquelle prüft, und zwischen schnellem ausregeln ohne Überwinger und Schwingneigung einen Kompromiss findet. Warum gehen von R20 2 Drähte weg?
So langsam verstehe ich. Als ADJ Version ist der LM4121 sozusagen so etwas wie ein Linearregler wie der LM317, nur nicht so leistungsfähig, dafür präziser. Beim angesprochenen LM10 ist der Kondensator zwischen invertierendem Eingang und Ausgang des OP. Das heißt ich müsste das bei meinem linken so anschließen und rausfinden bei welchem er stabil ist, aber trotzdem schnell genug regelt? Die Situation dass beim Umschalten der Schalter kurzzeitig geöffnet ist führt dazu dass der ADJ Widerstand unendlich hoch wird und damit die Spannung und Strom in die Begrenzung gehen wenn ich das richtig verstanden habe. Nicht schön, das stimmt. Aber in meinem Fall stört das nicht, selbst wenn der Verbraucher angeschlossen ist. Die Drähte die bei R20 weggehen, gehen zu einem hochohmigen Anzeigeinstrument. R20 dient als Shunt für ein Amperemeter (was in wirklichkeit ein umskaliertes Voltmeter ist).
> Das heißt ich müsste das bei meinem linken > so anschließen und rausfinden bei welchem er stabil ist Es gibt in deiner Schaltung mehrere mögliche Stellen, an denen man den einen Kondensator anbringen könnte, ich bevorzuge immer over-all, also von Basis Darlington nach Differenzverstärkereingang, aber welche Stelle optimal ist, gibt meine Glaskugel nicht her.
>aber welche Stelle >optimal ist, gibt meine Glaskugel nicht her Dafür ist oben ja die Schaltung, damit du deine Glaskugel nicht so sehr belasten musst. Nihct das die noch durchbrennt ^^
Danke für die Hinweise, die Schaltung schwingt tatsächlich! Je nach Strom mit einer Art Dreieck mit mehr oder weniger Offset. Vermutlich kommen da Bauteile an ihre Aussteuergrenzen. Der Dreieck hat etwa 50 kHz Frequenz, diesem ist nochmal eine Frequenz von etwa 3 MHz überlagert. Ich werd mich dann mal an Dämpfungsversuche machen.
@Stephan S.: > Das heißt ich müsste das bei meinem linken so anschließen und > rausfinden bei welchem er stabil ist, aber trotzdem schnell genug > regelt? Ja, versuch's mal mit 1nF vom Ausgang zum invertierenden Eingang. Keine zusätzliche Frequenzkompensation ist erforderlich, wenn die Schleifenverstärkung höchstens so groß wie die Differenzverstärkung des linken Operationsverstärkers ist, dafür ist er nämlich bereits intern kompensiert. Der Subtrahierverstärker rechts bewirkt aber, dass die Schleifenverstärkung im worst Case (Ausgang kurzgeschlossen) um den Faktor 10 über der Differenzverstärkung liegt, was unweigerlich zum Schwingen führen muss. Die Schaltung im Anhang hat dieses Problem nicht. Obwohl sie bei glei- chem Shunt (5Ω) die gleiche Skalierung wie deine Schaltung hat (der Ausgangsstrom beträgt ebenfalls Uref/50Ω), liegt hier die maximale Schleifenverstärkung sogar noch etwa 10% unter der Differenzverstärkung. Man braucht also keine externe Kompensation und kann damit die volle Bandbreite des Operationsverstärkers nutzen. Obendrein spart man auch noch einen Operationsverstärker ein. Der seltsame 100,05kΩ-Widerstand ist der theoretisch richtige Wert. Natürlich kannst du dafür auch einfach 100kΩ nehmen.
> Der seltsame 100,05kΩ-Widerstand > ist der theoretisch richtige Wert. Natürlich kannst du dafür auch > einfach 100kΩ nehmen. Na ja, die CMRR wird dadurch schlechter, und die ist nicht ganz unwischtig bei high side Differenzmessung. Ich würde eher sagen: Die 100.05k signalisieren, daß die Schaltung sehr exakte Widerstände erfordert, besser als 1%.
Danke für die neue Schaltung. Wenns klappt würde ich aber im Moment lieber die aktuelle Schaltung weiternutzen um nicht eine neue aufbauen zu müssen. Falls es garnicht hinhaut werde ich aber doch zu ihr wechseln. Mit 1nF vom invertierenden Eingang zum Ausgang des OP hab ich die 50 kHz wegbekommen. Jetzt habe ich nur noch die 3 MHz mit einer Welligkeit von etwa 4%. Ist das überhaupt wegzubekommen oder muss ich damit leben? Und mal grundsätzlich: das was ich hier mache bringt eigentlich nicht wirklich was. Ich verstehe kaum wovon ihr redet, von daher wärs mal nötig mich vernünftig in die Materie einzuarbeiten. Hat jemand einen konkreten Hinweis, evtl. ein Tutorial oder App.-Note wo die Parameter eines OP, was sie bedeuten und wie sie sich auswirken beschrieben wird? Vermutlich ist das nicht nur eine OP Geschichte sondern allgemein Analogdesign.
> Ist das überhaupt wegzubekommen Natürlich. Der andere OpAmp? > Ich verstehe kaum wovon ihr redet Schleifen(verstärungs)kompensation ist eigentlich nicht schwer zu verstehen. Wenn du ein Auto hast, das nur 100km/h vorwärts und 50km/h rückwärts fahren kann, kannst du nicht einparken. Du schiesst immer über's Ziel hinaus. Ein OpAmp ist immer schnell, so lange es eine Differenz an den Eingängen gibt. Kann der Rest nicht schnell genug folgen, kommt es zum Überscheinger, und er muss wieder rückwärts, mit demselben Problem. Es scheingt. Daher macht man ihn langsamer, um das Problem zu beheben, aber gerade so langsam wie nötig (sonst verschenkt man Performance). http://dse-faq.elektronik-kompendium.de/dse-faq.htm#F.30.1 nennt Op Amps for Everyone Genau zum THema suche mit Google "stability opamps" und finde z.B.: http://focus.ti.com/lit/an/sloa020a/sloa020a.pdf
MaWin schrieb: >> Der seltsame 100,05kΩ-Widerstand ist der theoretisch richtige Wert. >> Natürlich kannst du dafür auch einfach 100kΩ nehmen. > > Na ja, die CMRR wird dadurch schlechter, und die ist nicht ganz > unwischtig bei high side Differenzmessung. Mag sein, aber der Unterschied dürfte in den meisten Anwendungsfällen vernachlässigbar sein. Zudem besteht das gleiche Problem auch in der ursprünglichen Schaltung, wenn die Widerstände des Subtrahierers nicht exakt aufeinander abgestimmt sind. > Ich würde eher sagen: Die 100.05k signalisieren, daß die Schaltung > sehr exakte Widerstände erfordert, besser als 1%. Dann würden sie das auch in der ursprünglichen Schaltung signalisieren. Wenn man diese nämlich nachrechnet, stellt man fest, dass R18 nicht 100kΩ, sondern 100,05kΩ sein sollte, da sonst das Abfließen eines kleinen Teils des Ausgangsstroms über R5 nicht kompensiert wird. Wie man sieht, haben die beiden Schaltungen vieles gemeinsam. Der Unter- schied besteht im Wesntlichen darin, dass durch eine andere Anordnung gleicher Bauteile die Verstärkung im Gegenkopplungszweig von 10 auf 0,91 reduziert wird, was das Schwingen verhindert, ohne die Bandbreite zu reduzieren.
Bitte melde dich an um einen Beitrag zu schreiben. Anmeldung ist kostenlos und dauert nur eine Minute.
  
  Bestehender Account
  
  
  
  Schon ein Account bei Google/GoogleMail? Keine Anmeldung erforderlich!
Mit Google-Account einloggen
Mit Google-Account einloggen
  Noch kein Account? Hier anmelden.

