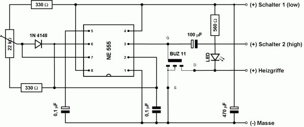
Hallo, nach langen probieren und testen muss ich doch fragen. Ich will eine Halogenlampe (12V 110Watt ->10A) dimmen. Hab die Schaltung im Anhang, gefunden und ausprobiert. Den BUZ11 hab ich durch ein IRF3205 ersetzt. Nun hab ich das Problem, das der Kondensator 470uF und 100uF sehr heiß werden und der 470uF dick nach ca 5min wird. Es sind beides 16V Kondensatoren. Ist es besser 100V Kondensatoren zu verwenden? Oder Welche mgl. gibt es noch. Vielen Dank schon mal.
10A über ne Lochrasterplatine? Was für eine Spannungsquelle nutzt du? Schalte mal eine 1N4004 o.ä. zwischen Schaltung und Spannungsquelle, Anode an Quelle, Kathode an Schaltung. Die Lampe kommt direkt an Plus der Quelle.
Elyt falschherum oder als Spannungsquelle etwa 12V Halogenwechselspannung genommen??
Nebenbei erhöht Dimmen die Lebensdauer von Halogenlampen ungemein..... :-)
> Ist es besser 100V Kondensatoren zu verwenden? Nein, es ist besser, LowESR Elkos zu verwenden, die die 10A auch aushalten. Aber: Wes für ein Netzteile verwendst du ? Offenbar kein Wechselspannungsnetzteil = Halogentrafo. Wohl auch keinen elektronischen Halogentrafo. Wenn du ein ordentliches Gleichspannungsnetzteil hast mit bereits gefilterter Ausgangsspannung, dann kannst du den 470uF Elko auch einfach weglassen, so sparst du dir das Beschaffungsproblem. Was macht der 100uF Elko ? Ersetze den kleinen 0.1uF Elko gegen ein 1uF Modell, wenn du den 470uF weglässt, das verringert die Abhängigkeit der Zeitgeber-Schaltung von Spannungsschwankungen. Hast du aber einen normalen Halogentrafo, der 50Hz Wechselspannung liefert, oder einen elektronischen Halogentrago, der mit 35kHz zerhackte, mit 50Hz pulsierende Gleichspannung liefert, und vor dieser Schaltung einen Gleichrichter den du uns nur nicht gezeichnet hast, dann brauchst du den 470uF Elko, du brauchst sogar mehr denn die Ursprungsschaltung wird nicht für 10A ausgelegt sein, sondern vielleicht für 1A, also brauchst du 4700uF. Es gäbe dann aber den Trick, nur die Spannung für die PWM Platine zu filtern (da reichen die 470uF locker, auch in nicht-LowESR Bauform) und die Spannung für die Halogenlampe, die bei dir offenbar eh nur Heizzwecke hat, nicht zu filtern. Du brauchst nur 1 Diode zusätzlich. Wie du hier siehst http://www.panasonic.com/industrial/components/pdf/ee080_eeu_fc_dne.pdf hält selbst ein guter LowESR Elko von 470uF/16V nur 755mA*0.7 = 0.53A aus, du brauchst also 20 parallel, selbst vom 4700uF noch 3 parallel.
Ich denke dein Ansatz ist nicht effektiv. Du benötigst zum dimmen mit einem FET eine stabilisierte Gleichspannung. Diese wird für 12V/10 A richtig teuer. Es gibt wohl elektronische Trafos, welche man über 0-10V dimmen kann. Preiswerter wird eine Kombination aus einem dimmbaren Halogentrafo mit einer Triac-Dimmschaltung. Diese Variante gibt evtl. sogar die Bastelkiste her. Möglich wäre auch eine Dimmung mit einem Triac auf der Niedervoltseite. Man braucht dann aber einen Trafo mit ca. 16V.
Hallo, da kommen ja schnell viele Antworten. Als Spannungsquelle dient eine 12V Autobatterie. Die Lochstreifenplatine dient erst einmal für Testzwecke. Ursprünglich war die Schaltung für ca. 1A ausgelegt. Dann probier ich das mit der Diode vor der Schaltung, und ersetz den 0,1uF gegen ein 100uF.
Da waren die Elyt definitiv falsch herum!! Ansonsten geht das mit dem FET. Die Diode trotzdem zur Entkopplung einsetzen.
> und ersetz den 0,1uF gegen ein 100uF. Nicht 100, 1 schrieb ich, bei 100 ergibt sich ein auffälliges Verhalten beim Einschalten, da dimmt die Schaltung nicht ordentlich. (cih hab nach wie vor keine Ahnung, was der 100uF Elko in deiner Schaltung soll). > Dann probier ich das mit der Diode vor der Schaltung, Das ist zwar eine Lösung, die wurde aber bei Trafos als Spannungsquelle vorgeschlagen. Bei einem Autoakku kannst du den 470uF weglassen, wenn die Zuleitungskabel für 10A dick genug sind. Schaden tut es natürlich trotzdem nicht, wenn du über die Diode die Schalung von der Halogenlampe entkoppelst, dann bleibt sogar der 470uF heil (und muss nicht auf 4700uF aufgeblasen werden, im Gegenteil, 47u täten es auch). 1N4148 Batteri --+--|>|--+-- Schaltung | | Lampe 470uF | | MOSFET I|--- | | Masse
Eine Halogenlampe hat mehr als den 10-fachen Einschaltstrom! Da könnte auch Dein IRF etwas schwitzen.
Bitte melde dich an um einen Beitrag zu schreiben. Anmeldung ist kostenlos und dauert nur eine Minute.
Bestehender Account
Schon ein Account bei Google/GoogleMail? Keine Anmeldung erforderlich!
Mit Google-Account einloggen
Mit Google-Account einloggen
Noch kein Account? Hier anmelden.

