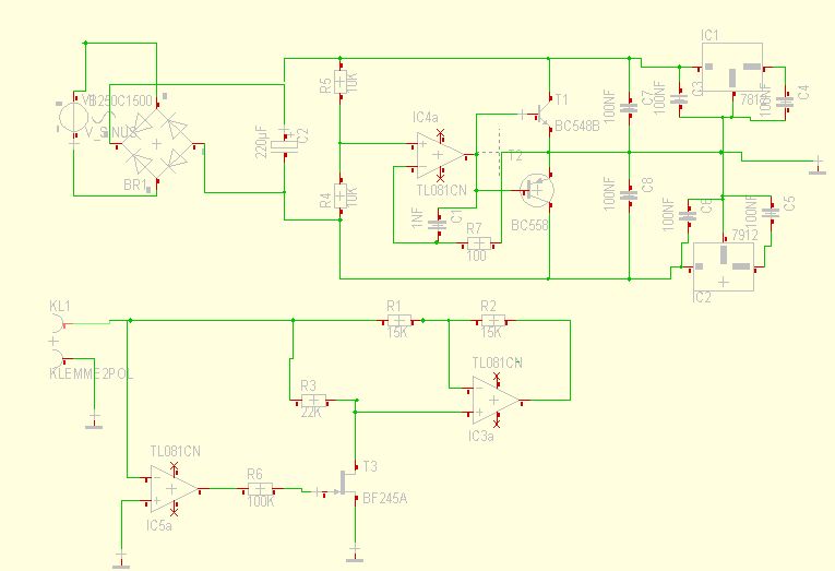
Hallo! ich hab da mal eine Frage, und zwar habe ich hier 2 Schaltungen die jede für sich auch funktionieren. Nun möchte ich aber gerne die obere Schaltung für die untere als Spannungsversorgung benutzen. Ich habe eine 24V Wechselspannung vor dem Gleichrichter der ersten Schaltung, an der unteren Schaltung liegt auch eine Wechselspannung am Eingang an. Wenn ich nun aber beide Massen verbinde funktioniert dies nicht. Kann mir da jemand weiter helfen? Danke für eure Mühe!
Dass du an die untere Klemme nicht die Wechselspannug des Trafos anschliessen kannst, sollte leicht einsehbar sein, sie ist ja schon mit der Masse der anderen Schaltung verbunden, die erkennbar eine andere Leitung ist. Die untere Klemme ist also schon mit Masse verbunden. Du könntest an die obere Klemme eine der Trafowechselspannungen anschliessen (egal welche), die liegt aber ausserhalb der Versorgungsspannung der OpAmps (+12V und -12V) nämlich bei +24V und -24V, und das mögen OpAmps nicht. Deine Wechselspannung ist zu gross, du müsstest sie teilen, z.B. mit einem Spannungsteiler. Verbinde also einen Anschluss des Trafos mit einem 10k Widerstand, das andere Ende des 10k Widerstands mit der oberen Klemme und ein 4,7k Widerstand geht von dieser Klemme nach Masse, damit werden aus +/-24V nur +/-8V, und das können die OpAmps ab (liegt im common mode Bereich der Eingänge). Daß die Schaltung selbst ziemlicher Unsinn ist, ein schlechter Gleichrichter dessen gleichrerichtetes Signal niemand braucht, ist dir aber hoffentlich klar. Schon das Netzteil mit der virtuellen Masse hätte man besser anders aufgebaut, mit einem Trafo mit Mittenabgriff.
Statt diesem Binsenbau sollte man lieber gleich was Fertiges suchen, was auch belastbar ist.
Das dies nicht die eleganteste Lösung ist, ist klar. Wollte bloß was zwischen 24VAC Trafo und Verbraucher schalten, was mir den ungefähren Stromverbrauch anzeigt. Die Wechselspannung die über einen Shunt abfällt, sollte mir der untere Gleichrichter gleichrichten und anschließend an einem LCD Display angezeigt werden. Und das mit Mitteln die ich zu hause habe. Sicherlich wäre ein Trafo mit Mittelanzapfung schön, den habe ich aber leider nicht. Danke trotzdem.
> Wollte bloß was zwischen 24VAC Trafo und Verbraucher schalten, ? > was mir den ungefähren Stromverbrauch anzeigt. ?? > Die Wechselspannung die über einen Shunt abfällt, ??? > sollte mir der untere Gleichrichter gleichrichten ???? > und anschließend an einem LCD Display angezeigt werden. ????? > Und das mit Mitteln die ich zu hause habe. Mit dieser Schalrung wird das sicher nichts. Die preiswerteste Möglichkeit: Besorge dir ein billiges Vielfachmessgerät mit Digitalanzeige und Milliampere-Wechselstrommessbereich wie das http://www.reichelt.de/?ACTION=3;ARTICLE=67406;PROVID=2402 und bau das ein. Eventuell solltest du es mit einem eigenen Netzteil betreiben. Andere Möglichkeit: Besorge dir ein 200mV= Messmodul wie http://www.reichelt.de/?ACTION=3;ARTICLE=36412;PROVID=2402 such dir einen Widerstand den du in die Zuleitung zu deinem 24V Verbraucher schalten kannst, z.B. wenn der bis 2A braucht nimmst du 0.1 Ohm, und schalte zwischen die beiden Anschluessen von diesem Widerstand und den beiden Eingängen des Messmoduls so eine Schaltung: http://www.reichelt.de/?ACTION=3;ARTICLE=36412;PROVID=2402 Figure 21 (der Kram links der 9V Batteri ist in deinem Messmodul drin) Dritte Möglichkeit: Besorge dir einen Microcontroller wie ATmega8, der zumindest 1 Analogeingang hat und genug Anschluesse, um ein Display anzusteuern, und schreibe für ihn ein Programm, mit dem er die Spannung an deinem Shunt - der um 1.11 zu gross dimensioniert ist - misst, und auf dem Display anzeigt, in dem er den Mittelwert bildet.
Warum wird das nichts? Wenn an meinem Messwiderstand bei 2A, 200mV abfallen richten dieser mir die 200mVAC in 200mVDC gleich, das ist ein Synchrongleichrichter der das Vorzeichen umschaltet, je nach positiver bzw negativer Halbwelle. Wo liegt der Fehler? Die 200mVDC liegen am ADC-Eingang eines PIC der diese dann am LCD-Display ausgibt.
Shunt?
Welcher Shung.
Gleichrichter?
Welcher Gleichrichter.
Bisher hast du eine pulsierende Spannung, keine Gleichspannung.
Wenn ich nur mal die Überschrift nehme
"Probleme bei Masseverbindung"
dann könnte man dazu vermutlich was sagen.
Wenn du einen 24V Trafo hast, über den an einem Shunt der Verbraucher
hängt
+--Verbraucher--+
| |
Trafo Shunt
| |
+---------------+
dann kommt deine Messchaltung da dran
+--Verbraucher--+
| +----o
Trafo Shunt Messchaltng
| +----o Masse
+---------------+
und damit ist Masse der Messchaltung verbunden mit einem Trafopol.
Du kannst also aus diesem Trafo nicht mit deiner Schaltung die
Versorgungsspannung mit der Messchaltung gewinnen.
+-------------------------------------------+
| |
+--Verbraucher--+ |
| +----o + o---+--|<|--+
Trafo Shunt Messchaltung 47uF |
| +----o Masse--------+ |
+---------------+ 47uF |
- o---+--|>|--+
aber so funktioniert's, so bekommst du +30V und -30V.
Etwas viel, aber das deine Messchaltung nicht viel Strom
braucht, kann man das überflüssige wohl in Vorwiderständen
verheizen.
+--------------------------------------------------+
| |
+--Verbraucher--+ |
| +----o + o---+--1k--+--|<|--+
Trafo Shunt Messchaltung ZD12V 47uF |
| +----o Masse--------+------+ |
+---------------+ ZD12V 47uF |
- o---+--1k--+--|>|--+
so bekommst du +5V und -5V mit ca. 15mA belastbar.
Wenn die Messchaltung nur der untere Teil deiner Schaltung
ist, also nur der synchrone Umpoler,
dann müsste an den Ausgang des hinteren TL081 noch ein
RC-Glied,
\
081 >--10k--+--o
/ |
1uF DC-Messgerät
|
Masse -----+--o
und erst an diese Klemmen dann ein Gleichspannungsmessgerät.
Dabei bekommst du dasselbe Potentialproblem noch mal,
denn die simplen billigen Panelmeter erlauben es nicht,
mit COM- an Masse geschaltet zu werden, ausserdem sind
-12V/-12V für die zu viel.
D.h. du hast dein Problem vermutlich nur verschoben, aber
nicht gelöst. Es sei denn, du hast ein Messinstrument,
welches mit +12V funktioniert und den negativen Eingang
an Masse haben kann.
Das bringt mich glaube ich weiter. Ich werden das bei Gelegenheit mal ausprobieren! Ich danke dir aufjedenfall bis heirhin vielmals!
Bitte melde dich an um einen Beitrag zu schreiben. Anmeldung ist kostenlos und dauert nur eine Minute.
Bestehender Account
Schon ein Account bei Google/GoogleMail? Keine Anmeldung erforderlich!
Mit Google-Account einloggen
Mit Google-Account einloggen
Noch kein Account? Hier anmelden.
