Hallo Leute! Ich hab das PWM Signal eines Umrichters durch einen Tiefpass gefilter und erhalte, wie gewünscht, einen recht schönen Sinus am Ausgang. Aufgabe ist es, ein Rechtecksignal daraus zugewinnen. Wenn ich aber diese Signal auf einen Komparator(Lm393) mit Hysterese lege, wird der negative Teil des Sinus fast weggeschnitten (nicht ganz, leicht ist noch die abgeschwächte negative Kurve des Sinus zu sehen). Der Komparator funktioniert dann auch nicht mehr richtig. Die Schaltung des nichtinvertierenden Schmitt-Triggers (=Komparator mit Hysterese) kann man auf Wikipedia nachlesen: http://de.wikipedia.org/wiki/Schmitt-Trigger Kann es sein, dass der Eingangwiderstand des Schmitt-Triggers zu gering ist? Glaub das irgendwie nicht. Und warum wird genau die negative Halbwelle verzerrt? Was ich gemacht habe ist, den Komparator umzupolen (vertausche invertierenden mit nichtinvertierenden Eingang), dann klaapt die Sache wieder. Sinus ist zwar immer noch verzerrt, aber jetzt betrachtet der Komparator den positiven Halbwelle, die ja soweit in Ordnung ist. Kennt ihr solche Probleme?
Kann es sein, daß du über die Versorgungsspannung deines Komparators nie nachgedacht hast, und nie im Datenblatt den common mode input range betrachtet hast?
> das PWM Signal eines Umrichters durch einen Tiefpass gefilter > und erhalte, wie gewünscht, einen recht schönen Sinus am Ausgang. > Aufgabe ist es, ein Rechtecksignal daraus zugewinnen. Warum nimmst du nicht gleich das PWM-Signal? Das sollte doch schön rechteckig sein...
Hallo Martin, solcherlei Fragen sind nicht beantwortbar, wenn du nicht einen detailierten Schaltplan beifügst. Wie sollen wir den wissen, was du da genau machst? Rate mal mit Rosenthal... Kai Klaas
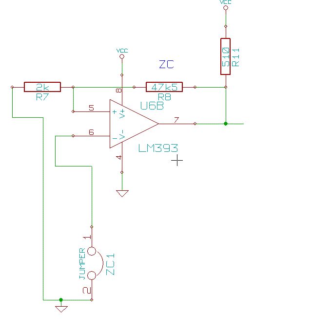
Hallo! Ich gebe zu das wohl etwas an Information gefehlt hat. Hier also nochmal: Mein Umrichter liefert ein PWM-Signal, das in der Induktivität des Motors ein Sinussignal erzeugt. Damit ich diese Sinussignal auch außerhalb des Motors zu Gesicht bekommen, benötige ich einen Tiefpass.Wobei R=1k und C=1uF. Mein Ziel ist es, aus diesem Sinus nun ein Rechtecksignal (natürlich selber Frequenz, also einfach das PWM nehmen oder so, klappt hier nicht)zu bekommen. Ich verwende deshalb den Komparator LM393 mit Hysterese um Mehrfachauslösung beim Nulldurchgang des Sinus zu verhindern. (siehe Bild im Anhang) Thoerie ist gut und schön. Nur: Wenn ich wie im Bild dagestellt, einen invertierenden Schmitt-Trigger verwende, verzerrt sich die negative Halbwelle des Sinus derart, dass man fast schon von einem Abschneiden der negativen Halbwelle reden kann. Dabei kommt auch nur noch Müll am Ausgang des Schmitt-Triggers raus. Ich habe jetzt etwas rumprobiert und folgendes rausgefunden: Verwende ich einen nichtinvertierenden Schmitt-Trigger, passt alles. Nichts wird verzerrt. Aber warum? Noch ne Anmerkung zum Bild: Im Bild ist von einem Jumper die Rede: Das ist nur eine Stiftleiste über die ich das Sinussignal vom Tiefpass einspeise. Ich hoffe die Sache ist jetzt klarer geworde. Vielen Dank!
Wenn das ein Nulldurchgangsdetektor sein soll, wenn also dein Sinus ein AC-Signal ist mit DC=0V, dann muß der Komparator auch negative Eingangsspannungen können. Dazu brauchst du eine negative Versorgungspannung an Pin4 vom LM393. Wie sieht denn dein Signal genau aus (Amplitude, überlagerter DC-Level, Frequenz)? Kai Klaas
Martin Sche schrieb: > Hallo! > Im Bild ist von einem Jumper die Rede: Das ist nur eine Stiftleiste über > die ich das Sinussignal vom Tiefpass einspeise. Schalt mal einen Widerstand z.b. 10 k vor den Pin 6 und Du solltest dann keinen abgeschnittenen Signalanteil mehr haben. Der Grund sollte nun klar sein.
>Schalt mal einen Widerstand z.b. 10 k vor den Pin 6 und Du solltest dann >keinen abgeschnittenen Signalanteil mehr haben. Das hab ich schon probiert und ja ich hab dan nach dem Tiefpass kein angeschnittenes Signal mehr. Aber nach diesem Widerstand dann schon wieder und der Schmitt-Trigger mach dann immer noch Mist. >Der Grund sollte nun klar sein. Inwiefern? Steh ich aufn Schlauch? >Dazu brauchst du eine negative Versorgungspannung an Pin4 vom LM393. Ist das wirklich der Grund für die Verzerrung? Leider steht mit keine negative Versorgungspannungs zu Verfügung.
Nochmals: Wie sieht denn dein Signal genau aus (Amplitude, überlagerter DC-Level, Frequenz)? Kai Klaas
Ah sorry, habs vergessen: Das Sinussignal bewegt sich zwischen 0Hz und 210Hz die Amplitude zischen 0V und etwa 20 Volt (nach dem Tiefpass, also gedämpft). Oftset gibt es keinen
>Das Sinussignal bewegt sich zwischen 0Hz und 210Hz die Amplitude zischen >0V und etwa 20 Volt (nach dem Tiefpass, also gedämpft). Oftset gibt es >keinen. Sind es 0V +/-10V, 0V +/-20V oder 10V +/-10V? Kai Klaas
ja naja... das ist so der Grenzwert. Wenn sich der Rotor nicht dreht, wird der Umrichter wohl ne Gleichspannung anlegen um den Rotor zu halten. also genau 0 Hz wohl eher nicht
Ich frage, wegen einer möglichen AC-Einkopplung des Signals mittels Kondensator. Wenn das wirklich 0Hz sind, geht das natürlich nicht. Kai Klaas
>Das Signal hat keine Offset, also +/-20V
Mit dieser Aussage sollte die Vererrung klar sein.
Der OPV verträgt nur soviel Spannung an seinen Pin(s), wie er
Betriebsspannung hat.
Also in deinem Fall zwischen NULL und Vcc.
Ah alles klar! Das war genau die richtige Aussage! Habs probiert und es ist wahr, dass wenn ich den Komparator mit +/-15V betreibe, keine Verzerrung des Sinus stattfindet. Nur leider steht mir keine +/-15V zur Verfügung,sondern nur +5V. Ich werde jetzt wohl den nichtinvertierenden Schmitt-Trigger verwenden, damits klappts. Vielen Dank! Habt mir echt weitergeholfen!
Hallo Martin, >Ich werde jetzt wohl den nichtinvertierenden Schmitt-Trigger verwenden, >damits klappts. Naja, ganz so einfach ist es dann doch nicht. Auch bei einem nichtinvertierenden Schmitt-Trigger darf die Eingansgspannung des LM393 nicht unter 0V fallen, genauer -0,3V. Zeig mal genau, was du mit nichtinvertierendem Schmitt-Trigger meinst. Kai Klaas
Bitte melde dich an um einen Beitrag zu schreiben. Anmeldung ist kostenlos und dauert nur eine Minute.
Bestehender Account
Schon ein Account bei Google/GoogleMail? Keine Anmeldung erforderlich!
Mit Google-Account einloggen
Mit Google-Account einloggen
Noch kein Account? Hier anmelden.
