Ich kann mir gut vorstellen dass hier sehr viele mit Eagle arbeiten. Ich habe mir also jetzt schön den Plan für meinen Adapter in Eagle designed. Mit Müh und Not hab ich's geschafft dass ERC keinen Error mehr produziert hat sondern "lediglich" 3 Warnings von denen ich nicht feststellen kann was falsch ist. BTW: ERC regt sich auf wenn ich R2IN beim MAX232 nicht belege, ich hab ihn mit GND verbunden, ist eh ok oder? WARNING: Sheet 1/1: POWER Pin IC1 AVCC connected to VCC WARNING: Sheet 1/1: POWER Pin IC1 AREF connected to VCC WARNING: Sheet 1/1: POWER Pin IC1 AGND connected to GND Wenn ich AREF nicht verbinde bekomme ich auch einen Error, ich hab ihn mit VCC verbunden. Ist das auch OK? Und AVCC und AGND muss ich ja mit VCC/GND verbinden, wieso krieg ich dann ein Warning von ERC? Gut, jetzt zur eigentlichen Frage. Ist es nicht möglich unter Eagle ein PCB (heisst das so?) für das Ausdrucken zu erstellen? Wenn ich auf "Switch to Board" klicke bekomme ich lediglich eine schwarze Fläche wo alle Bauteile oben sind und kreuz und quer irgendwie mit Fäden verbunden sind. Ich hab geglaubt die Stärke so eines Programmes ist es, dass man die PCB's nicht selbst zeichnen muss?! Muss ich jetzt also doch alle Bauteile genau abmessen, anordnen und mühevoll in CorelDraw zeichnen? Oder gibt es in Eagle irgendwelche Tools mit denen mir Eagle nicht doch ein fertiges PCB aus meinem Schaltplan macht? Vielen Dank, Niki
Hallo Niki Eagle hat leider kein Auto-Placing. Du musst jetzt also Deine Platine so hinschieben wie si von der Größe her sein soll, und dann fängst Du an jedes einzelne Bauteile an eine für Dich sinnvoll erscheinende Stelle auf deiner Platine zu placen. Wenn du Damit fertig bist klickst Du auf Auto-Routing und Eagle zieht dann die lustigen Leiterbahnen. Und wenn Du alles schön geplaced hast dann schafft der Auto-Router auch 100%. Ciao René
Hallo, du musst die Bauteile nach "switch to board" "nur" noch plazieren und die Verbindungen routen. Das kannst du zwar auch vom Autorouter machen lassen, aber die Ergebnisse sind dann nicht unbedingt sehr beeindruckend :-) Bei deiner kleinen SMD-Platine mit nur 2 ICs sollte das Routen von Hand aber ziemlich einfach werden. MfG Andreas
Hi Nikki! Die drei Warnungen kannst du getrost ignorieren, die tun nix. Eagle ist da ziemlich übervorsichtig. Schwierig wird's derst dann, wenn's keine "warnings", sondern "errors" gibt. "pcb" ist die Abkürzung für "printed circuit board" und heißt nichts anders als - Platine. Was Eagle dir nach dem Umschalten auf den Boars-Modus liefert, sind recht wüst angeordnete Bauteile mit sogenannten "airwires". Jeder dieser Fäden ist eine Verbindung, die du in eine echte Leiterbahn verwndlen musst. Man spricht dabei auch von "Gummibandtechnik", denn die airwires bleiben an den Beinen der Bauteile "kleben", auch wenn du sie verschiebst.
Hello, Das ist aber nicht euer Ernst??? Das AUTO-Feature geht bei mir nicht (Light-Version). Und das manuelle routen ist ja unmöglich...ich hab zwar nur 2 SUB-D Stecker, 1 ISP Stecker, 1 XTAL, 2 ICs und a paar Passiv Elemente. Aber das ist ja unmöglich, da wird sich ja immer irgendwas überkreuzen und ich kann die Bauteile drehen und wenden wie ich will aber ich finde keine passende Position Ist es da nicht echt schon einfacher, einfach mit CorelDraw zu zeichnen? Oder gibts ein Programm dass das vernünftiger/automatisch macht? Beim AUTO Feature wird ja denk' ich bei den paar Bauteien auch nicht viel verhaut sein und notfalls kann man sie ja sicher so auch noch umordnen aber wie gesagt, das steht mir nicht zu Verfügung. Niki
Klar geht der Autorouter in der Light-Version, die Platine darf nur nicht größer als 8x10cm sein. Ich rate aber davon ab. Wenn du eine doppelseitige Platine machst sind Überkreuzungen doch kein Problem, solange die eine Leitung unterhalb (blau) und die andere oberhalb (rot) von der Leiterplatte ist. Wie das aussehen kann siehst du z.B. auf dem Bild im Anhang. Falls die Platine zu groß wird, kannst du ja mal probieren ob z.B andere Gehäuseformen für manche Bauteile praktischer sind. Aber wieso denkst du dass das routen mit CorelDraw schneller geht? Das muss doch der Horror sein... MfG Andreas
Hallo!! Stimmt!! Wenn ich alle Teile in das Kästchen unten rechts plaziere dann geht AUTO! Bezüglich Corel: Jetzt bin ich nicht mehr der Meinung aber zuerst dachte ich mir da kann man wenigstens alles genau nach seinen Vorstellungen machen, aber die idee hab ich schon wieder vergessen, abgesehen von der Abmessung der Bauteile unsw. Ich versuch die Platine einmal so klein wie möglich zu machen. Kann man beim AUTO auch einstellen dass man nur eine einseitige haben will? Zweiseitige dürften ja um WESENTLICHES komplizierter zu machen sein als einseitige. Aber jetzt wirds dann sicher schwerer mit dem Überkreuzen! Aber das AUTO hat mit wie gesagt 2-seitig schon ein gutes Ergebnis geliefert... Niki
Hallo Niki, wenn du einseitige Platinen haben möchtest, kannst du im Autorouter das Top-Layer abschalten. Oder du lässt es an und setzt die "Costs" für Richtungswechsel usw. auf einen hohen Wert. Dann kannst es als "Drahtbrücken-Layer" betrachten. MfG Andreas
Danke für den Tipp! Das mit den "Costs" hat fehlgeschlagen doch ich habe bei "Route" das "x" bei "Active" weggetan. Rausgekommen ist das Bild aus dem Anhang. Heisst das dass es überhaupt unmöglich ist mit meinen Teilen eine einseitige Platine zu erstellen? Wieso sollten sonst einige Drähte noch nicht fertig sein?! Schöne Aussichten! Also angenommen ich mach jetzt einfach eine 2 seitige Platine (werd ich wohl müssen oder?), was ist dann das schwierige dran? Ich muss ja im Prinzip nur drauf achten dass genau das was auf der einen Seite liegt zur anderes passt oder? Das ist halt eine Sache von sorgfältiger Arbeit, aber sonst kann ich eh alles normal erstellen, oder? Also zuerst die eine Seite belichten, ätzen, dann das gleiche mit der anderen Seite? Aber es gibt doch viel kompliziertere Schaltungen die ja auch nur einseitig sind oder? Niki
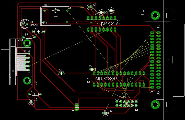
Mit DER Plazierung KANN das gar nichts werden. Das Routing sieht grausig aus, sorry. Darf ich davon ausgehen dass du die Teile nur nach optischen Gesichtspunkten auf der Platine verteilt hast ohne über die Funktion nachzudenken? ;-) Bei den paar Teilen würde auch die Hälfte der Fläche reichen. Und überleg dir halt erst mal, welche Teile mit welchen verbunden sind: Direkt neben die Centronics-Buchse kommt der AVR (btw, warum Centr. statt SubD?), weil dort die meisten Verbindungen sein werden. Versuche es so zu plazieren, dass sich die Luftlinien nicht überkreuzen, ansonsten hast du keine Chance. Wenn du die SMD-Version vom AT90S2333 nimmst ist das vielleicht einfacher... Den Quarzoszillator plazierst du an die andere Seite ziemlich dicht an den AVR, da du ja ohne Probleme auch unter dem Oszi routen kannst. Hinter den Oszi setzt du den MAX232, und dahinter die Subd-Buchse. Wo der ISP-Stecker am besten hinkommt wirst du dann schon sehen. Und bitte: vergiß den Autorouter, von Hand geht es viel besser! MfG Andreas
Hallo nochmal Andreas, Danke für deinen Vorschlag. Aber ich probiere und probiere nun schon den ganzen Nachmittag aber ich komme einfach zu keiner einseitigen Lösung weil sich einfach IMMER irgendetwas überkreuzt. Zuerst war ich der Meinung dass es überhaupt theoretisch unmöglich ist, aber mein Vater sagte dann dass es sicher irgendwelche Positionen gibt wo sich alles ausgeht. Nachdem das eine sehr einfache Schaltung ist hätte ich zwei Fragen: - Wie machst du das? Arbeitest du an so einem PCB dann 3 Wochen, ist das Übung oder Können? - Wenn es eine Möglichkeit geben sollte wäre es ja nett wenn das AutoFeature von Eagle das packen würde. Tut es aber nicht. Es bleiben immer Drähte übrig die dann auch manuell nicht zum Verlegen gehen weil einfach immer was im Weg ist. Ist das Auto Feature echt so derartig schlecht dass es schon bei so einem winzigen Kreis schlapp macht? Bleibt jetzt echt nur mehr Probieren bis zum Umfallen? Achja, um deine Frage zu beantworten: Weil es eine Centronics Buchse ist und keine Sub-D. Es soll eine männliche Centronics sein um das ganze direkt am Drucker betreiben zu können. Niki
Tag Niki, nun mal keine Panik! Als 1. Grobentwurf ist das doch schon garnicht so schlecht. Gut also, zu deinen Problemen: 1. einseitig: Symbol "Rechteck" zeichnen anklicken und den "bRestrict" Layer wählen (müsste Layer 42 sein). Jetzt über die gesamte Platinenfläche ein Rechteck ziehen. Die Fläche müsste jetzt leicht blau hinterlegt sein. Das heist, die Platinenunterseite ist jetzt verbotener Bereich. Wenn der Autorouter startet, wird nur noch die Bottomseite der Platte benutzt. 2. Der Autorouter: Wunderdinge kannst du nicht erwarten, obwohl der manchmal wundersames vollbringt. Aber mache dir unbedingt mal Gedanken über die Anordnung der Bauteile. In deinem Fall sind die wirklich etwas ungewöhnlich angeordnet. Sortieren wir mal: Die zugehörigen Elkos direkt am MAX positionieren! Warum Centronics-Stecker? Die Anschlüsse vom Stecker zum AVR mal prüfen. Müssen die so sein? Bauteile möglichst nach Funktionsgruppen anordnen. Wenn die Gummibänder endlich kreuzungsfrei sind, dann klappts auch mit dem einseitigem Routen. Einstellungen im Autorouter: Stelle das "Grid" auf 0.3175mm ein, braucht für Knicke dann weniger Platz. Was ist das den für ne`Schaltung? Mit Centronics und so? Kannst mir ja mal das Schaltbild mailen oder schicke sie als Anhang ins Forum (.sch Datei). Hab grad langeweile. Gruß, Günter
Hallo Günter! Danke für diese Hilfestellung! 1.) Bist du sicher, das mit dem Grid? Das ist standardmässig auf "50" gestellt und mit deinem Wert tut ers gar nicht 2.) Ich war schon so froh, ich hab das mit dem Rechteck gemacht und es hat echt funktioniert. Der hat über 10 Minuten berechnet mit dem AutoRouter und ich hab echt schon gedacht der schaffts. Aber schliesslich und endlich sind doch noch ein paar Drähte übriggeblieben. Gibt es vielleicht eine Option mit der man Bauelemente makieren kann die der Computer auch drehen/wenden/hinsetzen kann wie und wohin er will damit er es schafft? Mir wäre die Position nämlich echt egal, nur die Sub-D Stecker hätten eine eindeutige Position... Warum Centronics Stecker? Weil ich das ein Adapter ist den man direkt an den Drucker steckt. Er wird "Palm PrintAdapter" genannt und dient dazu, einen normalen Drucker an den Palm anschliessen zu können. Bei meinem Schaltkreis fehlen eh noch einige Features obwohl ich so stolz bin dass dieser selbstgebaute/ptogrammierte Adapter wirklich perfekt geht. Bis jetzt ist das Gehäuse mit 3 AAA Batterien getrieben worden, auf Lochraster gefädelt und in einem schleissigen Gehäuse. Ausserdem mag ich folgende Features dazubauen: - Durchschleifen der parallelen Schnittstelle - Anstatt serieller Empfang Empfang über IrDA mittels MAX3120 - Auswahl der Baudraten mittels Jumper - Stromversorgung vom Drucker - Eventuell 7407 einbauen aber der is wieder so gross. Vielleicht habt ihr ja wie gesagt recht und ich nimm keinen Centronics sondern einen Sub-D Stecker und bastle eine Art Spezial Kabel Die *.sch Datei ist im Anhang! Vielen Dank noch mal! Niki PS: Die Strommessung geht nicht weil die Sicherung kaputt ist (siehe mein Thread "Strommessung". Deshalb kann ich jetzt nicht messen wie viel die Schaltung wirklich nimmt, ich hoffe stark unter 50mA, dann könnt ich das nämlich am Drucker über Centronics abzapfen, sonst wird das ganze wieder so 'n Klotz mit Batterien.
Achja, was ich vergessen hab zu sagen: Ich verwende trotz eurer Warnungen ihn zu vergessen trotzdem den Autorouter weil ich das manuell einfach nicht kann. Ich hab nie Puzzles gebaut und baun können weil ich da immer aus der Haut gefahren bin, und genau so ist es da. Ich schaff des herumprobieren einfach nicht und deshalb beharre ich so auf einen (funktionierenden) Autorouter Niki
Mach das Ganze halt einfach doppelseitig, dann sparst du dir ne Menge Stress. Mit selbermachen ist dann zwar nix mehr, aber die Platine herstellen zu lassen ist ja auch nicht besonders teuer (http://www.gsel.com). MfG Andreas
Holla Niki, ich schaue es mir mal an. Muss allerdings erst mal eine aktuelle Version vom Eagle runterladen, meine ist etwas alt. bis denne, Günter
Hi Niki, hab dir mal von Hand nen Lösungsvorschlag für die Problemzone zwischen AVR und Centronics gemacht. Ist sicher nicht perfekt, aber vielleicht als Einstiegspunkt geeignet. Noch ein Tipp: klicke beim Anordnen der Teile ab und zu mal auf das "Ratsnest"-Symbol, dann werden die kürzesten Luflinien berechnet und man verliert nicht den Überblick. MfG Andreas
Guten Abend, @Günter: Danke schön @Andreas: Danke!! Das sieht schon wahnsinnig toll aus. Wie machst du die Brücken? Ich hab jetzt von Bleistift aus einen Kreis gezeichnet der mit 3 Drahtbrücken (weniger geht einfach nicht) zu machen sein sollte. Allerdings verwendet der IrDA und kein Kabel, deshalb bleibt da mehr Spielraum, dazu muss ich aber noch etwas fragen. Danke jedenfalls! Niki
Die Drahtbrücken sind einfach Leiterbahnen im Top-Layer. Wenn du während dem Routen das Layer wechselst werden automatisch Durchkontaktierungen gesetzt. Natürlich muss man dann den Durchmesser für die Bohrungen im Vergleich zum Standardwert etwas vergrößern. Dickere Leiterbahnen schaden der Platine übrigens auch nicht, deine sind ja schon sehr dünn... eine Stufe höher passt eine Leitung immer noch problemlos zwischen 2 Pins durch. MfG Andreas
ich bracuh hilfe zum autorouter von eagle! ich such nun schon 2 tage ne deutsche hilfedatei zum autorouter.ioch muss unbedingt wissen, was die ganzen einstellungsmöglichkeiten zu sagen haben. kann mir jemand helfen?? greetz Keen
Bitte melde dich an um einen Beitrag zu schreiben. Anmeldung ist kostenlos und dauert nur eine Minute.
Bestehender Account
Schon ein Account bei Google/GoogleMail? Keine Anmeldung erforderlich!
Mit Google-Account einloggen
Mit Google-Account einloggen
Noch kein Account? Hier anmelden.

