Forum: Mikrocontroller und Digitale Elektronik NE555 Monostabile Kippstufe


von Andreas (Gast)


Lesenswert?

Guten Abend,

Ich habe folgende Schaltung aufgebaut,

http://www.elektronik-kompendium.de/sites/slt/0310121.htm


Nun zu meinem Problem, die Schaltung soll den Impuls von einem 
Reedkontakt verlängern. An der Schaltung sind nun noch 2-3 Meter Kabel 
dran. Wenn jedoch ein Relais schaltet löst die Schaltung aus, obwohl gar 
kein Impuls ausgelöst wurde. Dieses Relias hängt jedoch nur an der 
selben Versorgungsspannung. Kann das sein das durch die Schaltflanke die 
Schaltung ausgelöst wird?

Bzw. Wie könnte man dagegen vorgehen mittels Tiefpass???

Das NE555 wird mit 5V betrieben. Die Relais mit mehr Spannung. Die 
Spannungsaufbereitung findet mit Gleichrichter 470µF und 100NF und 5V 
Spannungsregler statt.


Vielen Dank für die Antwort!!!!

mfg
andreas

von Falk B. (falk)


Lesenswert?

@  Andreas (Gast)

>Reedkontakt verlängern. An der Schaltung sind nun noch 2-3 Meter Kabel
>dran. Wenn jedoch ein Relais schaltet löst die Schaltung aus, obwohl gar
>kein Impuls ausgelöst wurde.

Schalte mal eine Kondensator mit 10..100nF zwischen Pin 2 und Masse.

>Bzw. Wie könnte man dagegen vorgehen mittels Tiefpass???

Ja.

>Das NE555 wird mit 5V betrieben.

Hast du auch einen kleinen Elko (10uF) an den 5V?

MfG
Falk

von Andreas (Gast)


Angehängte Dateien:

Lesenswert?

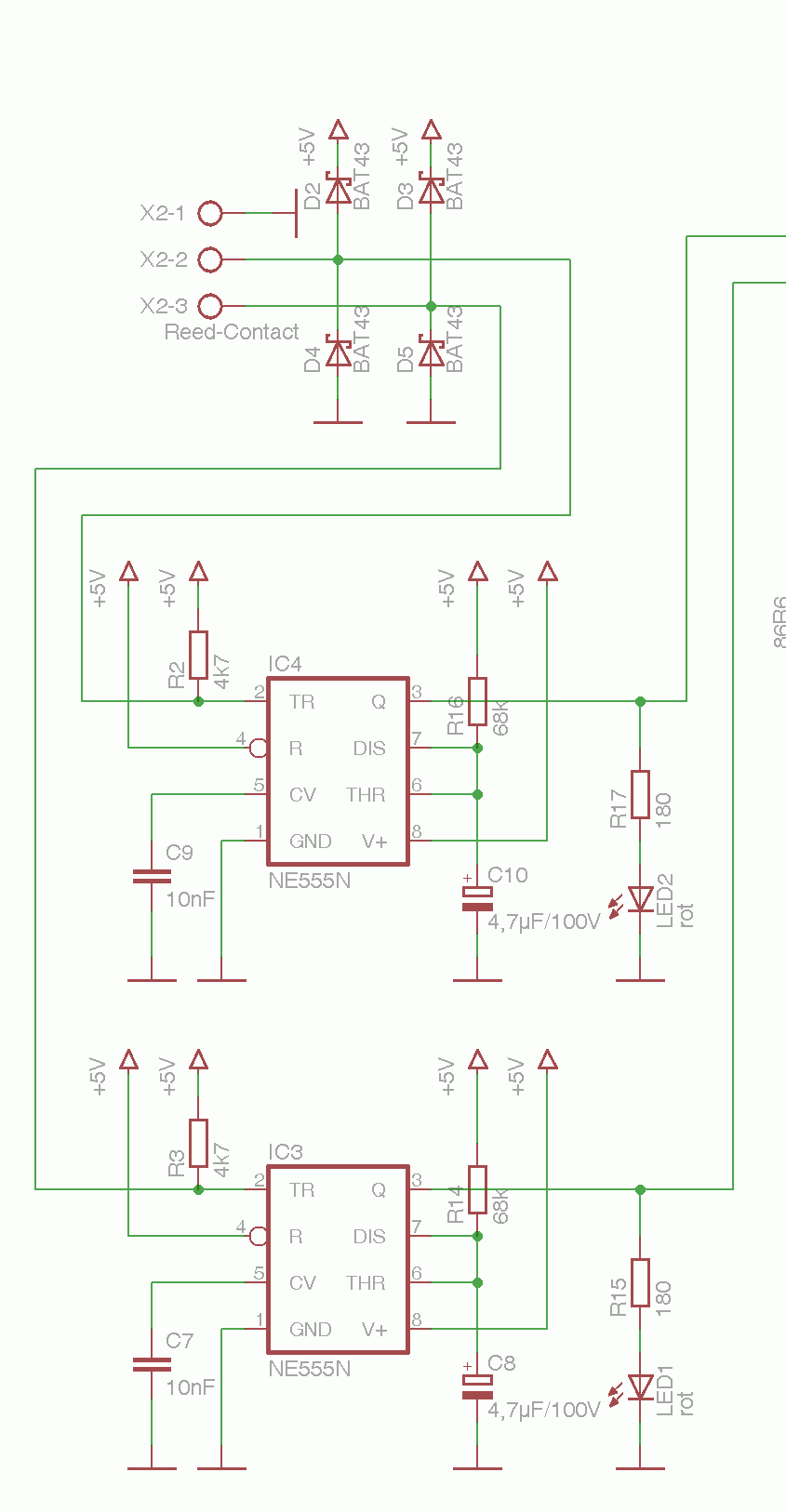
Hier mal das Schaltbild dazu. In der Spannungserzeugung also bei den 5V 
hängen 470µF und Pin 2 ist mit 10nF gebrückt

von Andreas (Gast)


Lesenswert?

Ach ne ..... nicht Pin 2 sondern Pin 5. Also das werd ich einmal 
ausprobieren. Dann erstmal vielen Dank!

von Andreas (Gast)


Lesenswert?

Also zwischen PIN2 und GND einen 100nF Kondensator und schon 
funktioniert das Ganze!!!!


Vielen Dank für die Unterstützung!!!!!!!



Thread Closed


mfg
Andreas

Bitte melde dich an um einen Beitrag zu schreiben. Anmeldung ist kostenlos und dauert nur eine Minute.
Bestehender Account
Schon ein Account bei Google/GoogleMail? Keine Anmeldung erforderlich!
Mit Google-Account einloggen
Noch kein Account? Hier anmelden.