Hallo zusammen, wieder einmal benötige ich Eure tatkräftige Unterstützung. Das Problem ist folgendes: Ich möchte an meinem Baustein U17 (AD8065) einen Offset „beseitigen“. Leider hat der AD8065 herstellerseitig keinen Offset Circuit. Ein anderer Baustein kommt auch nicht in Frage, da diese nicht zu dem gewünschten Ergebnis führen. Frage: Gibt es die Möglichkeit auch an Bausteinen ohne Offset Circuit die Offsetspannung zu minimieren??? Falls Ihr Ideen habt, dann am besten mit einer Zeichnung. Vielen Dank im Voraus. Viele Grüße, Sascha
> Gibt es die Möglichkeit auch an Bausteinen ohne Offset Circuit die > Offsetspannung zu minimieren??? Du legts einfach über einen Spannungsteiler eine Offsetspannung an einen der Eingänge. Bei dir bietet sich der nichtinvertierende Eingang an:
1 | +5V |
2 | | |
3 | - |
4 | | | 10k |
5 | | | |
6 | - |
7 | | |
8 | - | Opamp |
9 | | |<------o------| + |
10 | | | 2k2 | | |
11 | - - |
12 | | | | 100R |
13 | - | | |
14 | | | 10k - |
15 | | | | |
16 | - --- |
17 | | |
18 | -5V |
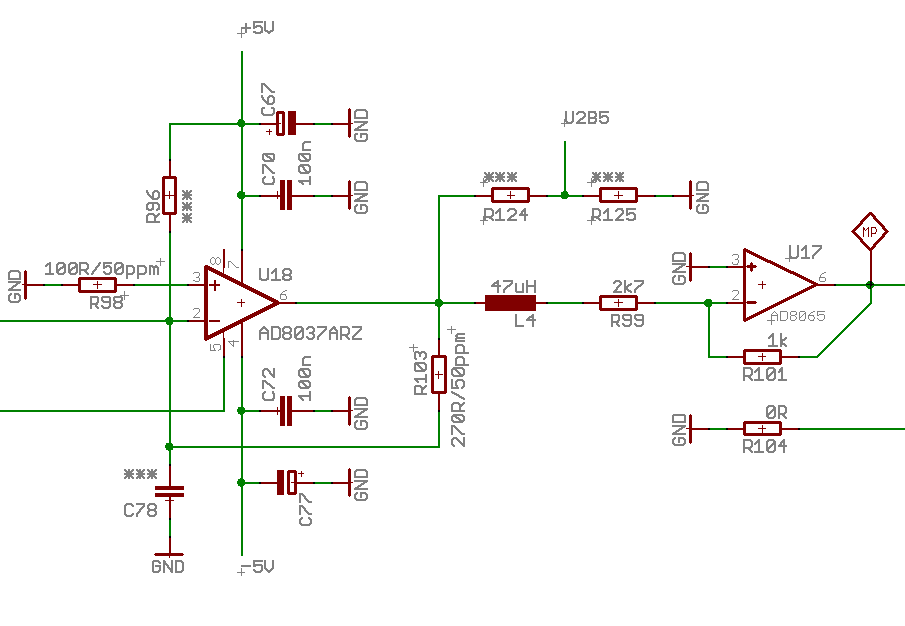
Mich wundert allerdings, dass dein Verstärker U17 (eigentlich Dämpfer) ein Problem mit einem Offset haben sollte. Der kommt doch sicher von vorn...
[/pre] > Mich wundert allerdings, dass dein Verstärker U17 (eigentlich Dämpfer) > ein Problem mit einem Offset haben sollte. Der kommt doch sicher von > vorn... [/pre] So wie es den Anschein hat, kommt der Offset vom OPV vor dem AD8065. Muss ich mal genauer Untersuchen. ;)
Sascha Möhring schrieb:
> So wie es den Anschein hat, kommt der Offset vom OPV vor dem AD8065.
Wundert mich eigentlich nicht, wenn ich den R96 so sehe... :-/
Der gehört doch eigentlich an GND, oder. Welchen Wert hat der?
Du könntest (1k¦¦2k7) an Pin3 von U17 gegen Gnd schalten. Dadurch wird der Offset der durch die Biasströme des OP-Amps entsteht minimiert. Der Widerstand der der Op-Amp an seinen Eingängen sieht sollte an beiden Pins gleich sein.
@Vorsicht: Vorsicht, dadurch werden die Input Bias Ströme gleichgross und damit der Fehler durch diese minimiert/eliminiert. Um den Offset wegzubekommen muss man nach der Methode von Lothar Miller vorgehen.
Bitte melde dich an um einen Beitrag zu schreiben. Anmeldung ist kostenlos und dauert nur eine Minute.
Bestehender Account
Schon ein Account bei Google/GoogleMail? Keine Anmeldung erforderlich!
Mit Google-Account einloggen
Mit Google-Account einloggen
Noch kein Account? Hier anmelden.
