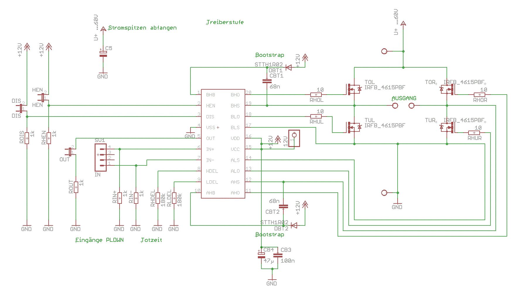
Hallo, ich habe eine Schaltung für eine H-Brücke mit dem HIP4080A aufgebaut. Die Mosfets sind IRFB4615PBF, die Bootstrap-Dioden STTH1R02 "Ultrafast Recovery Diode". Zum Testen habe ich eine Eingangspannung von 20 V angelegt. Der IC wird durch einen DC-DC Wandler mit 12 V versorgt. Um erstmal nichts zu zerschießen, habe ich die Ausgänge offen gelassen und die Strombegrenzung am Netzteil auf 900 mA gestellt. Die Eingänge hängen an einem PWM-Generator mit 5 V Spitze-Spitze. HEN und DIS habe ich zu Anfang auf 0 gesetzt. Nachdem ich dann HEN auf 100% PWM gesetzt habe (ich nutze auch dafür PWM, weil ich eben gerade 4 PWM zur Verfügung habe) und auf IN+ mal 10% PWM gegeben habe wurde der IC ziemlich heiß. Abgeschaltet, wieder angeschaltet. Auch wenn ich bei IN+ und IN- 0% PWM angelegt habe, wurde immer eine Transistorstrecke ("rechts oben und links unten") durchgeschaltet - ständig. Anlegen eines PWMs an IN- schien so ein bisschen zu funktionieren, als ich es nochmal versucht habe, war dann "Schicht im Schacht". Der IC muss sich zerstört haben, da dann plötzlich die Spannungsversorgung zusammengebrochen ist und ich keine 12 V mehr an der Versorgung hatte. Da muss sich etwas intern kurzgeschlossen haben. Habt ihr eine Idee? Ist meine Ansteuerung falsch? Fehler im Gedanken den IC so zu verschalten? Ich weiß nicht weiter... ist schon der zweite IC der "gestorben" ist. Gruß, Joachim
welche frequenz hatte denn dein PWM signal und wie groß sind die gatewiderstände?
Frequenz war anfangs 40kHz, dann 1kHz. Die Gate Widerstände sind Drahtbrücken, also 0 Ohm.
gatewiderstände müßtest schon was um die 4.7-10 ohm einbauen, sonst können mosfets zu schwingungen neigen und bei den low side FETs entsteht durch parasitäre kapazitäten ein stromfluß aus dem gate wenn der obere FET einschaltet, diesen muß der gate treiber auch verheizen. dürfte bei unter 50khz aber keine probleme bereiten. :-/ sind die FETs noch okay? edit: mach mal die bootstrap-Cs etwas größer bzw. pack einen 1-4.7µF elko parallel zu den folienkondis. das sollte die stromversorgung des high side drivers verbessern.
Ja, die FETs müssten noch ok sein. Habe dazu aber nur deren Widerstand gemessen. War immer im k Ohm Bereich. So "richtig" getestet habe ich sie nicht. Aber können die denn überhaupt so schnell kaputtgehen?
Ben _ schrieb: > edit: mach mal die bootstrap-Cs etwas größer bzw. pack einen 1-4.7µF > elko parallel zu den folienkondis. das sollte die stromversorgung des > high side drivers verbessern. Die Bootstrap Cs sind etwas kleiner als im Schaltplan. Sehe ich jetzt erst. Die 150n hatte ich für andere FETs berechnet gehabt. Jetzt sind 68nF MKP10 Typen drin. Habe die nach der Formel in der Application Note berechnet. In der steht auch unter "Bootstrap C too large: Dead-time may need to be increased in order to allow sufficient bootstrap refresh time. The alternative is to decrease bootstrap capacitance." Deswegen habe ich nicht mehr genommen gehabt. Errechnet waren es 50nF, ich habe dann wie gesagt 68nF Typen verbaut. Problem ist auch ein bisschen, dass der HIP4080A auch nicht extrem billig ist und ich (leider wie ich jetzt sehe) die SMD Version gekauft habe. Das Aus- und wieder Einlöten ist da leider ziemlich aufwendig ;). Aber wenn's hilft mach ich das natürlich!
k ohm? wenn du den HIP rausnimmst dürftest du an keinem gate einen durchgang haben, höchstens einige megaohm. bei kurzschluß gate<->source darf auch keiner mehr im kiloohm bereich leitend sind, höchstens "falsch gepolt", da läßt sich zwischen source und drain die parasitäre diode messen.
Ok, zugegeben, dann kann ich meine "Messung" vergessen. Hatte gemessen, als der HIP noch drin war.
na wenn der tot ist wirst du ihn sowieso auslöten müssen... oder strom dran und schauen ob er's von alleine tut... ;) ich versteh noch nicht so recht wie diese bootstrap Cs bei deinem HIP arbeiten. normalerweise sind die eben recht groß damit der high side driver eine vernünftige stromquelle hat. die dinger müssen ja den strom liefern können, der zum laden der high side gates notwendig ist. wenn das bei deinem HIP anders ist kann ich dir nicht helfen. ich kenns nur beim IR2110 bzw. IR2113.
Hier ist die Application Note des HIP. Da steht auch etwas über die Bootstrap Schaltung drin. http://www.intersil.com/data/an/an9404.pdf
yep das habe ich selber auch schon gefunden. das ding scheint mit einer internen ladungspumpe zu arbeiten. gar nicht schlecht, trotzdem scheinen mir die bootstrap Cs zu klein. falls nicht irgendwo ein maximalwert steht würd ich mindestens 470nF nehmen.
Ok, dann werde ich das mal probieren: kleinen Gate-Widerstand einfügen Die Cs auf 470n erhöhen Können diese Maßnahmen wirklich Einfluss auf das Problem des "Durchbrennens" haben?
weiß ich nicht. wenn die mosfets tot sind definitiv ja, ansonsten müßte man alle pins im betrieb messen - irgendwo muß ja was über die absolute maximum ratings hinausgehen wenn das ding heiß wird. probier doch mal ob der IC ohne die H brücke läuft oder ob selbst dann schon was heiß wird.
Ok, werde ich machen. Wirklich vielen Dank für deine Hilfe!
Ich habe da Bedenken wegen den MPK10 Kondensatoren als Bootstrap. Da steht zwar 'für Impuls Zwecke', aber keine Angabe über den ESR Wert. Ich kenne Bootstrap C's nur als low-ESR Typen, z.B. Vielschicht-Keramik. Die müssen ja innerhalb von einer Handvoll Nanosekunden Gateladungsströme im Ampere-Bereich liefern können, und das geht nur, wenn der ESR Wert im Milliohm Bereich liegt. Und ... die Vorgabe, dass die C's möglichst dicht am IC sitzen sollten, spielt da auch mit rein.
Hallo, aber ich finde bei Keramik-Widerständen kaum welche mit etwas größerer Kapazität (>100nF) Wie macht man das dann?
Joachim W. schrieb: > aber ich finde bei Keramik-Widerständen kaum welche mit etwas größerer > Kapazität (>100nF) > Wie macht man das dann? Ganz einfach: Such mal bei Kondensatoren, dann solltest du fündig werden. ;-) Bis in den unteren µF Bereich sollte man Keramikkondensatoren problemlos bekommen. Allerdings sollten 100nF bei weitem ausreichen, die AppNote sagt zur Dimensionierung folgendes:
1 | A value of bootstrap capacitance |
2 | about 10 times greater than the equivalent MOSFET gatesource |
3 | capacitance is usually sufficient. |
Und da der HIP Ladungspumpen hat, sind die Bootstrapkondensatoren nur für die Flanken notwendig. Daher müssen diese nicht unnötig groß sein. Ich würde auch eher auf die fehlenden Gatewiderstände tippen.
> Da steht zwar 'für Impuls Zwecke', aber keine Angabe über den ESR Wert.
Impuls ist gut, die sind belastbar.
Keramik ist nicht unbedngt so belastbar.
ESR ist egal, so lange der Kondensator die Wärme abführen kann, und das
kann ein grosser besser als ein kleiner.
Ok, das mit den Gate Widerständen könnte ich mir wirklich vorstellen. Die werde ich mal einbauen. Da müssten doch 1/4Watt Widerstände reichen, oder muss da was dickeres rein? nach P = I²*R wären es im Maximalfall 2,5 A und 10 Ohm (mal angenommen) ja unglaubliche 63 Watt... ;) Was für Typen nimmt man dafür? Nochwas allgemeineres: Ich habe jetzt schon öfter gelesen, dass man noch zusätzliche Shottky Dioden als Freilauf für den Motor einbauen soll. Eigentlich sollten aber doch die Dioden im MOSFET das auch abkönnen. Verschlechtere ich mir mit den zusätzlichen externen Dioden nicht vielleicht noch mein Schaltverhalten? EDIT: Was ich noch vergessen habe: Die Schaltung soll 20A bei 60V abkönnen.
Joachim W. schrieb: > Die werde ich mal einbauen. Da müssten doch 1/4Watt Widerstände reichen, > oder muss da was dickeres rein? Die sollten reichen. > nach P = I²*R wären es im Maximalfall 2,5 A und 10 Ohm (mal angenommen) > ja unglaubliche 63 Watt... ;) Was für Typen nimmt man dafür? 2,5A 10 Ohm und 12V passen nicht ganz zusammen... > Ich habe jetzt schon öfter gelesen, dass man noch zusätzliche Shottky > Dioden als Freilauf für den Motor einbauen soll. Eigentlich sollten aber > doch die Dioden im MOSFET das auch abkönnen. Verschlechtere ich mir mit > den zusätzlichen externen Dioden nicht vielleicht noch mein > Schaltverhalten? Generell kann man sagen: Zusätzliche Schottkydioden stören nie. Ob die notwendig sind, ist schon deutlich schwerer zu sagen. Mosfets mit niedrigen Spannungen sind meist sehr, schnell, so dass man hier auf zusätzliche Dioden verzichten kann.
das mit den zusätzlichen dioden an den mosfets kann man probieren. ist auch eine frage der schaltfrequenz, grundsätzlich würde ich es erstmal ohne probieren um zu schauen ob die internen dioden der mosfets das packen. erst wenn irgendwas aus unerklärlichen gründen heiß wird oder starke overshoots messbar sind würde ich externe (sehr schnelle) dioden an die mosfets packen. das schaltverhalten verschlechtern können diese dioden nicht, ohne last werden sie z.b. niemals leitend. 1/4W sind ausreichend bei den gatewiderständen, du willst ja nichts mit etlichen 100kHz schalten. wichtig ist daß du typen mit geringer induktivität nimmst, kohleschicht ist gut, draht weniger. ansonsten baust du im unglücklichsten fall einen schwinkreis mit der gatekapazität zusammen und versaust dir damit das schaltverhalten.
Benedikt K. schrieb:
> 2,5A 10 Ohm und 12V passen nicht ganz zusammen...
Nach was für Vorgaben dimensioniere ich die denn?
Die 2,5 A sind nur das was bei der HIP als peak gate current angegeben
ist.
Dann werde ich es erstmal ohne die zusätzlichen Dioden versuchen.
Joachim W. schrieb: > Benedikt K. schrieb: >> 2,5A 10 Ohm und 12V passen nicht ganz zusammen... > > Nach was für Vorgaben dimensioniere ich die denn? Das hängt von den Anforderungen an die Schaltung ab. Pauschal kann man nur sagen: So groß wie möglich, so klein wie notwendig. Ich dimensioniere den Gatewiderstand meist genausogroß wie der Innenwiderstand des Treiber ICs. Damit verteilt sich die Verlustleistung gleichmäßig auf die Widerstände und das IC. Das wären in diesem Fall rund 5 Ohm. 5-10 Ohm sind als Gatewiderstand daher ok. Damit sollte auch die Schaltgeschwindigkeit aus. > Die 2,5 A sind nur das was bei der HIP als peak gate current angegeben > ist. Bei 12V und 10 Ohm (+ Innenwiderstand vom HIP) werden nie mehr als etwa 1A fließen. Darauf wollte ich hinaus, denn damit ist die ganze Leistungsberechnung mit dem Ergebnis 63W die du gemacht hattest, falsch. Davon abgesehen ist das nur die Spitzenleistung die für wenige 100ns fließt. Im Mittel sind es wenige mW.
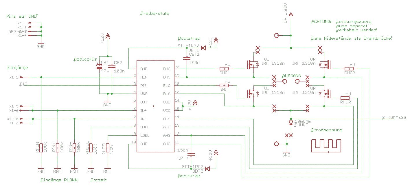
Hallo, ich habe jetzt die Gatewiderstände mit 10 Ohm eingebaut... trotzdem funktioniert die Schaltung einfach nicht richtig. Auch wenn kein Signal an den IN+ und - anliegt werden manche Tránsistoren durchgeschaltet und wenn ich dann sogar den DIS einschalte (was eigentlich alles abschalten sollte) wirds noch schlimmer... Wir haben mittlerweile den 4. IC zerstört.. irgendwas stimmt da einfach nicht. Gibt es denn irgendwelche Alternativen zu dem HIP4080A? Oder habt ihr noch Ideen?
Versuche mal die 60V extern mit einer Strombegrenzung so abzusichern damit du ausmessen kannst wo der Fehler liegt. Wenn du die Schaltung sofort nackt an die 12V/60V hängt und da irgendwas nicht stimmt dann raucht es sofort. :)
Hallo, es gibt mal wieder Neuigkeiten. Ich habe jetzt eine Prototypenplatine ätzen lassen, auf der nur die wichtigen Elemente der H-Brücke enthalten sind. Schaut euch sie mal an. Werte und Bauteile sind alle dem Schaltplan zu entnehmen. Ich denke die Gate-Kreise und Masseführung sollte eigentlich recht gut gelöst sein. Es ist nur ein "Prototyp", d.h. die maximalen Ströme sind sehr klein (Leiterbahnbreite). Es geht hier nur darum, zu sehen ob es grundsätzlich funktioniert oder eben nicht. -------------------------------- Es funktioniert wieder nicht! -------------------------------- Versuchsaufbau: ---------------- +12V als Versorgung für IC sowie Logiksignale (HEN und DIS sind per Jumper auf Masse oder 12V legbar, OUT auf "frei" oder Masse) +20V als "Hochspannung" an den Drain der oberen MOSFETs. 2K Widerstand als "Last". Eingänge alle offen, damit durch Pull-Downs auf Masse. Test: ----- - DIS auf High, also Jumper gesteckt -> 12V. Laut Datenblatt sollte damit alle Ausgänge (Gates) auf 0 liegen. Die beiden "oberen" MOSFETs sind dann aber eingeschaltet, Spannung 9V. Was kann da falsch sein? - DIS auf Low, HEN Low: nur unten Links durchgesteuert - DIS auf Low, HEN High unten links (~12V) und oben rechts (~30V ???) durchgesteuert. - DIS auf Low, HEN High, Eingang "In-" auf 500Hz 0-10V Rechteck Alle Kanäle bekommen das PWM zu sehen. Out auf Masse oder offen hat keine Auswirkung. +20V "Hochspannung" abklemmen hat auch keine Auswirkung. Danach: ------- Austausch der MKP10 68nF durch 6,8nF, keine Veränderung Abbau des 2200uF Elkos, keine Veränderung Austausch des ICs, keine Veränderung --------------------------------------------------------------------- Habt Ihr irgendwelche Ideen? Ich bin mit meinem Latein völlig am Ende.
ammm, sehe ich da richtig?!? VDD VCC Kurzgeschlossen??? so würde es nie funzen mfg
VDD VCC sind die stromversorgung des hip´s, deswegegen geht da nix....manmanman, das ist nicht mal unter "anfänger fehler" zu ordnen :)
LOOOOOOOOOOOOOOOOOOOOOOOOOOOOOOOOOOOOOOOOOOOOOOOOOOOOOOOOOOOOOOOOOOOOOOO OL
VDD und VCC gehören laut Schaltplan verbunden und an Versorgung. VSS ist Ground.
Hi, wie ging's denn jetzt weiter ? Laueft die Brucek jetzt ??? Gruess ro
Hallo, ja, die Brücke lief dann. Fehler lag im Verständnis wie die Ansteuerung funktionieren sollte. Die Prototypenplatine lief dann problemlos und konnte unseren Motor treiben. Die Hauptplatine mit allen möglichen Schutzschaltungen, Lüftersteuerung etc. funktionierte jedoch nicht. Mit einem normalen Widerstand als Last lief die Brücke problemlos. Schloss man einen Motor an, fing der HIP an zu brennen. Der Tipp liegt darauf, dass bei dieser Platine die Stromversorgung aller Teile, also Motor UND Mikroelektronik über eine Stromquelle lief. Die Spannung von ca. 50V musste dann per Spannungswandler auf die Versorgungsspannungsniveaus (12 und 5V) heruntergebrochen werden. Unser Tipp ist, dass bei dem Anschluss eines Motors und damit einer Induktivität, die entstehenden Spannungsspitzen unseren Spannungswandler zerstört haben und dann der HIP abgeschossen wurde. Die Beine die weggebrannt waren, waren auch die Stromversorgung des HIPs. Da das Ganze dann jedoch im letzten Studiensemester passierte, haben wir es nicht mehr weiter untersuchen können. Gruß und vielen Dank für die Hilfe!
Bitte melde dich an um einen Beitrag zu schreiben. Anmeldung ist kostenlos und dauert nur eine Minute.
Bestehender Account
Schon ein Account bei Google/GoogleMail? Keine Anmeldung erforderlich!
Mit Google-Account einloggen
Mit Google-Account einloggen
Noch kein Account? Hier anmelden.



