Bei meiner Casio-Armbanduhr habe ich auf der Platine eine Art vergoldeten Test-Pin gefunden. Gehe ich dort mit dem Oszi dran, sehe ich einen etwas verzerrten Sinus mit 32786 Hz. Die Frage ist, ob hier direkt der Quarz abgegriffen wird oder ein entkoppelter Anschluß des ICs. Kann dazu jemand etwas sagen? Wenn durch die Messung die Frequenz verändert wird, braucht man natürlich gar nicht erst anfangen zu messen. Ich habe einen recht brauchbaren Zähler mit Quarzofen (10^-8), damit würde ich ganz gerne die Ganggenauigkeit nachprüfen wollen. Da die Uhr schon seit Jahren pro Monat im Schnitt 20...30 s vorgeht, hätten wir eine Abweichung der Sollfrequenz von ca. 5...10 ppm. Als zweiter Schritt schwebt mir ein Kalibrieren vor (Quarz ziehen). Wäre das praktisch machbar? Oder bin ich völlig verrückt? ;)
Ein Uhrmacher sollte diese Einstellmoeglichkeiten haben. Zudem stimmt die Zeit nur wenn man die Uhr auch traegt. Denn sie wurde auf die Oberflaechentemperatur des Handgelenkes optimiert. Sonst wuerde ich mich meinem Vorredner anschliessen. Vier Pferde. zwei auf jeder seite, und mit denen dann am Quarz ziehen.
Ich erinnere mich, es muß so um 1978..1981 gewesen sein. Unser Uhrmacher hatte im Schaufenster eine Atomuhr (Funkuhr) mit roten 7-Segment Zahlen. Ich bin alle paar Wochen hingegangen und habe meine Quarzarmbanduhr nachgestellt. Im Laden war ein Gerät, dort konnte man seine (Quarz) Armbanduhr mit dem Glas nach unten drauf legen. Nach kurzer Zeit wurde einem die Gangabweichung auf einem hellgrün leuchtenden VFL-Display mit Ziffernhöhe wie beim Taschenrechner vieleicht 5mm angezeigt. Außer der Frequenz 32,768 kHz gab es noch zwei andere Frequenzen, die ich nicht mehr weiß. Vieleicht 4,194304 MHz und 2,359296 MHz. Ob man diese 3 verschiedenen Frequenzen manuell auswählen musste, oder ob sie automatisch erkannt wurden, weiß ich nicht mehr zu sagen. Ich habe ein bischen nach so einem Gerät gegoogelt, kann aber kein Bild etc. finden. Vielleicht sind meine Suchbegriffe ja blöd.
Scahu mal unter dem Begriff "Zeitwaage" in Verbindung mit Uhrmacher-Gerätschaften. Das ist das, was Du für Deine Uhr suchst.
Kann man doch vielleicht auch für Quarzuhren umbauen. Sonst sind die bei e**y recht teuer.
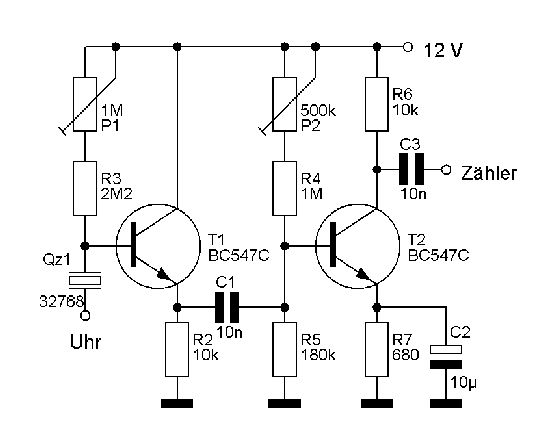
Zunächst erstmal danke für Eure Antworten! Also meine Armbanduhr hat neben der digitalen Anzeige auch eine analoge, aber ohne Sekundenzeiger. Dafür wird aller 20 Sekunden der Minutenzeiger weitergerückt. Diese Impulse kann ich auch berührungslos aufnehmen. Es wäre jedoch deutlich besser, man könnte direkt diese 32768 Hz berührungslos abnehmen. @Geissenpeter: Das ist offensichtlich genau das, was ich bräuchte. :) Sehr schwierig ist aber der Bau dieses Abnehmers. Ich habe da schon ein wenig experimentiert mit einem Verstärker mit einer kurzen Ferritantenne auf 32768 Hz abgeglichen und nachgeschaltetem Quarzfilter. Ist aber noch zu unempfindlich. Man bräuchte halt sehr hohe Verstärkung. Hätte man nähere Infos zu so einem Gerät, wäre ein Nachbau natürlich einfacher.
Ich hatte beruflich mit Firmen zu tun, wo Uhrenquarze eingesetzt werden. Die Abnahme der Schwingfrequenz geschah berührungslos akustisch, schließlich 'fiepsen' die Stimmgabelquarze bei 32,768 kHz. Das ist noch naher Ultraschall und lässt sich gut aufnehmen mit nicht allzu exotischer Technik und ohne dass die Aufnehmerkapazität, wie sie bei elektrischer Messung anfällt, eine Rolle spielt.
F. P. (pl504) schrieb: >Sehr schwierig ist aber der Bau dieses Abnehmers. Ich habe da schon ein >wenig experimentiert mit einem Verstärker mit einer kurzen Ferritantenne >auf 32768 Hz abgeglichen und nachgeschaltetem Quarzfilter. Ist aber noch >zu unempfindlich. Mit einer Ferritantenne nimmst du die magnetische Komponente auf. Ich habe auch schon drüber nachgedacht, ohne aber zum Lötkolben zu greifen. Ich würde eher die elektrische Komponente des Feldes nehmen: So ein 32,768kHz Quarz ist im Ersatzschaltbild ein Serienschwingkreis mit z.B. 1pF Kondensator und einer Spule von 23,59 Henry. Also ist es möglich, mit einer sehr kleinen Kapazität anzukoppeln.
Sonst einfach mal testen wie sehr sich die Frequenz ändert wenn man die Kapazität ändert mit der man das Signal abfragt. Damit könnte man erstmal feststellen wie kritisch der Eingang ist. Wenn es nicht zu stark ist, kann man den Effekt ja auch zurückrechnen.
Interessante Anregungen. Wie würde man am besten diesen 32-kHz-Ton abnehmen? Dazu bräuchte man sicher ein Ultraschallmikrofon. Die handelsüblichen Ultraschallempfänger für Abstandsmeßgeräte liegen bei 40 kHz und sind daher unbrauchbar. Ansonsten klingt die Idee mit dem Auskoppeln mittels Uhrenquarzes auch nicht schlecht. Mal sehen, ob ich am Wochenende Zeit zum Basteln habe.
F. P. schrieb: > Diese Impulse kann ich auch berührungslos aufnehmen. Dann mach das. > Es > wäre jedoch deutlich besser, man könnte direkt diese 32768 Hz > berührungslos abnehmen. Warum wäre das ,,deutlich besser''? Es ist doch komplett egal, wo du den Messwert her bekommst, solange halt sichergestellt ist, dass die Entnahme keine Rückwirkung auf den Oszillator selbst hat. Wenn du die 20-s-Impule nimmst, um ein Tor zu steuern, und in dieser Zeit dann die Referenzfrequenz selbst zählst (statt dass die Referenzfrequenz das Tor steuert und die Messfrequenz gezählt wird), dann hast du halt einen Zeitmesser statt eines Frequenzmessers.
Schau dir erst einmal den Temperaturgang eines Uhrenquarzes an und überleg dann ob du die 5-10ppm wirklich wegziehen willst.
Zum Thema "Uhrenquarz ziehen": Ich habe schon (irgendwo) mal gelesen, daß manche Uhren-ICs den Quarz "Softwaremäßig ziehen". Über eine geeignete einstellbare Zählschaltung wird dafür gesorgt, daß z.B. jeder 984 Impuls vom Quarz "ausgeblendet" wird. Diese Art Abgleich ist i.d.R. einfacher als "Kondenstoren zu trimmen". Kommt auch der automatischen Temperaturkompensation entgegen....... Ich vermute aber daß der Temperaturgang des Quarz bei Deiner Uhr den größten Effekt hat. Gruß Anton
How to Set Your Wristwatch to Extremely High Accuracy: http://www.pmonta.com/wristwatch.html Persönlich habe ich eine mechanische Uhr, wird jeden Morgen aufgezogen und nach meinem Wecker (kein Funkwecker) gestellt. Ist hinreichend genau, und hat für mich einfach "mehr Stil".
@Jörg Wunsch: Wenn Du von 20-s-Impulsen exakt (Jitter!) die Periodendauer messen willst, mußt Du sehr viele messen und davon den Mittelwert bilden. Das Messen dauert entsprechend deutlich langer, als wenn ich direkt die 32 kHz zähle. Das softwaremäßige "Ziehen" wäre sicher ideal, aber ohne Datenblatt ist da nichts zu machen. Aber wie soll das softwaremäßige Abgleichen eine bessere Temperaturkompensation als Trimmer-Abgleich bringen? Meine Anfrage zum Test-Pin beim Hersteller wurde natürlich auch wie in Deutschland zu erwarten abgewiesen: "wir [...] müssen Ihnen diesbezüglich mitteilen, dass es uns leider nicht gestattet ist, die technische Konfigurationen und Wirkungsweisen bzw. Service Manuals unserer Produkte weiterzugeben." Tja, da sitzen offenbar die falschen Leute am Support-Computer oder die falschen Leute stellen die falschen Fragen. Die Uhr trage ich nachts nicht, ansonsten täglich tagsüber. Man könnte daher von einer Durschnittstemperatur ausgehen. Die Gangabweichung ist ja auch weitestgehend konstant. Ob 5 s pro Monat erreichbar wären? Ganz so exakt wie auf dieser Seite http://leapsecond.com/pages/atomic-bill/ muß es ja nicht sein. ;)
F. P. schrieb: > Wenn Du von 20-s-Impulsen exakt (Jitter!) Wodurch sollten die Impulse jittern? Der Jitter des Oszillators ist nach 20 Sekunden allemal bereits durch die internen Teiler gemittelt, und solange die Flanken auch nur einigermaßen steil sind, erzeugen sie kein zusätzliches Jitter. > die Periodendauer messen > willst, mußt Du sehr viele messen und davon den Mittelwert bilden. Das > Messen dauert entsprechend deutlich langer, als wenn ich direkt die 32 > kHz zähle. Nun rechne mal nach, wie lange du 32 kHz zählen musst, damit du eine Genauigkeit von 1E-6 (1 Sekunde pro Woche, das dürfte ja ungefähr das Ziel sein) erreichst. Michael X. schrieb: > Schau dir erst einmal den Temperaturgang eines Uhrenquarzes an und > überleg dann ob du die 5-10ppm wirklich wegziehen willst. Ist für eine Uhr, die man ständig am Arm trägt, kein Thema. Die bleibt auf wenige Kelvin konstant in der Temperatur.
Ihr habt es mit 20 Sekunden Tests. Die Sache hier laeuft doch schon seit 3 Tagen: wieviel ( Zeit )Abweichung hat sich in dieser Zeit ergeben ? Jitter oder was auch immer ist doch alles Nebensache. Etwas mehr Sinn fuer praktische Vorgehensweise....und... gibt es ueberhaupt eine 'zugaengliche' Einstellmoeglichkeit bzw Platz fuer ein mini ' C ' ?
Jörg Wunsch schrieb: > F. P. schrieb: > >> Wenn Du von 20-s-Impulsen exakt (Jitter!) > > Wodurch sollten die Impulse jittern? Der Jitter des Oszillators ist > nach 20 Sekunden allemal bereits durch die internen Teiler gemittelt, > und solange die Flanken auch nur einigermaßen steil sind, erzeugen > sie kein zusätzliches Jitter. Wenn ich mit 1 MHz internem Takt zähle, steht der Zähler idealerweise nach 20 s auf 20.000.000 bzw. 20,000.000 s. Sollte hier kein Jitter meßbar sein, müßte er <1 µs sein. Will ich 10 Werte mitteln, dauert es eben 200 s oder bei 100 Werten 2000 s. >> die Periodendauer messen >> willst, mußt Du sehr viele messen und davon den Mittelwert bilden. Das >> Messen dauert entsprechend deutlich langer, als wenn ich direkt die 32 >> kHz zähle. > > Nun rechne mal nach, wie lange du 32 kHz zählen musst, damit du eine > Genauigkeit von 1E-6 (1 Sekunde pro Woche, das dürfte ja ungefähr > das Ziel sein) erreichst. 100 Sekunden. Dann hätte ich eine Auflösung von 10 mHz resp. 3,05e-7. Habe vorhin die Uhr mal komplett zerlegt. Der Quarz geht mit einem Fest-C nach Masse. Diesen C könnte ich mal ausmessen. Eventuell taugt der schon für Abgleichzwecke, wenn man ihn durch einen anderen/Trimmer ersetzt? Ansonsten ist auf der Platine durch den recht dicken Plasterahmen noch genug Platz in der Uhr vorhanden, z.B. für SMD-Abgleichtrimmer. Es gibt da ganz nette, die sind weniger als 2 mm hoch und 4 mm lang. Der Test-Pin für die 32 kHz ist an einer anderen Seite aus dem IC herausgeführt, daher vermute ich mal, daß hier nicht direkt der Quarz dranhängt.
F. P. schrieb: > Der Test-Pin für die 32 kHz ist an einer anderen Seite aus dem IC > herausgeführt, daher vermute ich mal, daß hier nicht direkt der Quarz > dranhängt. Dann würde ich das an deiner Stelle mal probieren. Du hast ja eine Abschätzung, wie viel Gangabweichung die Uhr derzeit hat. Das müsste sich ja dann mit der Messung an diesem Pin decken, bevor du irgendwas änderst.
Meine Quarzzwiebel schafft die max 20 sec locker zwischen den politisch erzwungenen Zeitzonenwechseln (CET <-> CEST).
tchibo schrieb: > Meine Quarzzwiebel schafft die max 20 sec locker zwischen den > politisch erzwungenen Zeitzonenwechseln (CET <-> CEST). Dann ist sie gut eingestellt. Davon abgesehen, bei den meisten rein digitalen Uhren ist der Wechsel von/nach DST kein Grund, die eigentliche Zeit (also die Sekunden) umzustellen. Die Stundenein- stellung kann man normalerweise davon unabhängig ändern. Das braucht man ja auch, wenn man mal in die Verlegenheit kommt, in eine andere Zeitzone zu gelangen.
Es hat sich etwas Zeit zum Basteln und Messen gefunden. Ich habe einen kleinen Vorverstärker mit Quarzfilter-Eingang gebastelt, der sich wunderbar für den Meßzweck eignet. Der Zähler zeigt mir jetzt eine Periodendauer von 30517,325 ns an (Mittelwertbildung von 10^5 Messungen). Der Wert schwankt dabei nur um wenige ps. Rechnet man die Gangabweichung aus, kommt man auf ca. 21 s pro Monat, was sich mit meinen Beobachtungen deckt. Ich würde also behaupten, daß der Verstärker die Uhr in ihrer Genauigkeit nicht beeinflußt. Hinzuzufügen sei jedoch, daß der Zähler viele Jahre nicht geeicht/kalibriert wurde. Bevor ich die Uhr endgültig abgleiche, will ich natürlich vorher den Zähler kalibrieren. Dazu muß ich mir auch noch etwas einfallen lassen. Nächster Schritt ist nun, die Oszillatorfrequenz auf Idealwert zu ziehen.
dir ist die genaue Zeit aber viel Zeit wert ;-) obwohl sie schon vergangen ist.
Ein Quarz altert auch, warum lötest du nicht erstmal einen neuen ein, und schaust dann nochmal nach der Abweichung?
F. P. schrieb: > Ich habe einen kleinen Vorverstärker mit Quarzfilter-Eingang gebastelt, > der sich wunderbar für den Meßzweck eignet. >Ich würde also behaupten, daß der Verstärker die Uhr in ihrer Genauigkeit >nicht beeinflußt. Freut mich, das du meine Idee aufgegriffen hast, und das es funktioniert. :-) Mich würde jetzt noch interressieren, wie du die Quarzfrequenz an der Uhr abnimmst. Meine geheime Hoffnung war, das man es so empfindlich hinbekommt, das man die Quarzfrequenz abnehmen kann, ohne die Uhr zu öffnen! Die Zeichnung ist so gemeint, das man die Uhr zur Messung in ein abgeschirmtes Gehäuse legen soll.
F. P. schrieb: > Bevor ich die Uhr endgültig abgleiche, will > ich natürlich vorher den Zähler kalibrieren. Dazu muß ich mir auch noch > etwas einfallen lassen. Kauf dir doch beim Chinesen ein Rubidium-Frequenznormal. ;-) Die Teile sind wirklich nett.
...oder Kauf dir doch beim Chinesen eine....neue Uhr fuer 3 Euro !
special swine flu schrieb: > ...oder > Kauf dir doch beim Chinesen eine....neue Uhr fuer 3 Euro ! Die bietet dann garantiert wieder Potenzial für neue Einstell- arbeiten. :-)
Jörg Wunsch schrieb: > Kauf dir doch beim Chinesen ein Rubidium-Frequenznormal. ;-) Die > Teile sind wirklich nett. Wo finde ich den Chinesen? Was kostet ein Rubidium-Frequenznormal beim Chinesen?
Franz Gans schrieb: > Wo finde ich den Chinesen? Zum Bleistift ebay 290301954333 > Was kostet ein Rubidium-Frequenznormal beim Chinesen? EUR 80 mit Versand. Je nachdem, wie gnädig der Zoll bei dir ist, käme wohl noch EUSt. drauf. Bei mir isses ohne durchgelaufen.
Das Problem bei diesen Angeboten ist, daß man nicht weiß, wieviele Betriebsstunden die Rb-Lampe schon auf dem Buckel hat. Das Teil altert und driftet ebenfalls. @special swine flu Sagen wir mal so: Eine genaugehende Uhr ist mir mehr wert. ;) Claudio H. schrieb: > Ein Quarz altert auch, warum lötest du nicht erstmal einen neuen ein, > und schaust dann nochmal nach der Abweichung? Guckst Du weiter oben, dann hast Du die Antwort. Vorhin hatte ich den Keramik-C mal ausgelötet und ausgemessen (20p). Versuchshalber mal gegen einen 28p getauscht und siehe da: Abweichung jetzt lt. Zähler nur noch -1,86 s im Monat. Ich werde erstmal über einige Tage/Wochen beobachten, wie genau die Uhr jetzt tatsächlich geht. Als ich sie während der Messung mit einer Halogenlampe etwas gewärmt hatte, lief sie ganz wenig schneller. Der Gangfehler wird sich damit beim Tragen der Uhr offensichtlich geringfügig verringern. Peter Zz schrieb: > Mich würde jetzt noch interressieren, wie du die Quarzfrequenz an der > Uhr abnimmst. Meine geheime Hoffnung war, das man es so empfindlich > hinbekommt, das man die Quarzfrequenz abnehmen kann, ohne die Uhr zu > öffnen! Die Zeichnung ist so gemeint, das man die Uhr zur Messung in ein > abgeschirmtes Gehäuse legen soll. Wie gesagt: Bei meiner Uhr gibt es da so einen vergoldetes Test-Pad, wo man das Signal abgreifen kann. Wenn Du die Ganggenauigkeit verbessern willst, wirst Du ohnehin nicht um das Öffnen der Uhr herumkommen. Geissenpeter schrieb weiter oben von Geräten, die das Signal berührungslos abnehmen. Wäre zur Kontrolle sicher nicht verkehrt, aber sowas muß man erstmal bauen. Und ob der Aufwand lohnt, ist die Frage.
F. P. schrieb: > Als ich sie während der Messung mit einer > Halogenlampe etwas gewärmt hatte, lief sie ganz wenig schneller. Der > Gangfehler wird sich damit beim Tragen der Uhr offensichtlich > geringfügig verringern. Du mußt jetzt nur noch das richtige PWM-Verhältnis (am Handgelenk tragen/auf Nachttisch liegen) herausfinden für Gangabweichung +/- 0. :-)
F. P. ich glaube du wirst dir eine neue Armbanduhr kaufen müssen. Und wenn ich das hier so lese kommt eigentlich nur die hier in Frage: http://leapsecond.com/pages/atomic-bill/
Den Link hatte ich am 9.12. auch schon gepostet. Aber wenn die Uhr jetzt wirklich so genau geht, brauche ich ja keine neue.
F. P. schrieb: > Das Problem bei diesen Angeboten ist, daß man nicht weiß, wieviele > Betriebsstunden die Rb-Lampe schon auf dem Buckel hat. Die Teile sind bei den "time-nuts" wohl schon ausgiebig diskutiert worden (hier übrigens auch). Sie haben grob gerechnet ihre halbe Lebensdauer hinter sich, die sie als Backup-Zeitnormal in einem Mobilfunksystem der USA verbracht haben (primary reference war/ist dort GPS). Aus diesem System sind sie ca. 2004 entfernt worden, seither lagern sie einfach nur. Wenn du vor hast, das Teil weitere 20 Jahre am Stück zu betreiben, solltest du wohl lieber in ein unbenutztes Rb-Normal investieren ;) (gibt's beim gleichen Händler). Wenn man das Teil aber nur alle Jubeljahre mal einen Tag lang anheizt, um seine Messgeräte damit zu kalibrieren, wird es wohl noch ewig halten. Ich kenn auch schon jemanden, der sich zusätzlich noch bei ebäh zwei Rb-Ersatzlampen gekauft hat... Der Chinese hat übrigens (einschließlich der "time-nuts") einen guten Ruf als seriöser Händler.
Es reicht ja sicher auch aus, wenn ich mal zu jemanden gehe, der so eine halbwegs brauchbare 10-MHz-Referenz hat (10^-9 Minimum) und dort mal meinen Zähler nachkalibriere. Das ist günstiger, als sich so ein Rb-Normal anzuschaffen. Ich muß ja nicht permanent höchste Genauigkeit haben. Theoretisch könnte ich einfach einen vernünftigen GPS-Empfänger mit 1-Hz-Ausgang nehmen und davon z.B. 10^5 Impulse messen und die mittlere Periodendauer anzeigen lassen. Wenn der Zähler ideal kalibriert ist, hätten wir eine Anzeige von 1,000.000.0 s. Dauert halt nur ewig. Man könnte weniger Impulse nehmen, dann geht es schneller. Aber egal wie man es macht: damit ist der Ofen nicht auf 10^-9 zu kalibrieren (Unsicherheit der letzten Stelle). http://www.qsl.net/dk6rx/home/home.htm Auf dieser Seite gab es mal ein hochinteressante Beschreibung zum Selbstbau eines GPS-stabilisierten Frequenznormals. Leider ist die betreffende Seite offline.
F. P. schrieb: > Es reicht ja sicher auch aus, wenn ich mal zu jemanden gehe, der so eine > halbwegs brauchbare 10-MHz-Referenz hat (10^-9 Minimum) und dort mal > meinen Zähler nachkalibriere. Wenn du jemanden findest, ja. > Das ist günstiger, als sich so ein > Rb-Normal anzuschaffen. Naja, ziemlich schnell nicht mehr -- so günstig, wie diese Teile sind. Ein gängiger OCXO kostet ja bereits genauso viel, und wenn du den dann noch via GPS oder DCF-77 stabilisierst, hast du sicher schon einiges mehr an Aufwand.
Das ist richtig. Theoretisch könnte man den Ofen des Zählers dazu verwenden und eine GPS-PLL mit einbauen. Wenn der Zähler kalibriert werden soll, einfach ein GPS-Modul anschließen und die Kiste mal ein oder mehrere Tage durchlaufen lassen. Bleiben die GPS-Impulse aus, könnte man den aktuellen DAC-Wert ins EEPROM schreiben und bei jedem Einschalten des Zählers wieder abrufen. Der DAC selber müßte aber wohl besser in den Ofen mit integriert werden, um Schwankungen der Ausgangsspannung durch Temperatureinfluß zu vermeiden, oder sehe ich das falsch?
Kauf dir ne Funkuhr. Gibt es ab 15Euro. Geht immer genau und macht keine Probleme. Verlust oder Defekt ist bei 15Euro auch nicht so schmerzlich. Meine läuft schon mehrere Jahre. Habe sie damals via ebay gekauft.
Wo bliebe da der Bastelspaß? Momentaner Stand: Ich habe empirisch einen passenden SMD-C herausgesucht (3p9, NP0) und einfach auf den vorhandenen C draufgelötet. Mein Zähler konnte ich zwischenzeitlich kalibrieren, also war auch die anschließende Gangkontrolle kein Problem. Jetzt läuft die Uhr seit 28 Tagen und weicht nur ca. eine halbe Sekunde ab - was will man mehr?
Momentane Gangabweichung maximal eine Sekunde. Genauer kann ich das mit dem Funkwecker nicht vergleichen. Kann doch eigentlich nicht sein? Die Uhr läuft jetzt schon vier Monate und seitdem habe ich sie nicht wieder gestellt. Wäre eine Gangabweichung von maximal 0,1 ppm (!). Habe noch etwas zum Thema Gang-Messung gefunden: http://www.greinervibrograf.com/info/infos-Dateien/B300_D.pdf Bei dem Teil scheint man das irgendwie kapazitiv zu machen. Alles ohne Abschirmung - die Uhr wird einfach draufgelegt und fertig.
Bitte melde dich an um einen Beitrag zu schreiben. Anmeldung ist kostenlos und dauert nur eine Minute.
Bestehender Account
Schon ein Account bei Google/GoogleMail? Keine Anmeldung erforderlich!
Mit Google-Account einloggen
Mit Google-Account einloggen
Noch kein Account? Hier anmelden.


