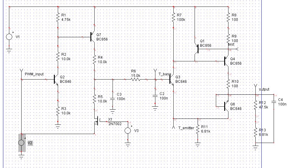
Hallo! Aus einer Literatur habe ich eine Formel für tau bei einem doppel RC-Glied. Angewandt auf die Schaltung wäre dies: tau=R4 * C2. Das Problem hier ist die PWM (realisiert mit X2 und V2, f=10kHz). Bei X2 durchgeschaltet (V2=low) sind R5, C3, R6 und C2 in funktion; bei X2 nicht durchgeschaltet sind R4, C3, R6 und C2 in funktion. Ich suche die Zeit, in der T_base den stationären Zustand erreicht. Ich weiß nicht, wie ich diese Zeit ermitteln soll. Ich hoffe, ich habe das Problem verständlich ausgedrückt.
Wo ist X2, was ist V3? Wenn ich deine Frage richtig verstanden habe, dann ist nach 5*Tau praktischerweise der statische Zustand erreicht.
Ich Dummi... Ich meinte X1 und V2. Ja, eigentlich sollte ja nach 5*Tau an T_base der stationäre Zustand erreicht sein. Da sich aber beim durchgeschaltetem X1 die Kondensatoren in die "entgegengesetze" Richtung entladen, kommt ich mit 5*tau nicht hin. Ich habe das Ganze mit iCaps simuliert. Der stat. Zustand wird nach ca. 16ms erreicht.
Bitte melde dich an um einen Beitrag zu schreiben. Anmeldung ist kostenlos und dauert nur eine Minute.
Bestehender Account
Schon ein Account bei Google/GoogleMail? Keine Anmeldung erforderlich!
Mit Google-Account einloggen
Mit Google-Account einloggen
Noch kein Account? Hier anmelden.
