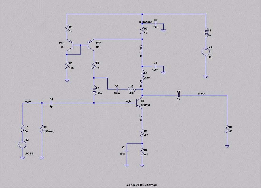
Hallo, ich simuliere mit LTSpice einen Transistorverstärker. Neben der Verstärkung ist da auch der Ein- und Ausgangswiderstand wichtig. Ich kann u_in/i_in plotten um den Eingangswiderstand zu sehen (auch wenns etwas umständlich ist weil beim AC sweep alles in dB angezeigt wird. Geht das auch anschaulicher? Als s11 vielleicht?) Aber wie bestimme ich den Ausgangswiderstand? Ich habe den Ausgang mit 50 Ohm abgeschlossen, schon weil die Last am Ausgang beträchtlich auf dem Eingang zurück wirkt. u_out/i_out ergibt somit zwangsläufig 50 Ohm. Man könnte natürlich die Spannungen bei unterschiedlichen Ausgangswiderständen messen, z.B. 49 und 51 Ohm, und zurückrechnen, aber das geht nicht automatisch, so dass es sehr zeitraubend wird die Auswirkung verschiedener Veränderungen auf den Ausgangswiderstand zu simulieren. Weiß jemand Rat? Randy
Randy schrieb: > Hallo, > > ich simuliere mit LTSpice einen Transistorverstärker. Neben der > Verstärkung ist da auch der Ein- und Ausgangswiderstand wichtig. Ich > kann u_in/i_in plotten um den Eingangswiderstand zu sehen (auch wenns > etwas umständlich ist weil beim AC sweep alles in dB angezeigt wird. > Geht das auch anschaulicher? Als s11 vielleicht?) > Aber wie bestimme ich den Ausgangswiderstand? Ich habe den Ausgang mit > 50 Ohm abgeschlossen, schon weil die Last am Ausgang beträchtlich auf > dem Eingang zurück wirkt. u_out/i_out ergibt somit zwangsläufig 50 Ohm. > Man könnte natürlich die Spannungen bei unterschiedlichen > Ausgangswiderständen messen, z.B. 49 und 51 Ohm, und zurückrechnen, aber > das geht nicht automatisch, so dass es sehr zeitraubend wird die > Auswirkung verschiedener Veränderungen auf den Ausgangswiderstand zu > simulieren. > Weiß jemand Rat? > > Randy Hallo Randy, alles nach dem du gefragt hast ist möglich. 1. Die vertikale Achse kann man auf linear stellen. 2. S-parameter gibt es mit .AC plus .NET Befehl. Im Installationsordner "Examples\Educational" gibt es ein Beispiel S-param. Halt dich an das unterste Beispiel. Vergiss alle anderen Beispiele. 3. Den Ausgangswiderstand bekommst du, wenn du in Reihe zu deinem 50 Ohm Widerstand am Ausgang eine V-Quelle einfügst. Die stimuliert dann den Ausgang. Den Wert der AC-Quelle am Eingang setzt du dabei natürlich auf 0. Helmut
Dafür gibts doch was nettes in Spice
1 | .tf v(node1, node2) V1 |
V1: eingangsquelle v(node1, node2): ausgang Einfach mal die Spice-Hilfe zu rate ziehen: http://www.macspice.com/ug/sec4.html#4.3.8
Michael schrieb: > Dafür gibts doch was nettes in Spice > >
1 | > .tf v(node1, node2) V1 |
2 | > |
> > V1: eingangsquelle > v(node1, node2): ausgang > > Einfach mal die Spice-Hilfe zu rate ziehen: > http://www.macspice.com/ug/sec4.html#4.3.8 .TF ist nur für Gleichstrom bzw. Gleichspannung.
>.TF ist nur für Gleichstrom bzw. Gleichspannung.
Das ist nicht ganz richtig. .tf ist die Kleinsignalanalyse und die
interessiert hier bei dem oben genannten Modell ja wohl, also das
Kleinsignalverhalten.
Michael schrieb: >>.TF ist nur für Gleichstrom bzw. Gleichspannung. > > Das ist nicht ganz richtig. .tf ist die Kleinsignalanalyse und die > interessiert hier bei dem oben genannten Modell ja wohl, also das > Kleinsignalverhalten. .tf ist aber nur das Kleinsignalverhalten bei f=0. Wenn jemand einen HF-Verstärker baut, dann interessiert aber das Verhalten für f>0Hz.
Kleinsignalverhalten mit f=0 ist ja jetzt schon ein Widerspruch in sich, oder? However, ich denke immer noch, dass grade bei der obigen Schaltung .tf genau das Richtige ist. Klar, dass man da ein HF Signal hat aber das Signal soll ja nicht den Arbeitspunkt verschieben.
Michael schrieb: > Kleinsignalverhalten mit f=0 ist ja jetzt schon ein Widerspruch in sich, > oder? However, ich denke immer noch, dass grade bei der obigen Schaltung > .tf genau das Richtige ist. Klar, dass man da ein HF Signal hat aber das > Signal soll ja nicht den Arbeitspunkt verschieben. Der Transistor enthält Kapazitäten z. B. Cce die einen frequenzabhängigen Parallelwiderstand darstellen und auch die frequenzabhängige Stromvertsärkung beinflußt den Ausganswiderstand wgen der verstärkungsabhängigen Rückwirkung über die Ccb Kapazität.
Ich hab die Anzeige jetzt zumindest auf reelle Ohm und Phase hinbekommen. Ein Smith Diagramm hab ich nicht hingekriegt, oder direkt die Anzeige als Rückflussdämpfung in dB, aber das ist nicht so wichtig. Vielen Dank > Im Installationsordner "Examples\Educational" gibt es ein Beispiel > S-param. Was kann aus der Schaltung lernen? Ich hab sie geladen, es ist nur die Schaltung, keine weitere Erläuterung. Nach dem Simulieren erhält man ein leeres Plot-Fenster. In der Liste mit auswählbahren Traces findet sich manch interessant aussehendes, z.B. H22(v4), aber keine Erläuterung ob das tatächlich die Rückflussdämpfung ist oder wie man das erzeugt. Randy
Entscheidend ist die .NET Anwesiung. Erst die bewirkt, dass du hinterher S, Z, H, Y Parameter deines Vierpols anzeigen kannst. Wenn du unbedingt ein Smith-Diagramm brauchst, dann musst du die S-Parameter exportieren und dann mit einem Grafik-Programm das Smith-Chart erzeugen. File -> Export Hättest du die .asc Datei anghängt, dann könnte ich dir die .NET Anweisung einfügen.
Bitte melde dich an um einen Beitrag zu schreiben. Anmeldung ist kostenlos und dauert nur eine Minute.
Bestehender Account
Schon ein Account bei Google/GoogleMail? Keine Anmeldung erforderlich!
Mit Google-Account einloggen
Mit Google-Account einloggen
Noch kein Account? Hier anmelden.

