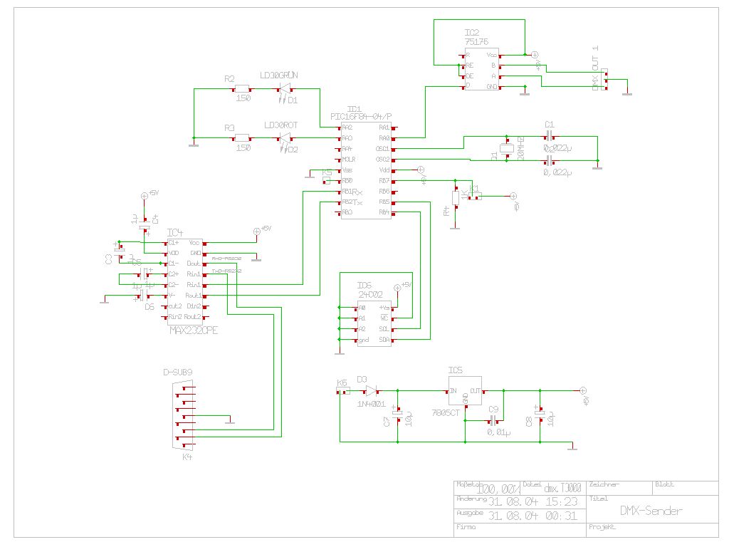
Hi Leute, habe eine Schaltung mit einem PIC16F628, einem MAX232, einem 75176 aufgebaut. Dazu noch das übliche "drumrum" (7805, Kondensatoren, Quarz..) Der PIC wird beim arbieten (20Mhz) auch handwarm. Daraufhin habe ich gemessen, daß die gesamte Schaltung 120mA zieht. Das kommt mir ein wenig merkwürdig vor also habe ich jedes Bauteil einzeln nachgemessen: MAX232: 10mA 75176: 40mA PIC: 70mA (!!!!) Wie kann denn das sein, daß der PIC 70mA zieht?!. Das sind keine LEDs dran und sonst ausser Quarz und einer RX, TX Verbindung zum MAX232 und einer Datenverbindung zum 75176 nichts. Ausser ein 1K auf Masse an einem Pin, an welchem ich per Jumper eine Option einstellen kann. Ist das normal?? Hat jemand einen Tip? Schaltplan im Anhang. Die im Plan eingezeichneten LED's und der 24C02 sind nicht eingesetzt auf der Platine.
TXD vom PIC und der Ausgang vom Maxim treiben sich evtl. schon mal gegenseitig zu "Tode". RXD und TXD müssten getauscht werden. Ansonsten ist irgendwo ein Kurzer. 70mA sind definitiv zu viel und warm darf der PIC auch nicht werden. Steffen
Warum müssen die getauscht werden?? Verstehe ich nicht! Die Schaltung funktioniert übrigens einwandfrei.. Ausser das der PIC nach 10 min "Dachboden-im-Sommer"-Temperatur hat! Hat der PIC evtl. auch einen weg?
Steffen hat schon recht, die müssen getauscht werden. Z. B. beim RB2 (PIC) kommen die seriellen Daten raus, du hast das aber an einen Ausgang des MAX232 gelegt. Thorsten
Nein, das ist aber richtig so denke ich: Vielleicht ist die Beschriftung des Chips im Schaltplan falsch (wie ich gerade sehe) aber die Pins sind definitiv richtig angeschlossen: http://www.elektronik-kompendium.de/public/riederer/max232.htm oder http://chaokhun.kmitl.ac.th/~kswichit/MAX232/MAX232.htm Ich kann ja auch mit dem PC Daten in den PIC schreiben und der PIC gibt mir auch die korrekten "Antworten" zurück. Die Kommunikation funktioniert. Ich denke dann muss es auch richtig angeschlossen sein?! Und auch wenn ich den MAX232 ausbaue und RX bzw. TX am PIC als leere Ausgänge setze wird er immernoch warm. Hab schon 3 mal die Platine auf Kurzschlüsse untersucht. Gibts evtl noch etwas was ich einfach nicht gesehen habe?
Also wenn echt kein Fehler vorliegt solltest Du mal versuchsweise (falls möglich) die Taktfrequenz runtersetzen; das verringert die Stromaufnahme wesentlich!
Hat sich erledigt! Ich habe einfach einen anderen Prozessor genommen. Vielleicht hette der ne Makke weg?! Is ja immerhin auch mein "TestPIC" gewesen ;) Auf jedenfall funktioniert der neue Chip nun einwandfrei! Trotzdem Danke für die Mühe!
@ excelsior Das mit dem Testpic könnte schon sein. Evtl. hat der schon mal was abbekommen. Etwas ähnliches hatte ich auch schon. Steffen PS: Tausche aber trotzdem mal die Anschlußbezeichnungen. Sonst bekommst Du das beim nächsten Mal wieder als erste Antwort.
Hallo, deine Taktfrequenz ist (war) zu hoch. In deinem Schaltplan steht die Bezeichnung PIC16F84-04P. Die ist nur für 4 MHz ausgelegt. Die letzte Zahl (-04) gibt die maximale Taktfrequenz in Mhz an. Deine angegebenen 20 MHz sind deshalb zuviel. Gruß Markus
..Oh ja, hat er wie ich merke.. Sorry, aber Schaltplan zeichnen mit Target ist nicht mein Ding. Eigentlich mache ich das auch nur, damit ich dann schön einfach ein Platinenlayout erstellen kann. Manchmal nehme ich ähnliche Bauteile und gehe dann nach Pins und nicht nach Bezeichnungen. (Z.B. hat Target den 75176 nicht, also habe ich einen NE555 genommen und einfach die Bezeichnungen an den Pins geändert) Naja, auf jedenfall hab ich einen PIC16F628A-I/P drin der auch 20Mhz abkann! Ein "Treiber" für externen Speicher ist noch nicht implementiert, aber man denkt ja mit (manchmal ;) und deshalb hab ich schonmal Platz für einen 24CXX gemacht. Wen es vielleicht interessiert: Das ganze ist ein DMX512 Transmitter der im Moment allerdings nur 72 Kanäle (Speichermangel) unterstützt. Ich weiß es gibt schon Haufenweise dieser Geräte im Netz aber jetzt habe ich einen der genau meinen Wünschen entspricht. Das Teil kommt auf kleinen Partys zum Einsatz. Ich habe es aber auch schon in der Disco wo ich arbeite an der "großen" Lichtanlage getestet. Die 72 von 244 voll belegten Kanälen laufen gut ;) Das schöne ist, daß im Gegensatz zu vielen anderen Transmittern die Kommunikation PC <-> COntroller mit 115200 bps läuft was schnelle Refreshs garantiert. So wen es nicht interessiert hat, für den ist jetzt zu spät ;) Ich habs nur mal geschrieben weil ich selber auch immer sehr neugierig bin wenn jemand einen Schaltplan postet was er eigentlich damit machen will! Thx nochmal!
Bitte melde dich an um einen Beitrag zu schreiben. Anmeldung ist kostenlos und dauert nur eine Minute.
Bestehender Account
Schon ein Account bei Google/GoogleMail? Keine Anmeldung erforderlich!
Mit Google-Account einloggen
Mit Google-Account einloggen
Noch kein Account? Hier anmelden.
