Guten Abend Ich möchte zwei Funkgeräte mit einem Headset verwenden. Lautsprecher Die Herausforderung besteht meines erachten beim mischen der Audiosignale für den Lautsprecher. Die Schaltung muss automatisch das empfangende Funkgerät durch stellen und falls beide ein Signal empfangen nur Funkgerät 1. Falls es möglich ist, muss dem Benutzer durch ein akustisches Signal mitgeteilt wenn er das Funkgerät 2 hört. Eine Möglichkeit um diese Schaltung zu realisieren sehe ich in zwei VOX-Schaltungen(http://www.qslnet.de/member/dc3rj/VOX/vox.htm) in Kombination mit einem 4016 (http://www.doctronics.co.uk/4016.htm). Diese Schaltung würde nicht ganz meinen Anforderung entsprechen ist aber durchaus brauchbar. Meine Frage an euch gibt es einfachere/ bessere/ andere Lösungen? Mikrofon und PTT Da die Funktion auf beiden Funkgeräte gleichzeitig zu senden nicht benötigt wird würde ich die Umschaltung einfach durch Umschalter lösen, also einen Taster zum senden und einen Switch für die Umschaltung von Funkgerät 1 zu Funkgerät 2. Danke und Gruss moskito
Solange keine Masseprobleme bestehen könnte man im einfachsten Fall mit 2 Widerständen die Signale summieren. E1>----R1-----| E2>----R2-----|------> Verstärker
Danke für die schnelle Antwort, die Signale zu summieren habe ich auch schon gedacht. Aber ich möchte falls auf beiden Funkgeräte etwas zu hören ist nur das Funkgerät 1 hören. Ich habe das ganze noch als Diagramm erstellt, wie ich mir es in etwa vorstelle. Gruss moskito
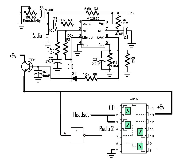
Ich habe mir die Schaltung für diese Funktion zusammen gefügt in einen Bildbearbeitungsprogramm. Nun meine Frage, was muss ich machen das ich ein akustisches Signal im Lautsprecher bekommen, wenn der Kanal von Funkgerät 2 nach Funkgerät 1 geschaltet wird? Gruss moskito
>was muss ich machen das ich ein akustisches Signal im >Lautsprecher bekommen, wenn der Kanal von Funkgerät 2 nach Funkgerät 1 z.B. mit Komparator Pegel prüfen und Signalgeber steuern http://www.elektronik-kompendium.de/sites/slt/0311261.htm Da man nie weiß wer WANN was sendet, ist die automatische Umschaltung eine weniger glückliche Lösung. Wahrscheinlich ist es einfacher, 2 Headsets auf den Kopf zu setzen. Funke1 rechts und Funke2 links.
Bitte melde dich an um einen Beitrag zu schreiben. Anmeldung ist kostenlos und dauert nur eine Minute.
Bestehender Account
Schon ein Account bei Google/GoogleMail? Keine Anmeldung erforderlich!
Mit Google-Account einloggen
Mit Google-Account einloggen
Noch kein Account? Hier anmelden.

