Hallo also mein problem ist folgendes: ich habe eine batterie die ich mit einer spannungsgesteuerten stromquelle belaste. die batterie hat normaler weise 12V. bei belastung fällt eine batterie zum bsp auf 6Volt. Meine Aufgabe ist es jetzt die spannungsgesteuerte stromquelle so zu steuern das die batterie nie unter 8V fallen kann bei Belastung. hat jemand einen schaltungsvorschlag lg michi
ja schon, aber die schaltung die ich bis jetzt habe funktioniert nicht so ganz wie ich es will......
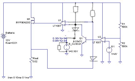
Für + & - Eingänge von U1 musst Du Potentialversatz schaffen, daß die
Pegel da höher kommen.
+ Us -------------
|
|
|
10 kOhm
|
|
|--- OPV Eingang
|
A
Diode
K
|
|
Shunt/ Ref-Spannung
Michael Schuler schrieb:
> ach ja und was bringt die diode??
Pegelversatz um deren Flussspannung.
(für beide Eingänge vorsehen)
da komm ich jetzt leider nicht ganz mit =( kannst du mal bitte kurz eine skizze machen??
danke =) jetzt hab ich nur noch eine Frage..... der wiederstand neben der spannungsquelle... für was ist der da???
Ich kenne Deine Art der Spannungssteuerung nicht. Strom muß über oberen Widerstand - Diode - Spannungsquelle fließen können für diese Funktionsweise. Deshalb der Widerstand.
Übern Daumen: bei 10 kOhm für die oberen Widerstände 51 Ohm für den Parallelwiderstand, wenn der µC paar mA treiben kann. Ist sichergestellt, daß der µC nicht mehr Spannung ausgeben könnte?
achso ok...... der uC könnte theoretisch max 5V ausgeben, also ca, 4.9V dann in realität
aber soll ich den 51Ohm Widerstand nicht auch auf 10kOhm machen. Sonst fließt ja dauerhaft ein strom 0.16V/51Ohm. bei 10k Ohm würde dann praktisch ja gar kein strom mehr fließen
Von oben kommt ein reichliches mA. Also muß durch den parallelen Widerstand etwas mehr fließen. Sonst wird der µC zur Stromsenke statt wie geplant Strom-/ Spannungsquelle.
naja, da komme ich jetzt nicht ganz mit.... aber du wirst schon recht haben....=)
Bitte melde dich an um einen Beitrag zu schreiben. Anmeldung ist kostenlos und dauert nur eine Minute.
Bestehender Account
Schon ein Account bei Google/GoogleMail? Keine Anmeldung erforderlich!
Mit Google-Account einloggen
Mit Google-Account einloggen
Noch kein Account? Hier anmelden.
