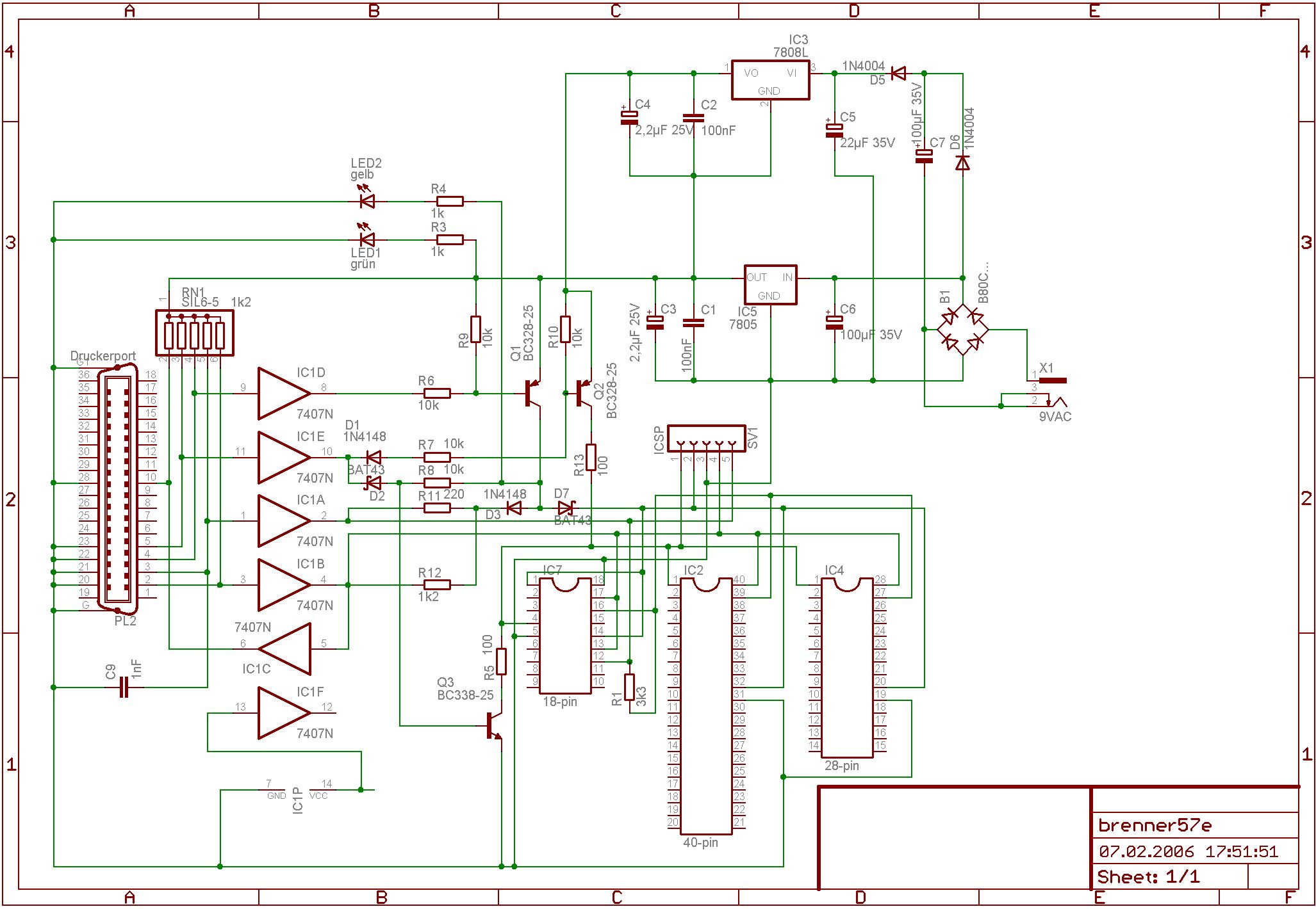
Hallo, wie kommt man denn bei dem Transistor Q2 auf die Werte der Vor- und Pullup-Widerstände? http://www.sprut.de/electronic/pic/projekte/brenner5/brenner57e_sch.gif Ich nehme mal an Ube = 0,7V (die würden dann an R10 anliegen) hfe ist laut Kurve im Datenblatt vom BC328-25 ca. 120 bis 100mA. Weil der Basisstrom hier ja an Basis/Pullup aufgeteilt wird, ist so eine einfache Berechnung per Ic = hfe * Ib für den Basiswiderstand nicht so direkt möglich. Desweiteren habe ich keine Erfahrungswerte, was die Höhe von Ic betrifft (bzw. wieviel der PIC beim Programmieren am MCLR-Pin zieht). Könnte jemand vielleicht eine praxisnahe Überschlagsrechnung für die Bemessung der Widerstände durchführen? Danke & Gruß, Daniel
Nach stundenlangem Googlen und 1+1 zusammenzählen, bin ich auf folgende Annahmen gekommen: 1. Transistor wird in Sättigung betrieben 2. Spannung an R7 = 13V - 0,7V - 0,7V (die beiden Dioden) -> Basisstrom = (13V - 0,7V - 0,7V)/10000 Ohm = ca. Grössenordnung 1mA (der Basisstrom über den Pullup-Widerstand R10 kann vernachlässigt werden) 3. laut http://www.datasheetcatalog.org/datasheet/motorola/BC328.pdf, Figure 5: Stromverstärkungsfaktor 10 -> Kollektorstrom 10mA (das dürfte auch in der Grössenordnung vom PIC liegen) Kann das jemand bestätigen oder kommentieren/korrigieren? Danke & Gruß, Daniel
Bitte melde dich an um einen Beitrag zu schreiben. Anmeldung ist kostenlos und dauert nur eine Minute.
Bestehender Account
Schon ein Account bei Google/GoogleMail? Keine Anmeldung erforderlich!
Mit Google-Account einloggen
Mit Google-Account einloggen
Noch kein Account? Hier anmelden.
